








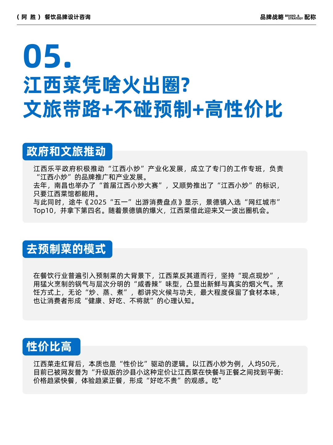
?近两年来,伴随江西小炒的走红,江西菜也顺势掀起热潮。如今无论是一二线城市的商场餐饮区,还是三四线下沉市场的街头巷尾,“江西菜” 的出镜率持续攀升,越来越多餐饮创业者将其视为新风口入局,门店数量呈爆发式增长。
?一方面,其 “新鲜、下饭、实惠” 的核心特质,在消费理性化的当下,精准匹配了年轻人与家庭客群的餐饮需求;另一方面,江西菜正实现从 “区域家乡菜” 到 “全国化品类” 的蜕变,品牌形态与经营模式日趋多元。
➡️更关键的是,江西菜的崛起背后,暗藏着餐饮行业的新品类机会与消费新趋势:消费者对地方菜系的关注度再度升温,而兼具辨识度、高性价比与社交属性的菜系,更易在白热化的餐饮市场中突围。
#餐饮 #行业报告 #产业发展趋势 #消费者趋势 #文旅发展趋势 #江西菜 #行业分析 #趋势 #餐饮未来趋势 #餐饮品牌
?一方面,其 “新鲜、下饭、实惠” 的核心特质,在消费理性化的当下,精准匹配了年轻人与家庭客群的餐饮需求;另一方面,江西菜正实现从 “区域家乡菜” 到 “全国化品类” 的蜕变,品牌形态与经营模式日趋多元。
➡️更关键的是,江西菜的崛起背后,暗藏着餐饮行业的新品类机会与消费新趋势:消费者对地方菜系的关注度再度升温,而兼具辨识度、高性价比与社交属性的菜系,更易在白热化的餐饮市场中突围。
#餐饮 #行业报告 #产业发展趋势 #消费者趋势 #文旅发展趋势 #江西菜 #行业分析 #趋势 #餐饮未来趋势 #餐饮品牌


