








目 录
前 言 1
1 消费信贷概念界定 2
1.1 消费信贷的定义 2
1.2 消费信贷的种类 2
1.3 消费信贷的基本特征 2
2 我国商业银行消费信贷业务发展状况分析 4
2.1 我国商业银行消费信贷业务的发展历程分析 4
2.2 我国商业银行消费信贷业务的发展现状分析 5
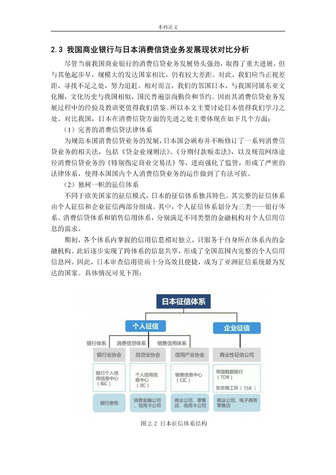
2.3 我国商业银行与日本消费信贷业务发展现状对比分析 8
3 我国商业银行消费信贷业务存在的问题分析 10
3.1 消费者存在的问题 10
3.1.1 消费者传统消费观念的制约 10
3.1.2 消费者对未来收入的增长预期降低 10
3.1.3 国民收入差距较大,低收入群体的承贷能力较低 10
3.1.4 消费者的个人信用意识淡薄 10
3.2商业银行存在的问题 11
3.2.1 贷款程序繁琐,条件严苛 11
3.2.2 消费信贷产品创新能力差,同质化现象严重 11
3.2.3 业务开展积极性低,营销力度差 11
3.2.4 风险管理机制不完善 12
3.3 社会环境存在的问题 12
3.3.1 消费信贷业务地区发展不平衡,城乡差异大 12
3.3.2 规范消费信贷业务的法律体系不健全 12
3.3.3 缺乏完善的社会信用体系 12
3.3.4 社会保障体系不完善 13
4 针对我国商业银行消费信贷业务存在问题的对策建议 14
4.1 针对消费者存在问题的对策 14
4.1.1 加大消费信贷的宣传力度,引导消费者转变传统消费观念 14
4.1.2 提高国民收入,缩小贫富差距 14
4.1.3 加强个人信用宣传,培养居民良好的信用意识 14
4.2 针对商业银行存在问题的对策 15
4.2.1 简化贷款审批流程,适当放宽准入门槛 15
4.2.2 加大消费信贷产品的创新力度 15
4.2.3 增强对消费信贷业务的重视程度,加大营销力度 16
4.2.4 强化信贷风险管理 16
4.3 针对社会环境存在问题的对策 16
4.3.1 加大中西部地区和农村消费信贷发展力度 16
4.3.2 建立健全规范消费信贷的法律制度体系 16
4.3.3 建立完善的社会信用体系 17
4.3.4 完善社会保障体系 17
结 论 18
致 谢 19
参考文献 20
#初稿 #论文初稿 #论文初稿怎么写 #毕业论文初稿 #论文初稿模板 #论文初稿写完了嘛 #金融论文 #金融论文初稿 #金融初稿 #论文辅导 #小怡论文
前 言 1
1 消费信贷概念界定 2
1.1 消费信贷的定义 2
1.2 消费信贷的种类 2
1.3 消费信贷的基本特征 2
2 我国商业银行消费信贷业务发展状况分析 4
2.1 我国商业银行消费信贷业务的发展历程分析 4
2.2 我国商业银行消费信贷业务的发展现状分析 5
2.3 我国商业银行与日本消费信贷业务发展现状对比分析 8
3 我国商业银行消费信贷业务存在的问题分析 10
3.1 消费者存在的问题 10
3.1.1 消费者传统消费观念的制约 10
3.1.2 消费者对未来收入的增长预期降低 10
3.1.3 国民收入差距较大,低收入群体的承贷能力较低 10
3.1.4 消费者的个人信用意识淡薄 10
3.2商业银行存在的问题 11
3.2.1 贷款程序繁琐,条件严苛 11
3.2.2 消费信贷产品创新能力差,同质化现象严重 11
3.2.3 业务开展积极性低,营销力度差 11
3.2.4 风险管理机制不完善 12
3.3 社会环境存在的问题 12
3.3.1 消费信贷业务地区发展不平衡,城乡差异大 12
3.3.2 规范消费信贷业务的法律体系不健全 12
3.3.3 缺乏完善的社会信用体系 12
3.3.4 社会保障体系不完善 13
4 针对我国商业银行消费信贷业务存在问题的对策建议 14
4.1 针对消费者存在问题的对策 14
4.1.1 加大消费信贷的宣传力度,引导消费者转变传统消费观念 14
4.1.2 提高国民收入,缩小贫富差距 14
4.1.3 加强个人信用宣传,培养居民良好的信用意识 14
4.2 针对商业银行存在问题的对策 15
4.2.1 简化贷款审批流程,适当放宽准入门槛 15
4.2.2 加大消费信贷产品的创新力度 15
4.2.3 增强对消费信贷业务的重视程度,加大营销力度 16
4.2.4 强化信贷风险管理 16
4.3 针对社会环境存在问题的对策 16
4.3.1 加大中西部地区和农村消费信贷发展力度 16
4.3.2 建立健全规范消费信贷的法律制度体系 16
4.3.3 建立完善的社会信用体系 17
4.3.4 完善社会保障体系 17
结 论 18
致 谢 19
参考文献 20
#初稿 #论文初稿 #论文初稿怎么写 #毕业论文初稿 #论文初稿模板 #论文初稿写完了嘛 #金融论文 #金融论文初稿 #金融初稿 #论文辅导 #小怡论文


