
#财经 ?豆包AI手机产业链大起底!12月发布引爆市场,这些企业要起飞?
?【字节跳动×中兴强强联手】
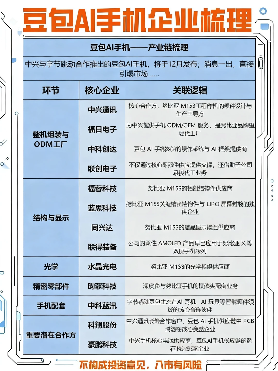
传闻已久的豆包AI手机终于定档12月发布!作为字节跳动首次入局手机赛道的重磅产品,背后产业链早已暗流涌动,今天就来深扒哪些企业将强势受益?
?整机组装核心玩家
- **中兴通讯**:硬件设计与生产主导方,努比亚M153工程样机的“幕后大佬”
- **福日电子**:中兴ODM/OEM核心代工厂,努比亚品牌的“生产引擎”
- **中科创达**:AI操作系统与框架独家供应商,手机“智慧大脑”的缔造者
- **联创电子**:零部件+代工双轨发力,子公司深度参与组装业务
?结构与显示供应链
- **福蓉科技**:铝制结构件独供,机身质感的“隐形守护者”
- **蓝思科技**:精密结构件+LIPO屏幕封装独家供应,高端工艺保障
- **同兴达**:液晶显示模组核心供应商,视觉体验的“幕后功臣”
?光学与零部件关键企业
- **水晶光电**:光学模组主力供应商,影像系统“画龙点睛”
- **昀冢科技**:摄像头配套深度参与者,细节体验的“优化大师”
?潜在黑马企业
- **科翔股份**:中兴PCB长期合作伙伴,供应链“隐形冠军”
- **豪鹏科技**:中兴手机电池核心供应商,续航能力“能量源泉”
⚠️风险提示:以上内容仅为产业链梳理,不构成任何投资建议哦
#金融 #ai #钞自然现象 #手机
?【字节跳动×中兴强强联手】
传闻已久的豆包AI手机终于定档12月发布!作为字节跳动首次入局手机赛道的重磅产品,背后产业链早已暗流涌动,今天就来深扒哪些企业将强势受益?
?整机组装核心玩家
- **中兴通讯**:硬件设计与生产主导方,努比亚M153工程样机的“幕后大佬”
- **福日电子**:中兴ODM/OEM核心代工厂,努比亚品牌的“生产引擎”
- **中科创达**:AI操作系统与框架独家供应商,手机“智慧大脑”的缔造者
- **联创电子**:零部件+代工双轨发力,子公司深度参与组装业务
?结构与显示供应链
- **福蓉科技**:铝制结构件独供,机身质感的“隐形守护者”
- **蓝思科技**:精密结构件+LIPO屏幕封装独家供应,高端工艺保障
- **同兴达**:液晶显示模组核心供应商,视觉体验的“幕后功臣”
?光学与零部件关键企业
- **水晶光电**:光学模组主力供应商,影像系统“画龙点睛”
- **昀冢科技**:摄像头配套深度参与者,细节体验的“优化大师”
?潜在黑马企业
- **科翔股份**:中兴PCB长期合作伙伴,供应链“隐形冠军”
- **豪鹏科技**:中兴手机电池核心供应商,续航能力“能量源泉”
⚠️风险提示:以上内容仅为产业链梳理,不构成任何投资建议哦
#金融 #ai #钞自然现象 #手机


