
?发布单位:头豹
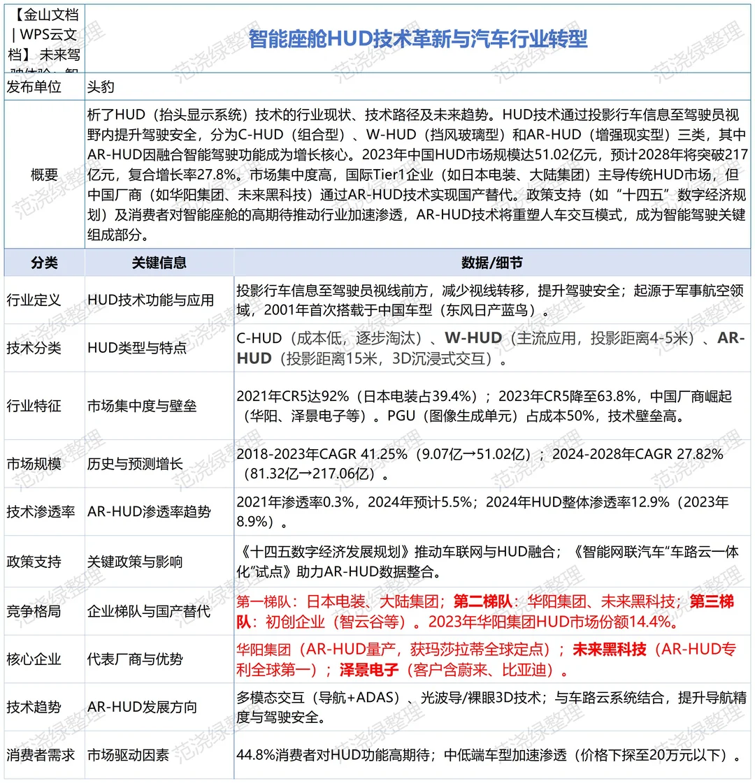
?概要:分析了HUD(抬头显示系统)技术的行业现状、技术路径及未来趋势。HUD技术通过投影行车信息至驾驶员视野内提升驾驶安全,分为C-HUD(组合型)、W-HUD(挡风玻璃型)和AR-HUD(增强现实型)三类,其中AR-HUD因融合智能驾驶功能成为增长核心。2023年中国HUD市场规模达51.02亿元,预计2028年将突破217亿元,复合增长率27.8%。市场集中度高,国际Tier1企业(如日本电装、大陆集团)主导传统HUD市场,但中国厂商(如华阳集团、未来黑科技)通过AR-HUD技术实现国产替代。政策支持(如“十四五”数字经济规划)及消费者对智能座舱的高期待推动行业加速渗透,AR-HUD技术将重塑人车交互模式,成为智能驾驶关键组成部分。
思考:短期内,AR-HUD会是智能座舱的标配,标榜电动汽车高科技的亮点,未来也会成为智能驾驶的标配,不仅需要整合导航和ADAS信息,还要保证界面和内容的简洁易读,我认为主要价值应是提升驾驶安全,并非只是花拳绣腿的黑科技卖点。
原文共20页,个人整理,仅供参考。#汽车#新能源汽车 #自动驾驶 #AR #黑科技 #HUD #人工智能 #汽车知识 #商业 #商业思维 @汽车薯 @科技薯
?概要:分析了HUD(抬头显示系统)技术的行业现状、技术路径及未来趋势。HUD技术通过投影行车信息至驾驶员视野内提升驾驶安全,分为C-HUD(组合型)、W-HUD(挡风玻璃型)和AR-HUD(增强现实型)三类,其中AR-HUD因融合智能驾驶功能成为增长核心。2023年中国HUD市场规模达51.02亿元,预计2028年将突破217亿元,复合增长率27.8%。市场集中度高,国际Tier1企业(如日本电装、大陆集团)主导传统HUD市场,但中国厂商(如华阳集团、未来黑科技)通过AR-HUD技术实现国产替代。政策支持(如“十四五”数字经济规划)及消费者对智能座舱的高期待推动行业加速渗透,AR-HUD技术将重塑人车交互模式,成为智能驾驶关键组成部分。
思考:短期内,AR-HUD会是智能座舱的标配,标榜电动汽车高科技的亮点,未来也会成为智能驾驶的标配,不仅需要整合导航和ADAS信息,还要保证界面和内容的简洁易读,我认为主要价值应是提升驾驶安全,并非只是花拳绣腿的黑科技卖点。
原文共20页,个人整理,仅供参考。#汽车#新能源汽车 #自动驾驶 #AR #黑科技 #HUD #人工智能 #汽车知识 #商业 #商业思维 @汽车薯 @科技薯


