


#全国数据资源调查报告(2023年)#重磅发布!
?随着数字化浪潮的推进,数据资源日益成为国家竞争力的重要标志。近日,全国数据资源调查报告(2023年)正式发布,为我们揭示了数据资源的新趋势、新挑战和新机遇。
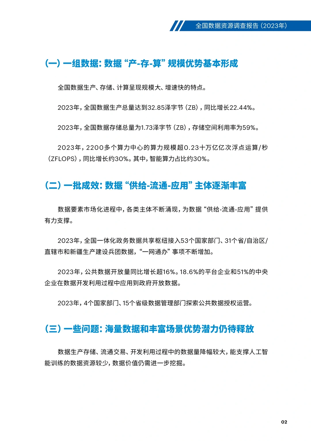
?报告数据显示,2023年全国数据资源总量持续增长,数据产业规模不断扩大,数据创新能力显著提升。同时,数据治理、数据安全等方面也取得了积极进展。
?报告指出,当前我国数据资源发展仍面临一些挑战,如数据质量参差不齐、数据共享开放不足、数据安全风险依然存在等。为解决这些问题,报告提出了一系列政策建议,包括加强数据治理体系建设、推动数据共享开放、提升数据安全保护能力等。
?报告还强调了数据资源在各行各业的广泛应用前景,特别是在人工智能、大数据分析等领域。未来,随着技术的不断创新和政策的持续优化,我国数据资源将迎来更加广阔的发展空间。
?来源《全国数据资源调查报告(2023年》
#数据资产 #数据资源 #白皮书 #数据要素
?随着数字化浪潮的推进,数据资源日益成为国家竞争力的重要标志。近日,全国数据资源调查报告(2023年)正式发布,为我们揭示了数据资源的新趋势、新挑战和新机遇。
?报告数据显示,2023年全国数据资源总量持续增长,数据产业规模不断扩大,数据创新能力显著提升。同时,数据治理、数据安全等方面也取得了积极进展。
?报告指出,当前我国数据资源发展仍面临一些挑战,如数据质量参差不齐、数据共享开放不足、数据安全风险依然存在等。为解决这些问题,报告提出了一系列政策建议,包括加强数据治理体系建设、推动数据共享开放、提升数据安全保护能力等。
?报告还强调了数据资源在各行各业的广泛应用前景,特别是在人工智能、大数据分析等领域。未来,随着技术的不断创新和政策的持续优化,我国数据资源将迎来更加广阔的发展空间。
?来源《全国数据资源调查报告(2023年》
#数据资产 #数据资源 #白皮书 #数据要素


