



2023-2024年,中国企业的外贸出海情况显示了一些显著的趋势和特点??
1. **全球化成为企业升级的必由之路**:随着全球经济结构的变化,出海全球化已成为企业升级的主要方向。许多中国企业正在积极布局外贸出海战略,特别是在新技术、新能源、新业态等领域。
·
2. **出海企业的多样化**:出海的中国企业不仅包括大型企业,还有越来越多的中小微企业。这些企业正在从传统的欧美、东南亚市场,逐步扩展到中东、非洲等新兴市场。
·
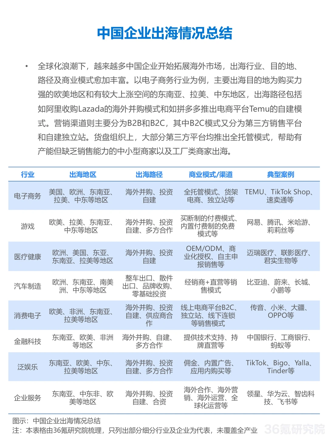
3. **主要出海行业**:中国企业在全球市场的扩张主要涉及电商、泛娱乐、消费电子、汽车制造、企业服务、医疗和智能硬件等行业。特别值得注意的是电商领域,例如TikTok, Temu(多多跨境)和Shein等平台在全球市场的迅速成功。
·
4. **出海模式和路径**:中国企业的出海模式主要包括海外并go、投资自建和供应商合作等。这些模式有助于企业快速进入海外市场,同时也带来了一定challenge and risk。
·
5. **品牌和产品力的重视**:在出海过程中,中国企业越来越注重品牌建设和产品力的提升。通过打造具有辨识度的品牌形象和提供高质量产品,中国企业正在逐步融入当地市场。
·
6. **出海产业的生态发展**:中国出海产业已形成一个完善的生态系统,包括出海企业以及为这些企业提供数字化服务的供应商,如技术供应商、营销服务供应商和SaaS服务供应商等。
·
这些趋势和特点表明,中国企业正在积极适应全球市场的变化,通过多样化的出海策略和模式,加强品牌和产品力的建设,从而在全球范围内取得更大的成功和影响力。
·
--?看跨境润哥 懂出海趋势✅
(品牌出海|跨境电商|出口外贸|欧美商超供货)
#不懂就问有问必答
#跨境电商
#外贸分享
#品牌出海
#DTC品牌出海
#跨境电商独立站
#亚马逊跨境电商
#企业出海
#中国品牌出海
#润哥出海咨询
1. **全球化成为企业升级的必由之路**:随着全球经济结构的变化,出海全球化已成为企业升级的主要方向。许多中国企业正在积极布局外贸出海战略,特别是在新技术、新能源、新业态等领域。
·
2. **出海企业的多样化**:出海的中国企业不仅包括大型企业,还有越来越多的中小微企业。这些企业正在从传统的欧美、东南亚市场,逐步扩展到中东、非洲等新兴市场。
·
3. **主要出海行业**:中国企业在全球市场的扩张主要涉及电商、泛娱乐、消费电子、汽车制造、企业服务、医疗和智能硬件等行业。特别值得注意的是电商领域,例如TikTok, Temu(多多跨境)和Shein等平台在全球市场的迅速成功。
·
4. **出海模式和路径**:中国企业的出海模式主要包括海外并go、投资自建和供应商合作等。这些模式有助于企业快速进入海外市场,同时也带来了一定challenge and risk。
·
5. **品牌和产品力的重视**:在出海过程中,中国企业越来越注重品牌建设和产品力的提升。通过打造具有辨识度的品牌形象和提供高质量产品,中国企业正在逐步融入当地市场。
·
6. **出海产业的生态发展**:中国出海产业已形成一个完善的生态系统,包括出海企业以及为这些企业提供数字化服务的供应商,如技术供应商、营销服务供应商和SaaS服务供应商等。
·
这些趋势和特点表明,中国企业正在积极适应全球市场的变化,通过多样化的出海策略和模式,加强品牌和产品力的建设,从而在全球范围内取得更大的成功和影响力。
·
--?看跨境润哥 懂出海趋势✅
(品牌出海|跨境电商|出口外贸|欧美商超供货)
#不懂就问有问必答
#跨境电商
#外贸分享
#品牌出海
#DTC品牌出海
#跨境电商独立站
#亚马逊跨境电商
#企业出海
#中国品牌出海
#润哥出海咨询


