手机版
二维码
购物车
(
0
)
供应
求购
公司
团购
展会
资讯
招商
品牌
人才
知道
专题
图库
视频
下载
商圈
推广
热搜:
采购方式
滤芯
甲带
带式称重给煤机
气动隔膜泵
减速机型号
无级变速机
链式给煤机
履带
减速机
首页
供应
求购
公司
团购
展会
资讯
招商
品牌
人才
知道
专题
图库
视频
下载
商圈
首页
>
资讯
>
展会资讯
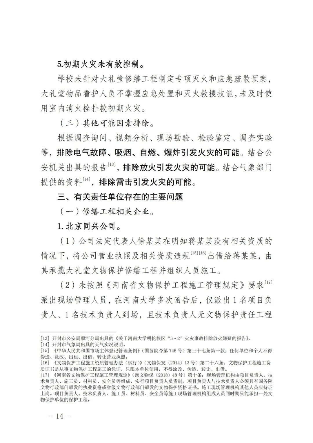
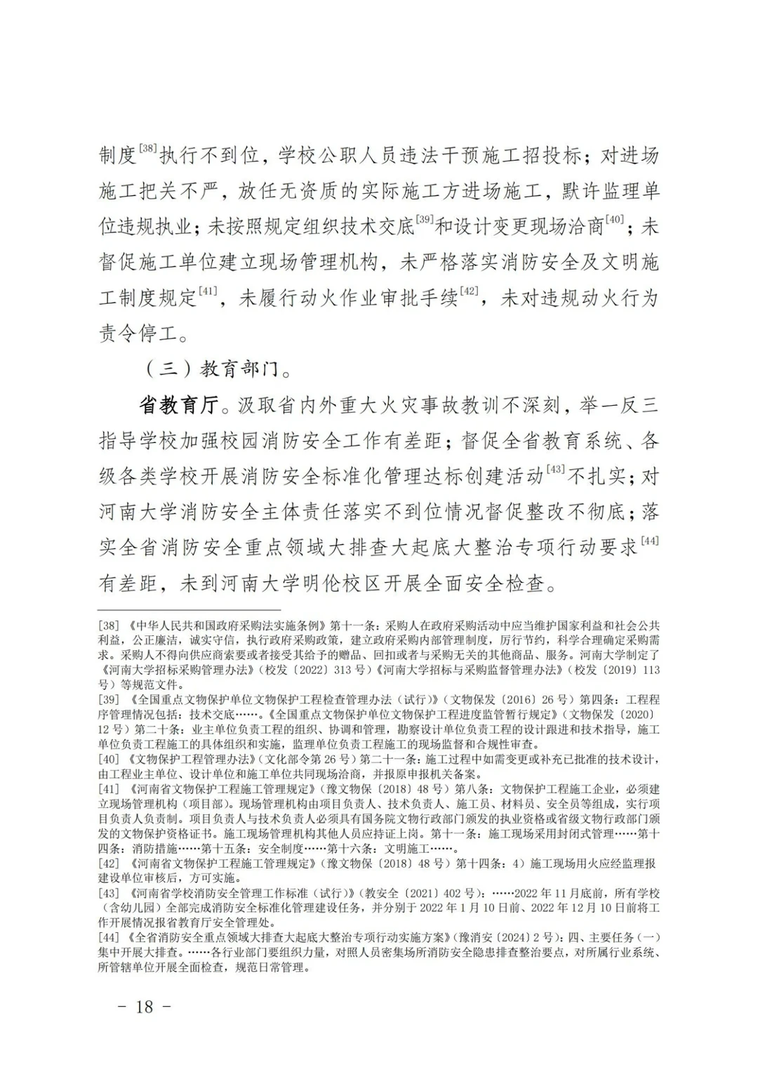
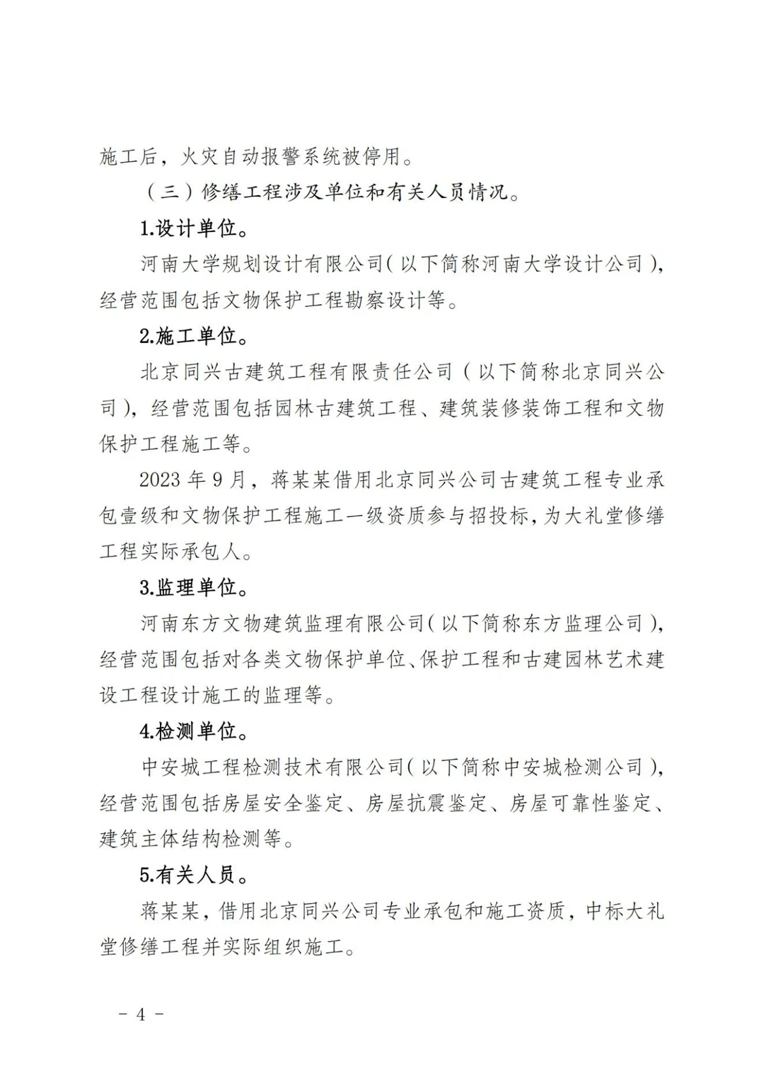
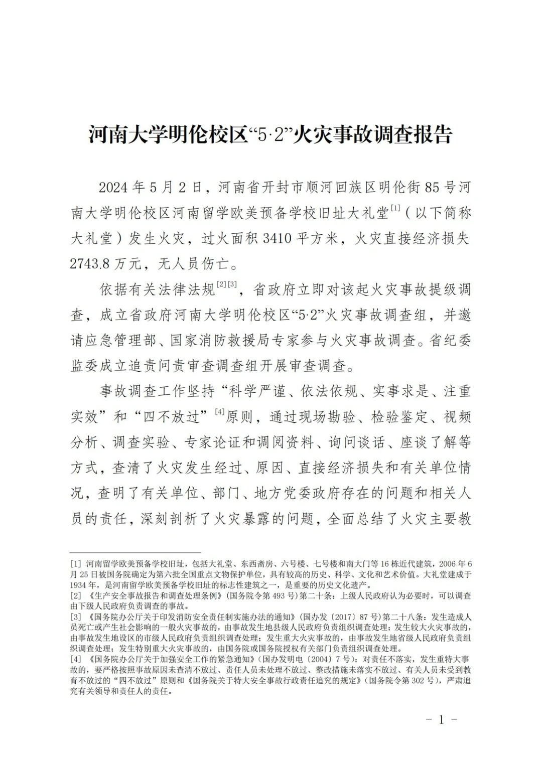
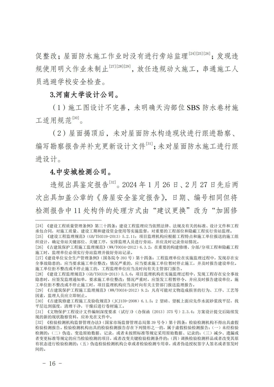
河南大学明伦校区5·2火灾事故调查报告①
日期:2025-12-02 00:48:20 来源:网络整理 作者:本站编辑
评论:0
河南大学明伦校区5·2火灾事故调查报告①
#河南大学明伦校区大礼堂
#河南大学大礼堂火灾
#火灾调查报告
#安全防火人人有责
打赏
更多
>
同类资讯
• 2死!广东M电站项目边坡坍塌事故
0
条
相关评论
推荐图文
推荐资讯
点击排行
0
1
伟星新材——2026企业能力分析研究报告
0
2
CFIB报告:加拿大企业关闭数量持续超过新开业数量
0
3
2026年全球人工智能企业科技创新指数报告(免费下载)
0
4
2026Z世代主动定义的人生研究报告
0
5
西部黄金——2026企业能力分析研究报告
0
6
文旅行业新媒体营销趋势报告-35页
0
7
AI+文旅四大趋势,决定未来十年行业走向
0
8
中原环保——2026企业能力分析研究报告
0
9
金银湖街老旧小区改造项目可行性研究报告
网站首页
|
关于我们
|
联系方式
|
使用协议
|
版权隐私
|
网站地图
|
排名推广
|
广告服务
|
积分换礼
|
网站留言
|
RSS订阅
|
违规举报
|
皖ICP备20008326号-18
(c)2008-2022 免费发布网 All Rights Reserved