





最近迷上开发新的克系 / 异常调查报告业务啦
灵感主要来自 SCP × 克苏鲁世界观,可以是:
- 您家 OC 成为异常源头的 if 线,写成写实风官方报告
- 也可以是您家 OC 作为探员留下的调查日志/现场记录
- 风格上可恐怖疯批掉 SAN,也可梦幻奇诡、偏幻想沉浸
- 还能作为世界观补充设定文档,帮你“官方化”某段剧情分支
除此之外我也在拓展「克系论文」方向(我的毕设…不是x)
格式参考正式论文结构,含文献引用、数据图表、双语正文等——沉浸感超强!
如果有老师家的 OC 想走一条克系 if 支线、或者本身就很适合被“异常化呈现”,非常欢迎来一份定制档案!
整体价格约 100r/k,普通表格不额外收费,同时支持提供高级可视化服务(如 Tableau / ib 生成可交互图)
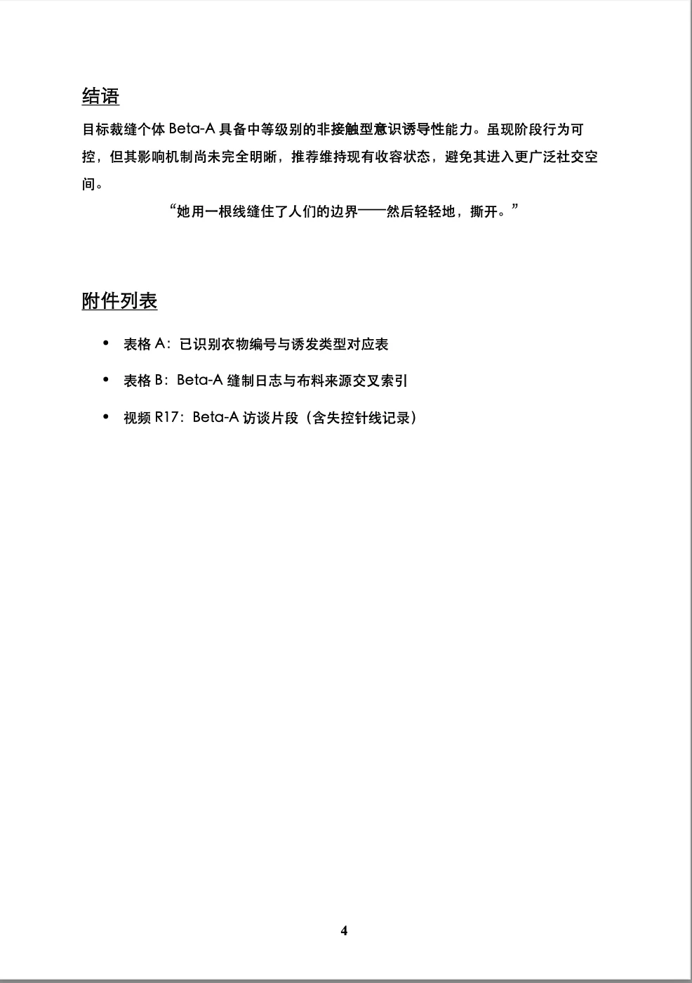
P2-P6 是我拿自己 OC 写的异常调查报告范例!欢迎戳我聊设定~
#oc #文字鉴 #接稿中 #调查报告 #克系 #调查报告鉴 #克系鉴 #oc文 #OC #oc鉴
灵感主要来自 SCP × 克苏鲁世界观,可以是:
- 您家 OC 成为异常源头的 if 线,写成写实风官方报告
- 也可以是您家 OC 作为探员留下的调查日志/现场记录
- 风格上可恐怖疯批掉 SAN,也可梦幻奇诡、偏幻想沉浸
- 还能作为世界观补充设定文档,帮你“官方化”某段剧情分支
除此之外我也在拓展「克系论文」方向(我的毕设…不是x)
格式参考正式论文结构,含文献引用、数据图表、双语正文等——沉浸感超强!
如果有老师家的 OC 想走一条克系 if 支线、或者本身就很适合被“异常化呈现”,非常欢迎来一份定制档案!
整体价格约 100r/k,普通表格不额外收费,同时支持提供高级可视化服务(如 Tableau / ib 生成可交互图)
P2-P6 是我拿自己 OC 写的异常调查报告范例!欢迎戳我聊设定~
#oc #文字鉴 #接稿中 #调查报告 #克系 #调查报告鉴 #克系鉴 #oc文 #OC #oc鉴


