手机版
二维码
购物车
(
0
)
供应
求购
公司
团购
展会
资讯
招商
品牌
人才
知道
专题
图库
视频
下载
商圈
推广
热搜:
采购方式
甲带
滤芯
带式称重给煤机
气动隔膜泵
减速机型号
无级变速机
链式给煤机
履带
减速机
首页
供应
求购
公司
团购
展会
资讯
招商
品牌
人才
知道
专题
图库
视频
下载
商圈
首页
>
资讯
>
展会资讯
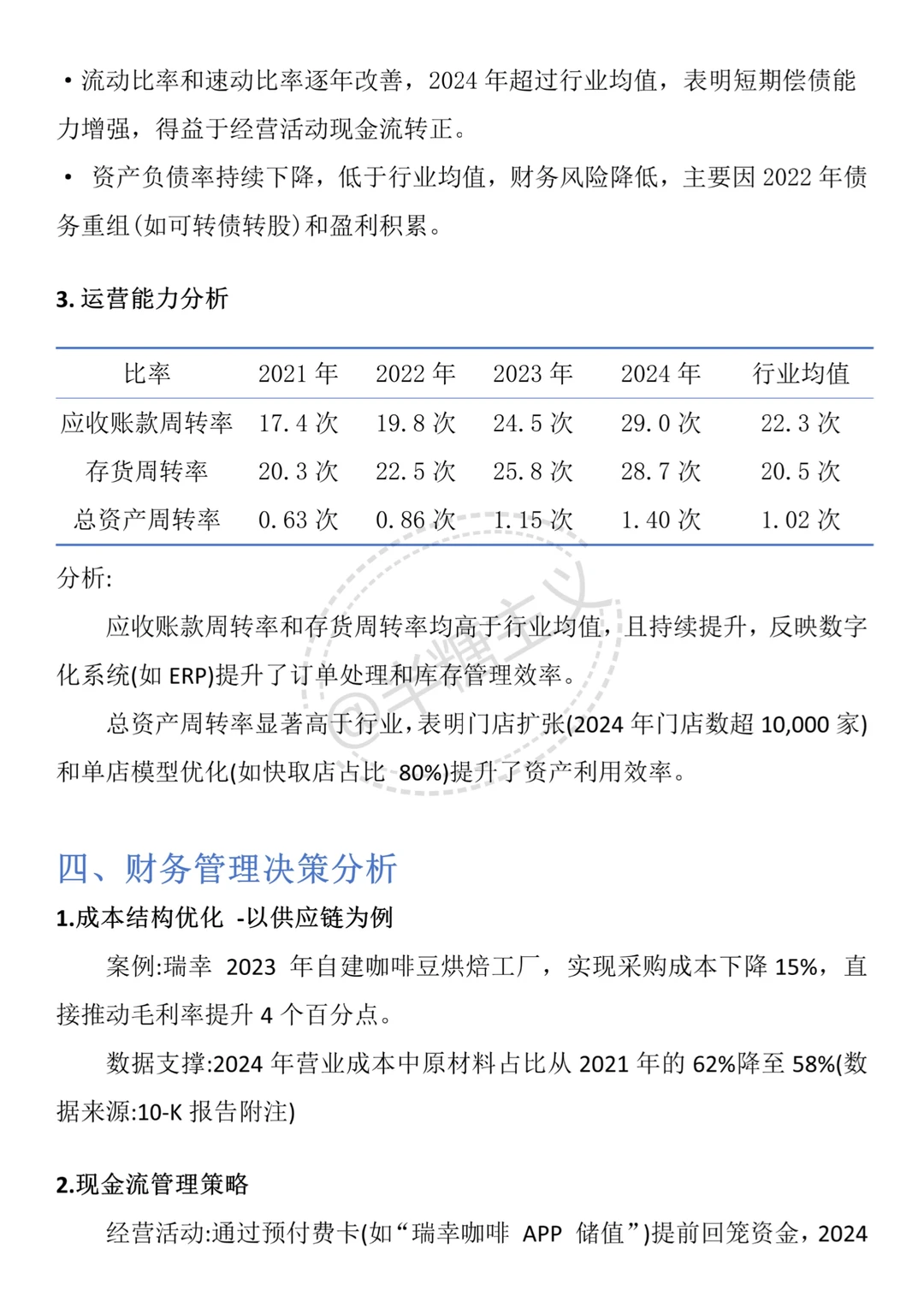
不会财务分析的可以参考一下这篇
日期:2025-12-01 23:59:27 来源:网络整理 作者:本站编辑
评论:0
不会财务分析的可以参考一下这篇
#不懂就问有问必答
#财务分析
#财务报表
#财务报表
#盈利能力分析
#偿债能力分析
#运营能力
#财务分析报告
#资产负债表
#现金流量表
打赏
更多
>
同类资讯
• 英伟达周三财报夜:决定AI牛市命运
0
条
相关评论
推荐图文
推荐资讯
点击排行
0
1
当下媒体行业困局与前景剖析
0
2
中华传统行业楹联赏析:药店联(一)
0
3
机器人产业链哈工大校友企业竞争力分析报告(2026):1388家,57.9%高资本密度,从核心部件到多元应用
0
4
全球光通信行业竞争格局与发展分析:AI算力驱动下的黄金赛道
0
5
对茅台财报的未来猜测
0
6
碳纤维预浸料行业研究
0
7
4.20盘前必读!(每日行业评析:机器人指数)
0
8
未来 5 年电商行业最值得投资的方向
0
9
中国医药行业"十五五"趋势洞察
网站首页
|
关于我们
|
联系方式
|
使用协议
|
版权隐私
|
网站地图
|
排名推广
|
广告服务
|
积分换礼
|
网站留言
|
RSS订阅
|
违规举报
|
皖ICP备20008326号-18
(c)2008-2022 免费发布网 All Rights Reserved