手机版
二维码
购物车
(
0
)
供应
求购
公司
团购
展会
资讯
招商
品牌
人才
知道
专题
图库
视频
下载
商圈
推广
热搜:
采购方式
甲带
滤芯
带式称重给煤机
减速机型号
气动隔膜泵
无级变速机
链式给煤机
履带
减速机
首页
供应
求购
公司
团购
展会
资讯
招商
品牌
人才
知道
专题
图库
视频
下载
商圈
首页
>
资讯
>
社会热点
战略咨询|问题分析方法
日期:2025-12-01 04:48:58 来源:网络整理 作者:本站编辑
评论:0
战略咨询|问题分析方法
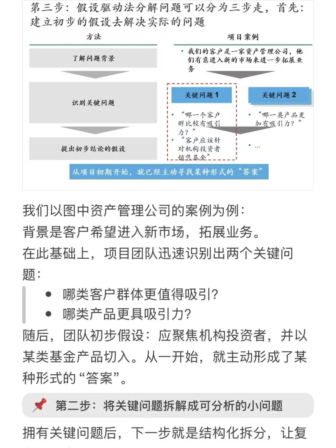
在战略咨询项目中,第三步——寻找问题根源,这一步的核心不是漫无目的的信息搜集,而是通过“假设驱动”的方式,主动识别关键问题,并围绕这些问题聚焦分析。
今天我们就拆解这一步的完整路径,帮你掌握真正专业的战略分析逻辑。
#咨询
#战略咨询
#秋招
#战略
#商业分析
打赏
更多
>
同类资讯
• 2025年中国干细胞产业发展白皮书.
0
条
相关评论
推荐图文
推荐资讯
点击排行
0
1
行业洞察|煤炭化工行业,智能计量成转型刚需
0
2
《21世纪的新生物学》白皮书概要
0
3
新质生产力数字人才白皮书-73页
0
4
看行业洞察|珑骧:在快节奏里不追逐更新的可持续实践
0
5
《储能产业研究白皮书2026》深度解读:储能赛道的周期拐点与十年增长新逻辑
0
6
临沂人必看:2026年本地兼职增收白皮书
0
7
行业洞察:张雪机车带给我的思考
0
8
【先进制造研究院】具身智能产业机遇研究报告(2026-2035)(附完整下载)
0
9
2026具身智能数据行业研究白皮书-47页(附下载)
网站首页
|
关于我们
|
联系方式
|
使用协议
|
版权隐私
|
网站地图
|
排名推广
|
广告服务
|
积分换礼
|
网站留言
|
RSS订阅
|
违规举报
|
皖ICP备20008326号-18
(c)2008-2022 免费发布网 All Rights Reserved