










核心理念:追踪波动,突破追击
Dual Thrust策略的本质是:通过一个基于前期价格波动率的客观规则,在当前交易日设定一个“上下轨道”(买入阈值和卖出阈值)。一旦价格向上突破上轨,则视为上涨趋势启动,立即追多;反之,若向下跌破下轨,则视为下跌趋势启动,立即追空。
一个生动的比喻:
将市场比作一个压缩的弹簧。
● 前期的震荡整理,就像是用力压缩弹簧,波动率越小,弹簧被压得越紧。
● 策略计算的上下轨,就是弹簧释放的临界点。
● 当价格突破临界点,就如同弹簧突然松开,会朝着突破方向快速且猛烈地运动。Dual Th策略就是在弹簧松开的瞬间,果断跟上。
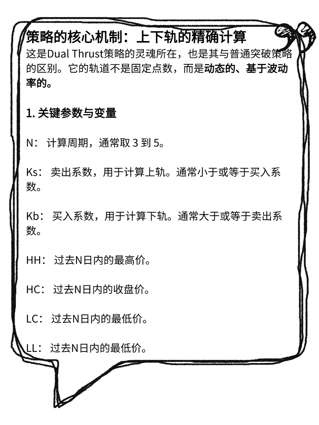
量化实现要点
在编程实现时,需注意:
1. 数据:需要获取开盘价、最高价、最低价、收盘价。
2. 逻辑:严格遵循“突破上轨做多,跌破下轨做空,反向突破则平仓并反向开仓”的规则。
3. 性能:由于是日内策略,对行情数据的实时性和系统延迟有较高要求。
总结
Dual Thrust策略是一个将“突破”理念系统化、规则化的杰出代表。 它用简洁的数学公式封装了“等待-突破-追击-止损”这一完整的趋势交易思想。
成功的钥匙在于:
● 深刻理解其原理与缺陷,尤其是对震荡市的脆弱性。
● 持之以恒的纪律,必须忍受策略在震荡期内必然产生的连续小亏。
● 持续的优化与适配,根据所交易品种的特性和市场风格的变化,对参数和规则进行微调。
它不是一个“圣杯”策略,而是一个在趋势行情中为你赚大钱,在震荡行情中让你亏小钱的经典工具。长期来看,只要市场存在趋势,且趋势带来的盈利能够覆盖震荡期的亏损,该策略就是有效的。
#CQF #量化金融 #量化交易 #量化 #金融知识
Dual Thrust策略的本质是:通过一个基于前期价格波动率的客观规则,在当前交易日设定一个“上下轨道”(买入阈值和卖出阈值)。一旦价格向上突破上轨,则视为上涨趋势启动,立即追多;反之,若向下跌破下轨,则视为下跌趋势启动,立即追空。
一个生动的比喻:
将市场比作一个压缩的弹簧。
● 前期的震荡整理,就像是用力压缩弹簧,波动率越小,弹簧被压得越紧。
● 策略计算的上下轨,就是弹簧释放的临界点。
● 当价格突破临界点,就如同弹簧突然松开,会朝着突破方向快速且猛烈地运动。Dual Th策略就是在弹簧松开的瞬间,果断跟上。
量化实现要点
在编程实现时,需注意:
1. 数据:需要获取开盘价、最高价、最低价、收盘价。
2. 逻辑:严格遵循“突破上轨做多,跌破下轨做空,反向突破则平仓并反向开仓”的规则。
3. 性能:由于是日内策略,对行情数据的实时性和系统延迟有较高要求。
总结
Dual Thrust策略是一个将“突破”理念系统化、规则化的杰出代表。 它用简洁的数学公式封装了“等待-突破-追击-止损”这一完整的趋势交易思想。
成功的钥匙在于:
● 深刻理解其原理与缺陷,尤其是对震荡市的脆弱性。
● 持之以恒的纪律,必须忍受策略在震荡期内必然产生的连续小亏。
● 持续的优化与适配,根据所交易品种的特性和市场风格的变化,对参数和规则进行微调。
它不是一个“圣杯”策略,而是一个在趋势行情中为你赚大钱,在震荡行情中让你亏小钱的经典工具。长期来看,只要市场存在趋势,且趋势带来的盈利能够覆盖震荡期的亏损,该策略就是有效的。
#CQF #量化金融 #量化交易 #量化 #金融知识


