









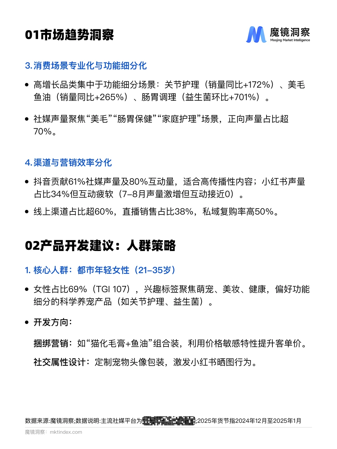
研究宠物行业数据时发现,营养品市场年规模已突破30亿元,增速超20%?。但有意思的是,传统营养膏增长放缓,而关节护理、美毛鱼油、肠胃调理这类功能细分品类正以超过百分百的增速领跑!看来“功能性养宠”已经成了新趋势?
数据显示,0-72元价格带仍是主流,但高端关节护理、鱼油等产品增速显著?,比如某品牌软骨素销售额同比增长124%。养宠人们不再满足于“泛营养”,而是按毛孩子的生活阶段和健康需求准准补充——比如幼宠奶粉、老龄关节护理、季节性化毛和美毛周期调理?
消费用户也呈现分化:都市年轻女性更偏爱科学配比、功能明确的产品,而高消费男性则注重专业功效,愿意为高价关节护理买单。下沉市场则偏向高性价比基础营养款。
渠道方面,抖音成为声量主阵地,而小红书更多是“种草”场景,不少用户会晒出定制包装或组合套装?。现在连宠物营养品都推出了“按月订阅”和即时配送服务,真是越来越贴心了?
你在为毛孩子挑选营养品时,更看重哪些功能?是美毛、护关节,还是肠胃调理?有没有试过鱼油+化毛膏这样的组合?欢迎分享你的养宠心得?
#宠物营养师 #化毛膏 #研究报告 #行业分析 #宠物保健品 #AI工具 #宠物营养
数据显示,0-72元价格带仍是主流,但高端关节护理、鱼油等产品增速显著?,比如某品牌软骨素销售额同比增长124%。养宠人们不再满足于“泛营养”,而是按毛孩子的生活阶段和健康需求准准补充——比如幼宠奶粉、老龄关节护理、季节性化毛和美毛周期调理?
消费用户也呈现分化:都市年轻女性更偏爱科学配比、功能明确的产品,而高消费男性则注重专业功效,愿意为高价关节护理买单。下沉市场则偏向高性价比基础营养款。
渠道方面,抖音成为声量主阵地,而小红书更多是“种草”场景,不少用户会晒出定制包装或组合套装?。现在连宠物营养品都推出了“按月订阅”和即时配送服务,真是越来越贴心了?
你在为毛孩子挑选营养品时,更看重哪些功能?是美毛、护关节,还是肠胃调理?有没有试过鱼油+化毛膏这样的组合?欢迎分享你的养宠心得?
#宠物营养师 #化毛膏 #研究报告 #行业分析 #宠物保健品 #AI工具 #宠物营养


