








21年起开始在小红书关注家居赛道,较火的几个方向是:旧房改造、风格主题(原木、法式、美式复古、多巴胺)好物分享,以场景&生活方式撬动产品种草,带来家居赛道线上种草传播新格局。看似一阵风,实则带动了一个行业的发展
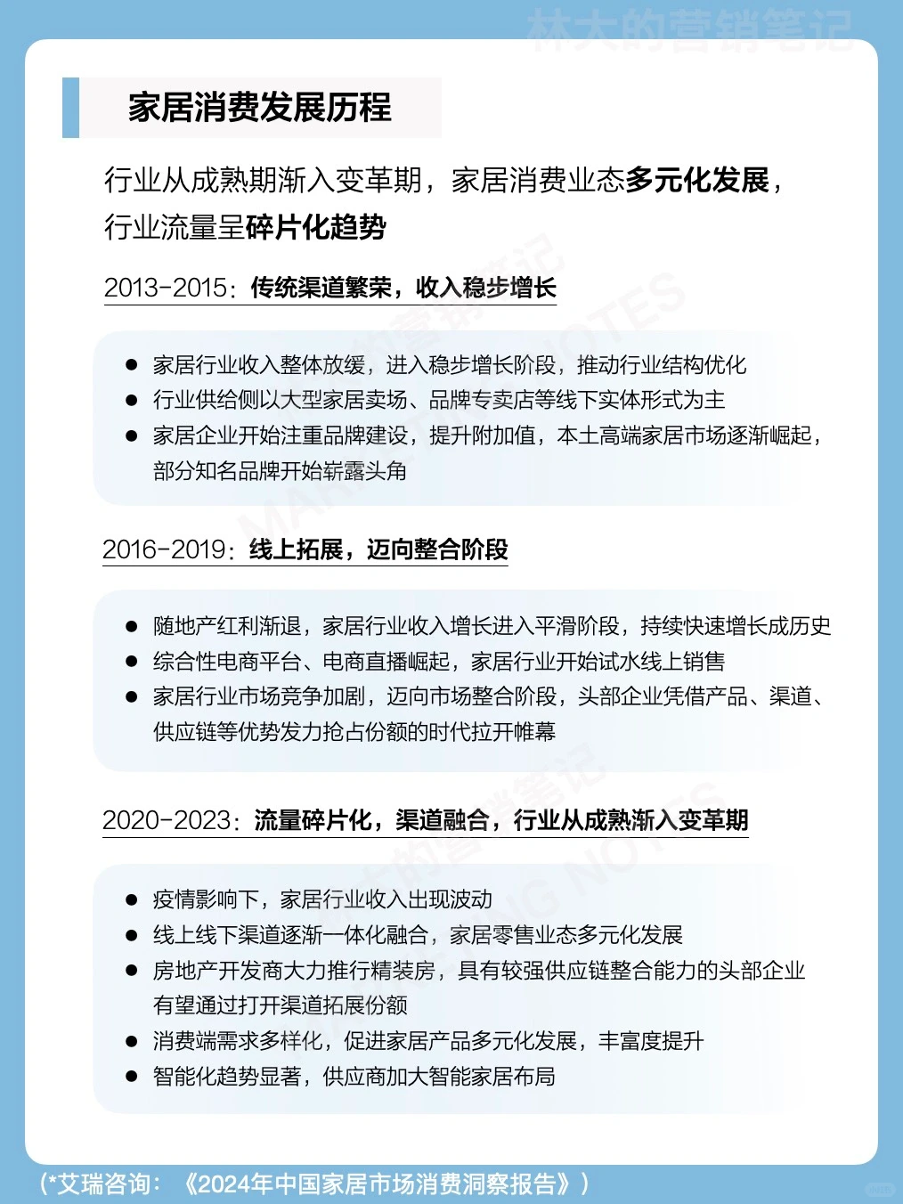
虽然地产行业下行,但在存量房需求释放与智能家居品类创新推动下,家居消费市场展现了强劲的增长弹性,主要驱动因素有二手房、旧房改造需求⬆️、消费者居家体验的需求升级、智能家居品类创新
这又回到了悦己、疗愈等话题。治愈感、氛围感让许多年轻消费者在刚需之上愿意掏钱为提升居家体验买单,从而拉动需求
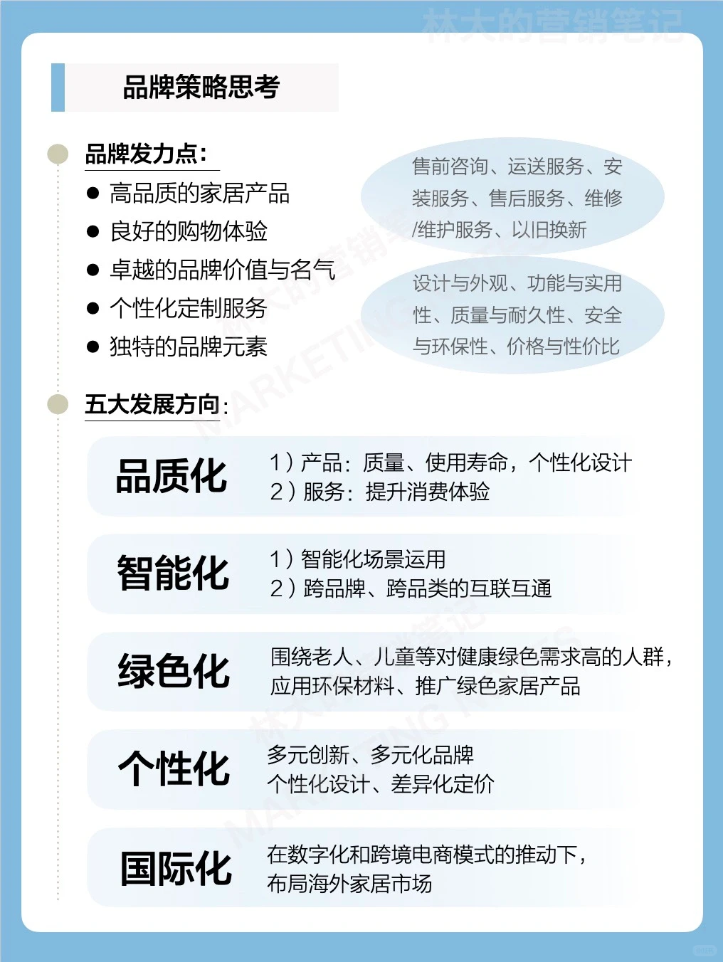
家居产品的卖点集中在:实用性强、环保健康、性价比高、耐用牢固、科技智能、设计感强、适老适幼
一个茶几,原本只是随手摆放生活用品、拥有单一功能的物件,把它做成升降桌、可调整高低角度,变成活动书桌,让住小户型的年轻用户能在沙发上舒适办公
一把桌子,功能实用性只是其中一普通卖点、结合场景 e.g. 读书、喝茶、练字-将产品与生活方式结合,以光影设计的呈现,搭配整体色系与造型风格,营造氛围感,从使用价值到情绪价值,有效实现卖点拓展
一盏灯,不再是普通的照明灯,唯美的造型设计与烛台融合,摆放精美蜡烛 - 融烛灯不仅为蜡烛带来更多使用场景,也在疗愈赛道占领了品类的一席之地……
观察到一些家居品牌的瓶颈:
?产品高端大气、设计亮点突出,但只能看到经销商与品牌货架式的运营账号,缺乏线上矩阵推广,品牌创意投入高,但在高档的形象展示与目标人群销售转化之间缺乏有效衔接。一边品牌不愿放弃形象管理,仍在持续烧钱,另一边销售无法落地,释放不了库存,时间越久生存危机越严重
?产品性能好、技术背书实力强大,在传统家居市场口碑好评,但缺乏时尚设计感,配色老土,受众大多是中老年人 - 主力消费人群的更迭下,容易被更具有消费实力与决策权的人群在最终选择上pass掉品牌
那些发展势头好的家居品牌的共同特点是:
?渠道链路高效流畅、对各环节都有严格的品质与预算把控
?以产品质量为基础,将功能与用户不断变更的需求持续捆绑,保持迭代
?善于线上推广,与家居博主合作投放,不仅懂产品营销,更懂场景营销与情绪营销
?物美&价廉必占一项,或兼备(从市场背景看,改善型装修需求仍为高端家居市场提供发展潜力,廉价不是必须项
#营销策略 #林大的营销笔记
虽然地产行业下行,但在存量房需求释放与智能家居品类创新推动下,家居消费市场展现了强劲的增长弹性,主要驱动因素有二手房、旧房改造需求⬆️、消费者居家体验的需求升级、智能家居品类创新
这又回到了悦己、疗愈等话题。治愈感、氛围感让许多年轻消费者在刚需之上愿意掏钱为提升居家体验买单,从而拉动需求
家居产品的卖点集中在:实用性强、环保健康、性价比高、耐用牢固、科技智能、设计感强、适老适幼
一个茶几,原本只是随手摆放生活用品、拥有单一功能的物件,把它做成升降桌、可调整高低角度,变成活动书桌,让住小户型的年轻用户能在沙发上舒适办公
一把桌子,功能实用性只是其中一普通卖点、结合场景 e.g. 读书、喝茶、练字-将产品与生活方式结合,以光影设计的呈现,搭配整体色系与造型风格,营造氛围感,从使用价值到情绪价值,有效实现卖点拓展
一盏灯,不再是普通的照明灯,唯美的造型设计与烛台融合,摆放精美蜡烛 - 融烛灯不仅为蜡烛带来更多使用场景,也在疗愈赛道占领了品类的一席之地……
观察到一些家居品牌的瓶颈:
?产品高端大气、设计亮点突出,但只能看到经销商与品牌货架式的运营账号,缺乏线上矩阵推广,品牌创意投入高,但在高档的形象展示与目标人群销售转化之间缺乏有效衔接。一边品牌不愿放弃形象管理,仍在持续烧钱,另一边销售无法落地,释放不了库存,时间越久生存危机越严重
?产品性能好、技术背书实力强大,在传统家居市场口碑好评,但缺乏时尚设计感,配色老土,受众大多是中老年人 - 主力消费人群的更迭下,容易被更具有消费实力与决策权的人群在最终选择上pass掉品牌
那些发展势头好的家居品牌的共同特点是:
?渠道链路高效流畅、对各环节都有严格的品质与预算把控
?以产品质量为基础,将功能与用户不断变更的需求持续捆绑,保持迭代
?善于线上推广,与家居博主合作投放,不仅懂产品营销,更懂场景营销与情绪营销
?物美&价廉必占一项,或兼备(从市场背景看,改善型装修需求仍为高端家居市场提供发展潜力,廉价不是必须项
#营销策略 #林大的营销笔记


