















中国家具行业自上世纪90年代起航出海,如今已历经多个发展阶段。从最初的OEM、ODM代工,到如今跨境电商的兴起,家具出海的形式日益多元。2024年1-9月,我国家具及零件出口达495.4亿美元,同比增长显著,其中金属家具、木制家具、家具零件出口额位居前三。
在海外市场,中国家具企业通过海外建厂、并购等方式积极拓展。如梦百合在塞尔维亚、西班牙等地建厂并收购海外连锁渠道,产品销往110个国家和地区。曲美家居收购挪威高端家居品牌Ekornes AS,其旗下品牌Stressless、IMG等在全球拥有超7000家门店。
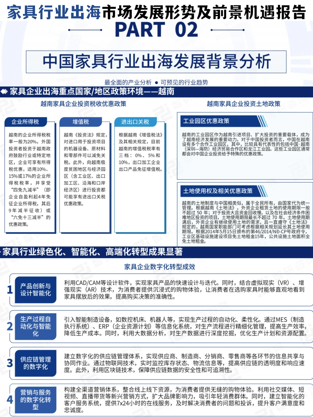
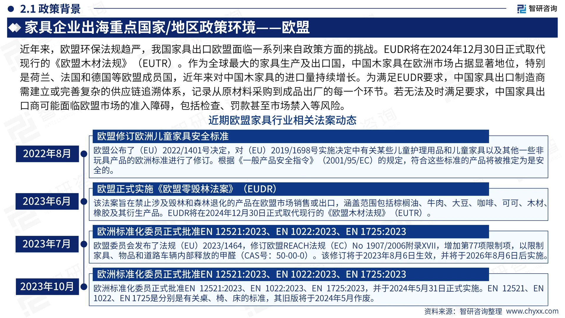
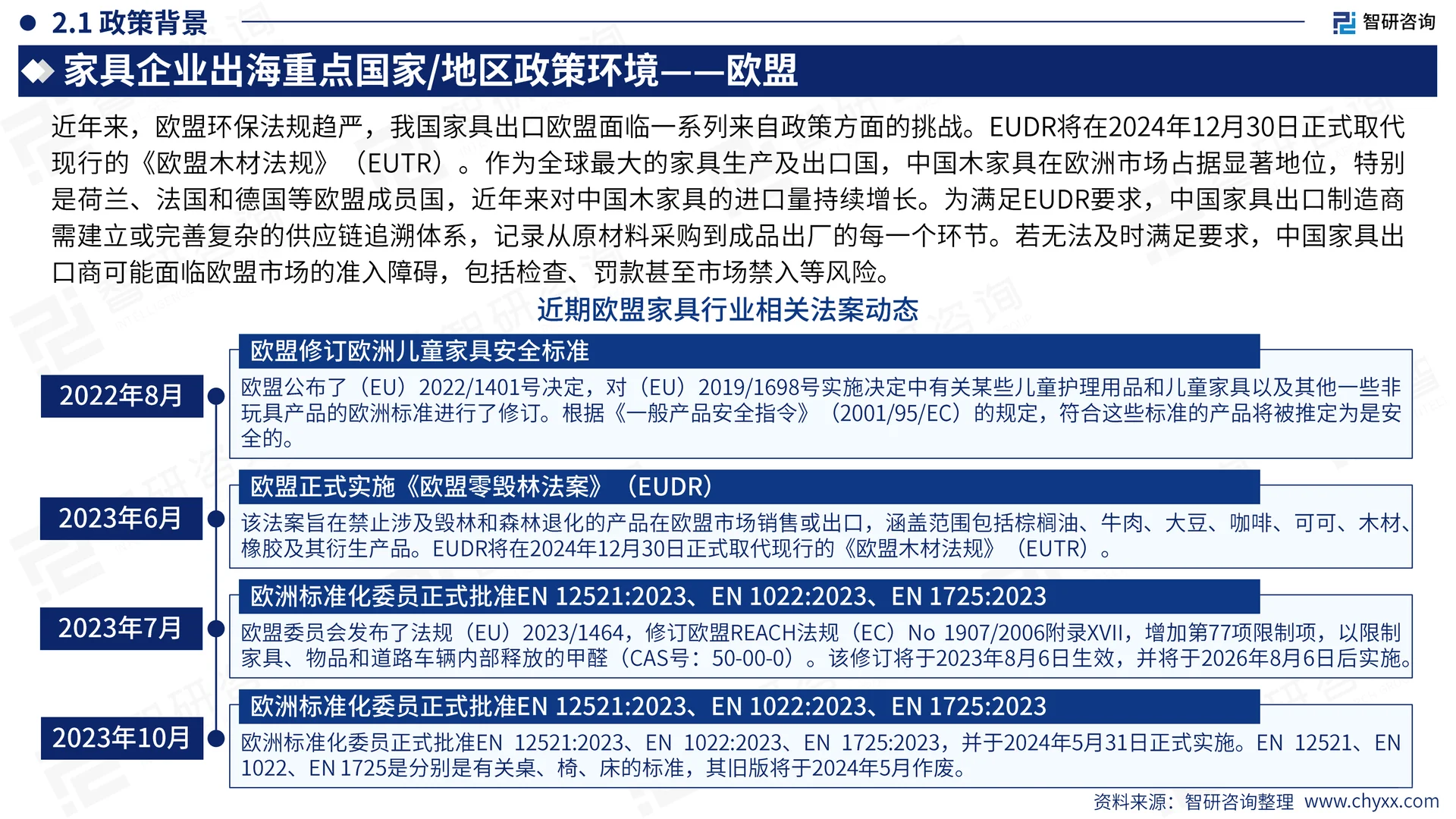
政策层面,2020年以来,我国出台多项稳外贸政策,助力家具企业出海。同时,欧盟环保法规趋严,中国家具出口商需建立复杂供应链追溯体系以满足EUDR要求。越南、菲律宾等东南亚国家则为中国家具企业提供了投资机遇,其优惠政策和稳定的投资环境吸引众多企业。
技术与创新方面,家具企业借助ADAM等设计软件及VR、AR技术,实现产品快速设计与迭代,为消费者提供沉浸式购物体验。智能制造设备的引入,提高了生产效率与质量。数字化供应链管理体系的建立,增强了供应链的透明度与响应速度。
中国家具行业出海面临诸多机遇。美国经济的稳固增长与贸易环境的改善,为我国家具出口提供了基础。欧盟市场庞大的消费群体与购买力,以及RCEP带来的关税优惠与原产地积累规则,都为我国家具行业出口增添了优势。跨境电商的持续发展,尤其是半托管模式的兴起,为中国家具出海提供了新动力。
总之,中国家具行业在出海征程中,需把握政策机遇,提升产品设计与制造水平,积极拓展海外市场,以实现持续增长。
#家具行业出海 #跨境电商 #行业报告 #市场分析 #出海机遇 #智能家居 #海外投资 #行业发展趋势 #消费趋势 #研究报告 #行业报告 #行业分析报告 #行业研究报告 #营销方案 #互联网行业报告PPT #用户画像 #行业发展现状与趋势 #行业月报 #运营规划方案 #打工摸鱼日记
在海外市场,中国家具企业通过海外建厂、并购等方式积极拓展。如梦百合在塞尔维亚、西班牙等地建厂并收购海外连锁渠道,产品销往110个国家和地区。曲美家居收购挪威高端家居品牌Ekornes AS,其旗下品牌Stressless、IMG等在全球拥有超7000家门店。
政策层面,2020年以来,我国出台多项稳外贸政策,助力家具企业出海。同时,欧盟环保法规趋严,中国家具出口商需建立复杂供应链追溯体系以满足EUDR要求。越南、菲律宾等东南亚国家则为中国家具企业提供了投资机遇,其优惠政策和稳定的投资环境吸引众多企业。
技术与创新方面,家具企业借助ADAM等设计软件及VR、AR技术,实现产品快速设计与迭代,为消费者提供沉浸式购物体验。智能制造设备的引入,提高了生产效率与质量。数字化供应链管理体系的建立,增强了供应链的透明度与响应速度。
中国家具行业出海面临诸多机遇。美国经济的稳固增长与贸易环境的改善,为我国家具出口提供了基础。欧盟市场庞大的消费群体与购买力,以及RCEP带来的关税优惠与原产地积累规则,都为我国家具行业出口增添了优势。跨境电商的持续发展,尤其是半托管模式的兴起,为中国家具出海提供了新动力。
总之,中国家具行业在出海征程中,需把握政策机遇,提升产品设计与制造水平,积极拓展海外市场,以实现持续增长。
#家具行业出海 #跨境电商 #行业报告 #市场分析 #出海机遇 #智能家居 #海外投资 #行业发展趋势 #消费趋势 #研究报告 #行业报告 #行业分析报告 #行业研究报告 #营销方案 #互联网行业报告PPT #用户画像 #行业发展现状与趋势 #行业月报 #运营规划方案 #打工摸鱼日记


