






?题目:九阳股份有限公司发展能力分析
1引言
2公司简介
2.1九阳股份有限公司概况
2.2同行业现状
3九阳股份有限公司发展能力分析
3.1营业收入增长率分析
3.2总资产增长率分析
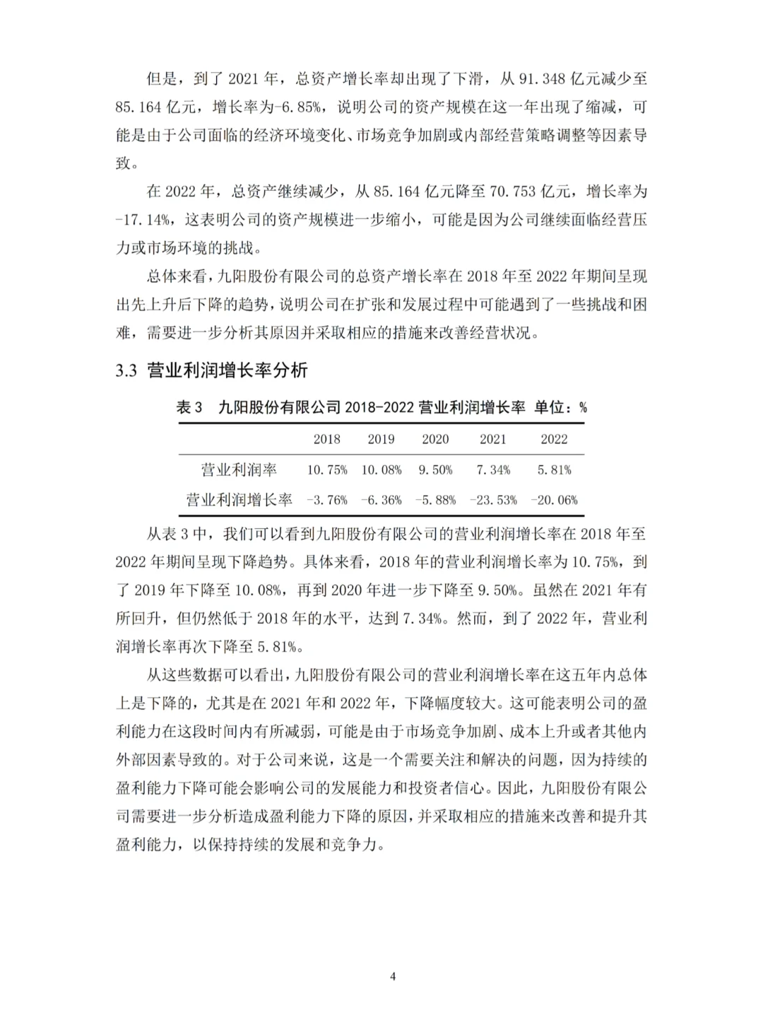
3.3营业利润增长率分析
4九阳股份有限公司发展能力存在问题的原因分析
4.1市场竞争加剧
4.2产业政策影响
4.3研发投入不足
5提高九阳公司发展能力对策
5.1优化市场定位
5.2优化产品结构
5.3强化研发团队
6总结
参考文献
#发展能力分析#会计毕业论文 #会计毕业论文本科论文 #会计学论文初稿 #财务管理论文 #自考会计学 #自考会计论文 #成考会计 #成考会计论文 #会计学论文 #会计函授论文 #带你一起读论文 #论文 #论文写作 #论文发表
1引言
2公司简介
2.1九阳股份有限公司概况
2.2同行业现状
3九阳股份有限公司发展能力分析
3.1营业收入增长率分析
3.2总资产增长率分析
3.3营业利润增长率分析
4九阳股份有限公司发展能力存在问题的原因分析
4.1市场竞争加剧
4.2产业政策影响
4.3研发投入不足
5提高九阳公司发展能力对策
5.1优化市场定位
5.2优化产品结构
5.3强化研发团队
6总结
参考文献
#发展能力分析#会计毕业论文 #会计毕业论文本科论文 #会计学论文初稿 #财务管理论文 #自考会计学 #自考会计论文 #成考会计 #成考会计论文 #会计学论文 #会计函授论文 #带你一起读论文 #论文 #论文写作 #论文发表


