
















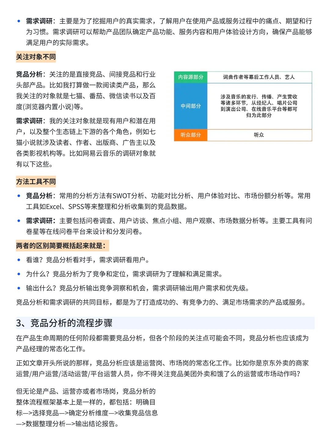
竞品分析可以快速的了解这个行业,宏观的观察这个行业怎么玩的
.
如果你是一个刚入职的数据分析师,想要更快的了解公司的产品,竞品分析是最快的方法之一❗️
.
竞品分析可以从6个步骤来进行:
✅明确目标:明确为什么要做竞品分析,要解决什么问题。
.
✅选择对标:通过直接或间接对标竞品、确定要分析哪些竞品。
.
✅确定分析维度:根据竞品分析目标,确认从哪些维度来分析。
.
✅收集竞品信息:借助数据平台、行业报道等多种渠道收集竞品信息。
.
✅数据整理分析:运用数据模型和分析工具,清洗并分析这些数据信息。
.
✅输出结论报告:总结分析得出结论,输出竞品分析结论性报告。
.
详细内容都在图片里了,希望能帮到大家~
#数据分析 #数据分析师 #数据分析我在行 #竞品分析 #数据分析学习 #数据可视化 #数据分析转行 #数据分析求职 #干货分享 #商业分析
.
如果你是一个刚入职的数据分析师,想要更快的了解公司的产品,竞品分析是最快的方法之一❗️
.
竞品分析可以从6个步骤来进行:
✅明确目标:明确为什么要做竞品分析,要解决什么问题。
.
✅选择对标:通过直接或间接对标竞品、确定要分析哪些竞品。
.
✅确定分析维度:根据竞品分析目标,确认从哪些维度来分析。
.
✅收集竞品信息:借助数据平台、行业报道等多种渠道收集竞品信息。
.
✅数据整理分析:运用数据模型和分析工具,清洗并分析这些数据信息。
.
✅输出结论报告:总结分析得出结论,输出竞品分析结论性报告。
.
详细内容都在图片里了,希望能帮到大家~
#数据分析 #数据分析师 #数据分析我在行 #竞品分析 #数据分析学习 #数据可视化 #数据分析转行 #数据分析求职 #干货分享 #商业分析


