手机版
二维码
购物车
(
0
)
供应
求购
公司
团购
展会
资讯
招商
品牌
人才
知道
专题
图库
视频
下载
商圈
推广
热搜:
采购方式
甲带
滤芯
带式称重给煤机
减速机型号
气动隔膜泵
无级变速机
链式给煤机
履带
减速机
首页
供应
求购
公司
团购
展会
资讯
招商
品牌
人才
知道
专题
图库
视频
下载
商圈
首页
>
资讯
>
社会热点
到底什么是商业分析?|||浅析商业分析的底
日期:2025-11-29 23:05:28 来源:网络整理 作者:本站编辑
评论:0
到底什么是商业分析?|||浅析商业分析的底
|
①那些关于\"商业分析\"的误区
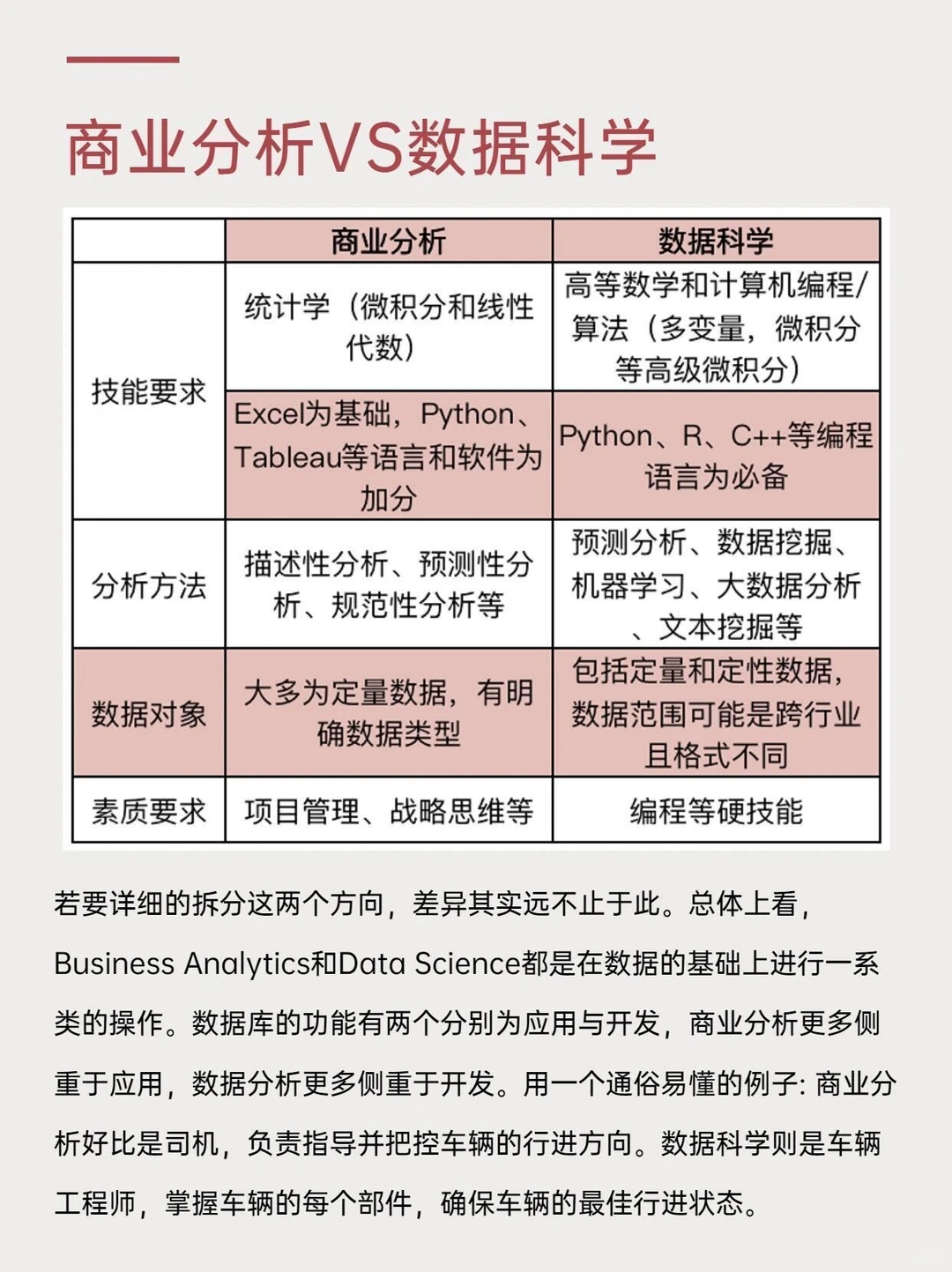
②商业分析VS数据科学对比
③商业分析的“多重空间!
④商业分析师的一天商业分析
#行业分析
#数据分析我在行
#数据分析师
#商业分析
#销售分析
打赏
更多
>
同类资讯
• 德国汽车行业洞察 | Vol.9 德国汽车
0
条
相关评论
推荐图文
推荐资讯
点击排行
0
1
【行业观察】我用过的22款免费大模型
0
2
【报告分享】《红餐产业研究院茶饮品类发展报告》
0
3
《生成式引擎优化(GEO)行业发展白皮书.pdf 》重磅发布,简搜GEO研究院引领AI时代品牌增长新范式
0
4
大白话解读阿努比斯白皮书:阿努比斯公链:让你的资产安全又隐身
0
5
2026企业级智能体白皮书:打造企业AI进化的元枢纽解读
0
6
《数据中心白皮书》
0
7
每周行业洞察第6期
0
8
看这里——白皮书视频手册
0
9
新能源汽车行业ESG白皮书(氢能・甲醇・生物质・天然气・太阳能类)-60页
网站首页
|
关于我们
|
联系方式
|
使用协议
|
版权隐私
|
网站地图
|
排名推广
|
广告服务
|
积分换礼
|
网站留言
|
RSS订阅
|
违规举报
|
皖ICP备20008326号-18
(c)2008-2022 免费发布网 All Rights Reserved