















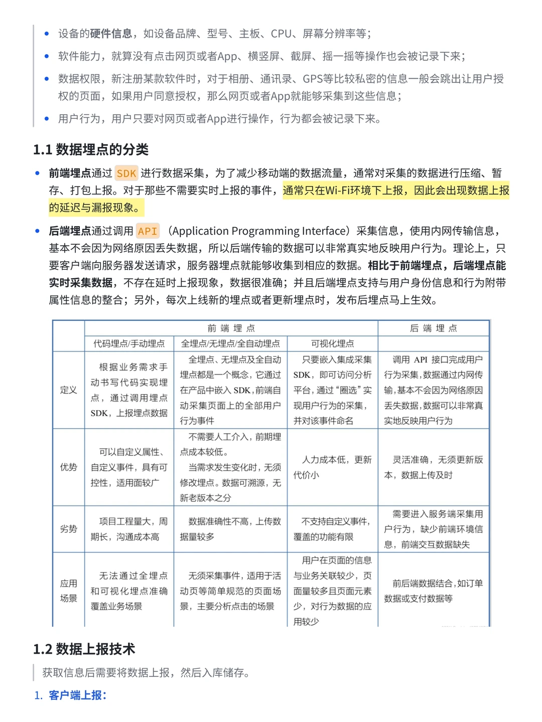
指标异动归因分析,是数据分析领域中,一个系统性的分析方法论,?主要解决是各种指标变动异常,通过定量化的方法,去进行原因探查。
.
?核心是考察你对于指标体系有没有完整系统的概念,指标拆解和指标搭建是指标体系的一体两面,?同时在回答这些问题的时候你需要把异常的确定性和外因因素讲给面试官,把异动分析的故事讲清楚、讲完整,展现出你的专业性和严谨性?
.
✨给大家整理了一篇数据指标体系与数据异动分析,阐述了数据标签体系的构建,包括用户画像、分类和应用场景。?此外,还讨论了数据指标体系的定义、构建原则和方法,以及如何通过OSM、AARRR、UJM和MECE模型进行指标体系的构建。?最后,提到了数据异动分析,排除常见波动因素并利用逻辑树定位问题。
#数据分析 #数据分析师 #数据分析我在行 #异动分析 #行业分析 #内行才知道 #商业思维 #面试 #干货 #指标体系
.
?核心是考察你对于指标体系有没有完整系统的概念,指标拆解和指标搭建是指标体系的一体两面,?同时在回答这些问题的时候你需要把异常的确定性和外因因素讲给面试官,把异动分析的故事讲清楚、讲完整,展现出你的专业性和严谨性?
.
✨给大家整理了一篇数据指标体系与数据异动分析,阐述了数据标签体系的构建,包括用户画像、分类和应用场景。?此外,还讨论了数据指标体系的定义、构建原则和方法,以及如何通过OSM、AARRR、UJM和MECE模型进行指标体系的构建。?最后,提到了数据异动分析,排除常见波动因素并利用逻辑树定位问题。
#数据分析 #数据分析师 #数据分析我在行 #异动分析 #行业分析 #内行才知道 #商业思维 #面试 #干货 #指标体系


