

?题目:设计研究发展趋势可视化分析——以《设计研究》(1979—2023)为例
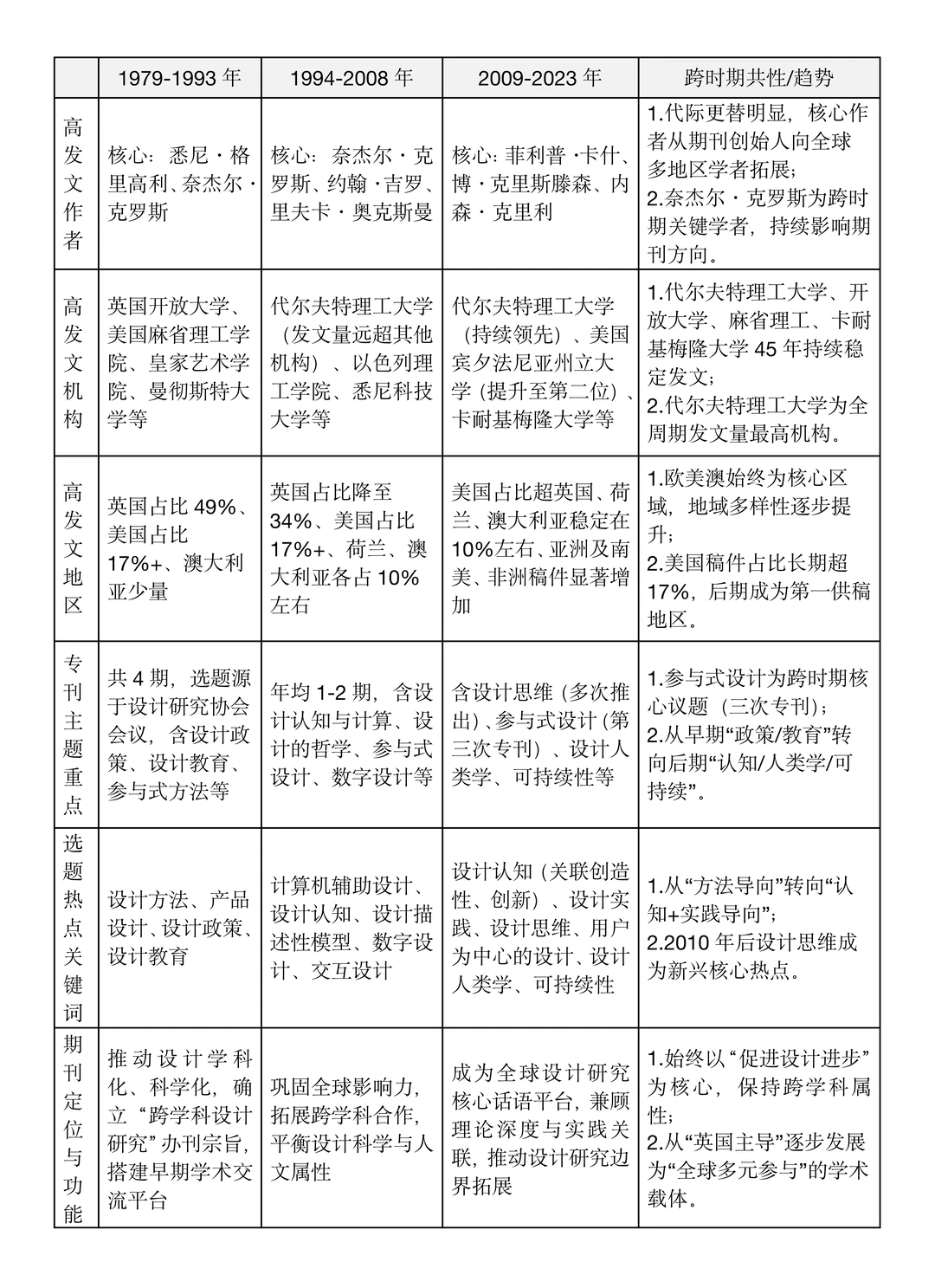
(图二是总结的知识)
?作者:李晴,刘纯
?期刊:装饰
?DOI:10.16272/j.cnki.cn11-1392/j.2025.09.012
?摘要:设计研究协会会刊《设计研究》自1979年在英国创刊以来,长期致力于促进设计的学科化和设计研究的科学化。本研究将Scopus数据库收录的1979年至2023年《设计研究》发表的1533 篇文章作为分析对象,将该刊创刊迄今的45年划分为三个时间段,分别对每个时间段的发文作者、机构、地区、专刊和关键词作分段统计和数据可视化分析。研究发现,一方面,参与式设计是20世纪80年代以来设计研究的周期性主题,设计思维则是21世纪10年代以来新兴的热点议题;另一方面,设计研究已从早年对设计方法的关注转向对设计的认知过程的关注,以及对设计的实践和设计的研究之间关系的关注。
?关键词 :《设计研究》、设计研究协会、设计方法运动、知识可视化
?框架
一、《设计研究》发文作者、机构、地区变化趋势分析
1.《设计研究》高发文量作者变化趋势
2.《设计研究》高发文量机构变化趋势
3.《设计研究》高发文量国家或地区变化趋势
二、《设计研究》选题热点变化趋势分析
1.《设计研究》专刊选题变化趋势
2.《设计研究》选题热点变化趋势
结语
#带你一起读论文 #论文打卡 #设计学 #设计研究 #设计方法
(图二是总结的知识)
?作者:李晴,刘纯
?期刊:装饰
?DOI:10.16272/j.cnki.cn11-1392/j.2025.09.012
?摘要:设计研究协会会刊《设计研究》自1979年在英国创刊以来,长期致力于促进设计的学科化和设计研究的科学化。本研究将Scopus数据库收录的1979年至2023年《设计研究》发表的1533 篇文章作为分析对象,将该刊创刊迄今的45年划分为三个时间段,分别对每个时间段的发文作者、机构、地区、专刊和关键词作分段统计和数据可视化分析。研究发现,一方面,参与式设计是20世纪80年代以来设计研究的周期性主题,设计思维则是21世纪10年代以来新兴的热点议题;另一方面,设计研究已从早年对设计方法的关注转向对设计的认知过程的关注,以及对设计的实践和设计的研究之间关系的关注。
?关键词 :《设计研究》、设计研究协会、设计方法运动、知识可视化
?框架
一、《设计研究》发文作者、机构、地区变化趋势分析
1.《设计研究》高发文量作者变化趋势
2.《设计研究》高发文量机构变化趋势
3.《设计研究》高发文量国家或地区变化趋势
二、《设计研究》选题热点变化趋势分析
1.《设计研究》专刊选题变化趋势
2.《设计研究》选题热点变化趋势
结语
#带你一起读论文 #论文打卡 #设计学 #设计研究 #设计方法


