手机版
二维码
购物车
(
0
)
供应
求购
公司
团购
展会
资讯
招商
品牌
人才
知道
专题
图库
视频
下载
商圈
推广
热搜:
采购方式
甲带
滤芯
带式称重给煤机
减速机型号
气动隔膜泵
无级变速机
链式给煤机
履带
减速机
首页
供应
求购
公司
团购
展会
资讯
招商
品牌
人才
知道
专题
图库
视频
下载
商圈
首页
>
资讯
>
社会热点
马工程《区域经济学》教材+配套资料 PDF
日期:2025-11-28 16:47:31 来源:网络整理 作者:本站编辑
评论:0
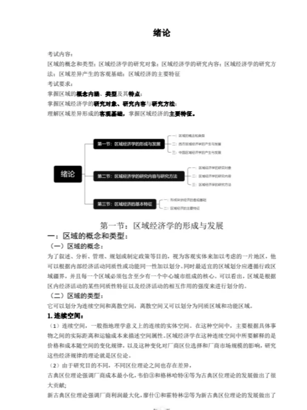
马工程《区域经济学》教材+配套资料 PDF
马工程《区域经济学》【教材】+【复习笔记】+【全套思维导图】PDF电子版
#马工程
#区域经济学考研
打赏
更多
>
同类资讯
• 行业洞察:全球GMP细胞库2026年市场
0
条
相关评论
推荐图文
推荐资讯
点击排行
0
1
2026中国造价服务与标书制作行业白皮书
0
2
CATTI白皮书2026(热点素材跟练194)
0
3
2026个人金融全球资产配置白皮书
0
4
2026电机CAE设计仿真行业白皮书——薪资趋势·能力分层·AI工具革新与未来变革
0
5
《储能保险白皮书》
0
6
大道至简·人机协作成长白皮书
0
7
氢能与燃料电池产业发展报告提出:今年氢能产业“量增”与“质变”并举
0
8
无感交互,有感体验,《AI体感工学白皮书》在穗发布,恒林家居创新又有大突破
0
9
2025《全球储能事故100例》白皮书
网站首页
|
关于我们
|
联系方式
|
使用协议
|
版权隐私
|
网站地图
|
排名推广
|
广告服务
|
积分换礼
|
网站留言
|
RSS订阅
|
违规举报
|
皖ICP备20008326号-18
(c)2008-2022 免费发布网 All Rights Reserved