








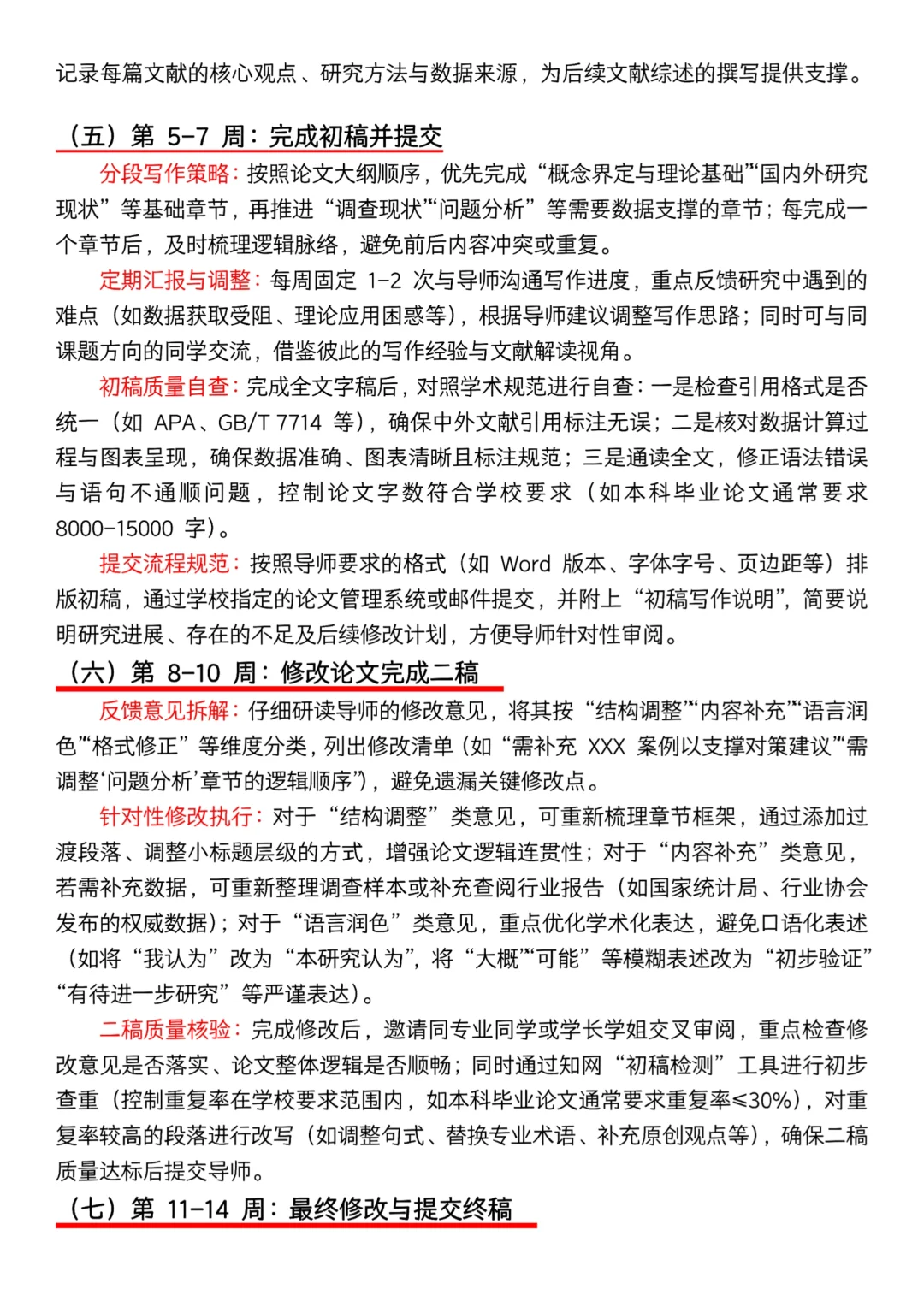
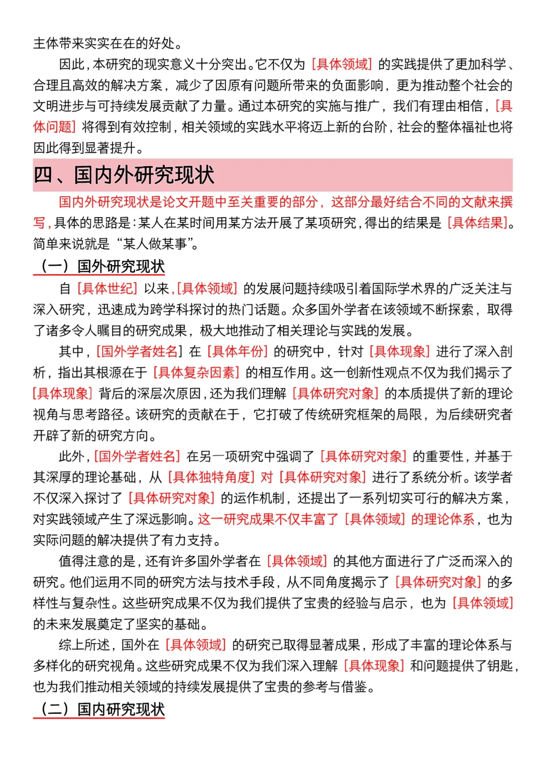
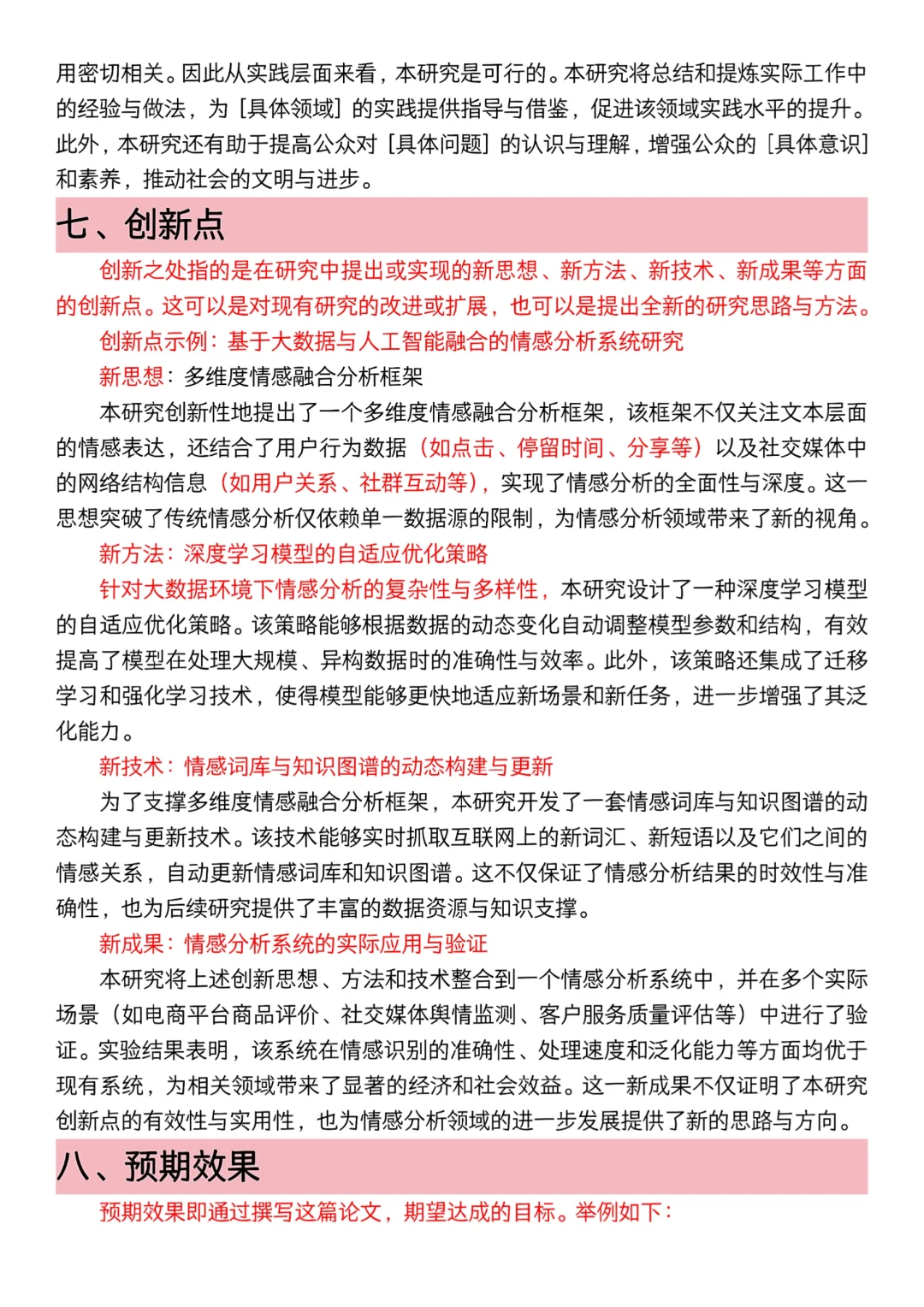
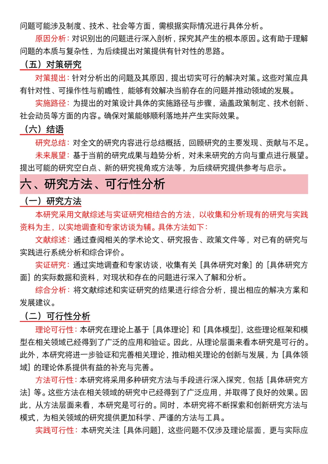
一、选题背景、目的和意义
(一)选题背景
选题背景是明确研究问题的起点,核心在于阐述为何选择本课题 —— 既要梳理该领域已有的理论基础与研究脉络,也要结合当前社会、经济或行业发展的现实需求,揭示研究的必要性与紧迫性。
常用模板:
随着我国改革开放向纵深推进与社会主义市场经济体制的不断完善,社会经济结构持续优化,人民生活品质实现跨越式提升,为各领域发展奠定了坚实基础。然而,在发展进程中,[具体问题,如:区域发展失衡、行业资源配置低效、特定群体权益保障不足等] 问题日益凸显,不仅对 [相关领域 / 群体,如:市场经济公平性、行业可持续发展、社会公共服务质量等] 构成严峻挑战,更成为制约我国 [宏观目标,如:高质量发展、共同富裕推进、社会治理现代化等] 的关键瓶颈之一,其负面影响已成为无法回避的现实议题。
(二)选题目的
选题目的需清晰界定研究的核心目标 —— 明确 “研究要做什么”,即通过何种研究路径、聚焦哪些关键维度,解决选题背景中提出的具体问题,最终为相关领域发展提供何种支撑。
常用模板:
近年来,[研究领域 / 行业,如:数字经济、乡村振兴、制造业转型升级等] 呈现出 [行业现状,如:增速放缓、结构调整加速、新技术冲击加剧等] 的态势,叠加 [外部压力,如:国际竞争加剧、资源环境约束趋紧、政策监管强化等] 的影响,[研究领域 / 行业] 面临的发展挑战日益严峻。
#论文辅导 #开题 #论文指导 #开题报告模板 #毕业论文答辩ppt模板 #毕业论文 #硕士开题报告 #论文选题 #论文开题攻略 #写论文
(一)选题背景
选题背景是明确研究问题的起点,核心在于阐述为何选择本课题 —— 既要梳理该领域已有的理论基础与研究脉络,也要结合当前社会、经济或行业发展的现实需求,揭示研究的必要性与紧迫性。
常用模板:
随着我国改革开放向纵深推进与社会主义市场经济体制的不断完善,社会经济结构持续优化,人民生活品质实现跨越式提升,为各领域发展奠定了坚实基础。然而,在发展进程中,[具体问题,如:区域发展失衡、行业资源配置低效、特定群体权益保障不足等] 问题日益凸显,不仅对 [相关领域 / 群体,如:市场经济公平性、行业可持续发展、社会公共服务质量等] 构成严峻挑战,更成为制约我国 [宏观目标,如:高质量发展、共同富裕推进、社会治理现代化等] 的关键瓶颈之一,其负面影响已成为无法回避的现实议题。
(二)选题目的
选题目的需清晰界定研究的核心目标 —— 明确 “研究要做什么”,即通过何种研究路径、聚焦哪些关键维度,解决选题背景中提出的具体问题,最终为相关领域发展提供何种支撑。
常用模板:
近年来,[研究领域 / 行业,如:数字经济、乡村振兴、制造业转型升级等] 呈现出 [行业现状,如:增速放缓、结构调整加速、新技术冲击加剧等] 的态势,叠加 [外部压力,如:国际竞争加剧、资源环境约束趋紧、政策监管强化等] 的影响,[研究领域 / 行业] 面临的发展挑战日益严峻。
#论文辅导 #开题 #论文指导 #开题报告模板 #毕业论文答辩ppt模板 #毕业论文 #硕士开题报告 #论文选题 #论文开题攻略 #写论文


