







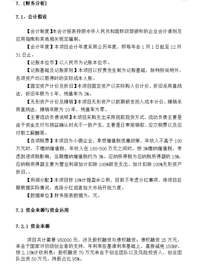
商业计划书的财务分析几个关键点:
1. 初始资金来源
初始资金一般包括创始团队投资以及风险投资,要保证创世团队的绝对控制权(持股比例至少在50%以上,如果股份比例不到50%,可以设置同股不同权的条款)。
2. 资金运用
前期研发投入和宣传推广支出占比会比较高,主要支出也是研发人员薪酬及营销支出。
3. 财务报表预测
一般首先预测的是利润表,预测收入成本费用;然后是资产负债表,第一年企业在不分红的情况下利润表中的净利润就等于资产负债表中的未分配利润,最后是现金流量表。
4. 财务指标分析
根据预测的三张报表计算四大能力指标。
5.投资可行性分析
① 净现值
② 内含报酬率
③ 动态回收期
最后需要注意的是,商业计划书的目的是为了更好的融资,也是对企业未来市场及经营的财务预测。在合理范围内可以适当放大利润,减少成本,提升企业盈利能力,扩大项目的商业性。
#商业计划书 #大学生创新创业计划书 #创业计划书 #财务分析 #互联网大学生创新创业大赛 #互联网大学生创新创业比赛 #笔记灵感
1. 初始资金来源
初始资金一般包括创始团队投资以及风险投资,要保证创世团队的绝对控制权(持股比例至少在50%以上,如果股份比例不到50%,可以设置同股不同权的条款)。
2. 资金运用
前期研发投入和宣传推广支出占比会比较高,主要支出也是研发人员薪酬及营销支出。
3. 财务报表预测
一般首先预测的是利润表,预测收入成本费用;然后是资产负债表,第一年企业在不分红的情况下利润表中的净利润就等于资产负债表中的未分配利润,最后是现金流量表。
4. 财务指标分析
根据预测的三张报表计算四大能力指标。
5.投资可行性分析
① 净现值
② 内含报酬率
③ 动态回收期
最后需要注意的是,商业计划书的目的是为了更好的融资,也是对企业未来市场及经营的财务预测。在合理范围内可以适当放大利润,减少成本,提升企业盈利能力,扩大项目的商业性。
#商业计划书 #大学生创新创业计划书 #创业计划书 #财务分析 #互联网大学生创新创业大赛 #互联网大学生创新创业比赛 #笔记灵感


