











1️⃣电商营销增长建议及案例
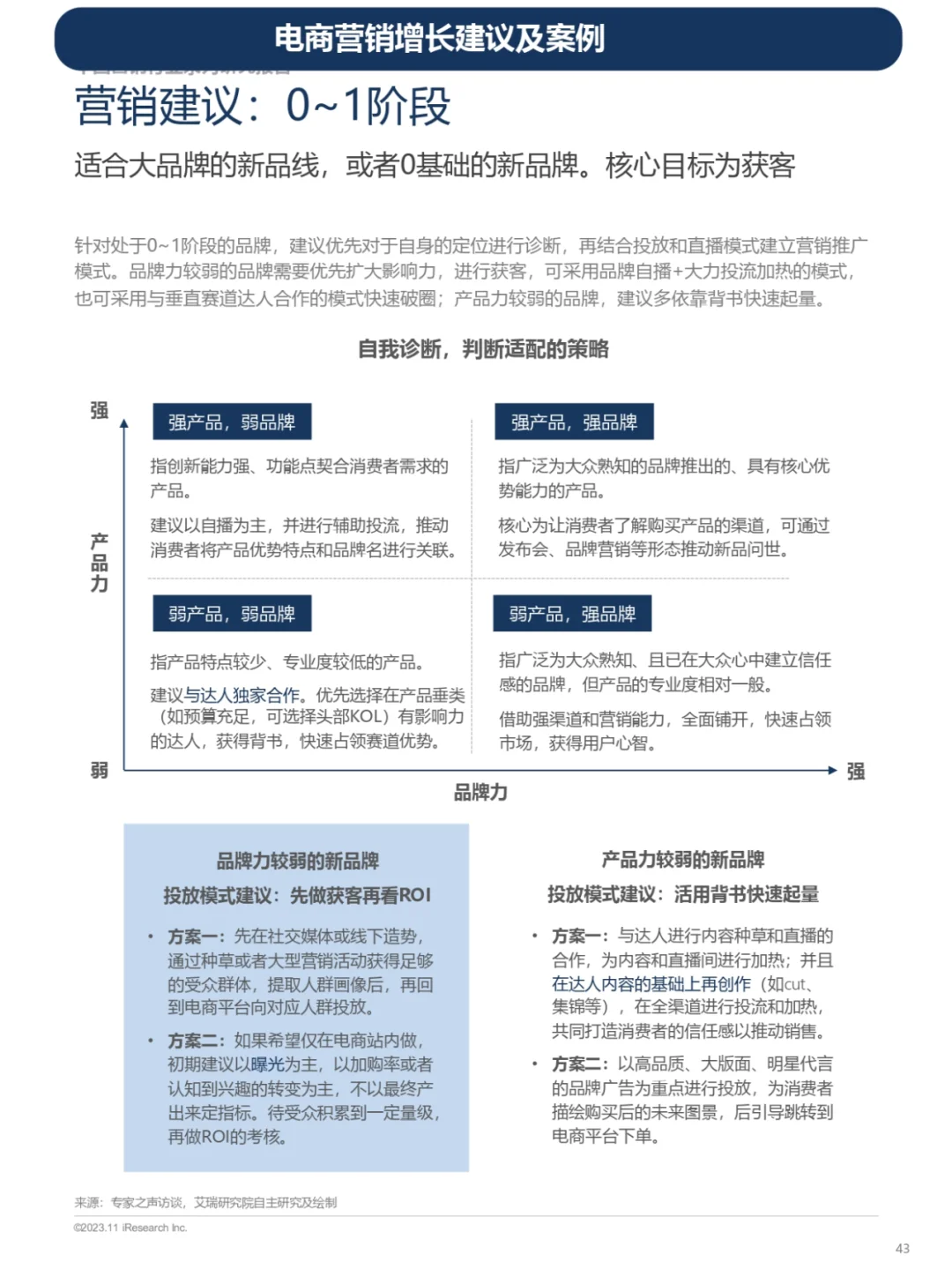
? 自我诊断,判断适配策略
强产品,弱品牌?还是强产品,强品牌?亦或是弱产品,弱品牌?每种情况都有对应的策略哦!?
强产品,弱品牌:以自播为主,辅助投流,让消费者了解购买渠道,关联产品优势特点和品牌名。?
强产品,强品牌:发布会、品牌营销等形态推动新品问世,让消费者爱上你的产品!?
弱产品,弱品牌:与达人独家合作,借助强渠道和营销能力,快速占领市场,获得用户心智!?
弱产品,强品牌:高品质、大版面、明星代言,打造信任感,推动销售!?
2️⃣未来发展趋势
AIGC技术应用:生成式AI技术在营销领域的应用将提效,但尚处于初级阶段。
优质内容重要性:随着电商进入后直播时代,优质内容成为突围关键。
品牌自播与矩阵达人:品牌主可能更加偏重自播和与中小达人合作,以平衡消费者追求的性价比。
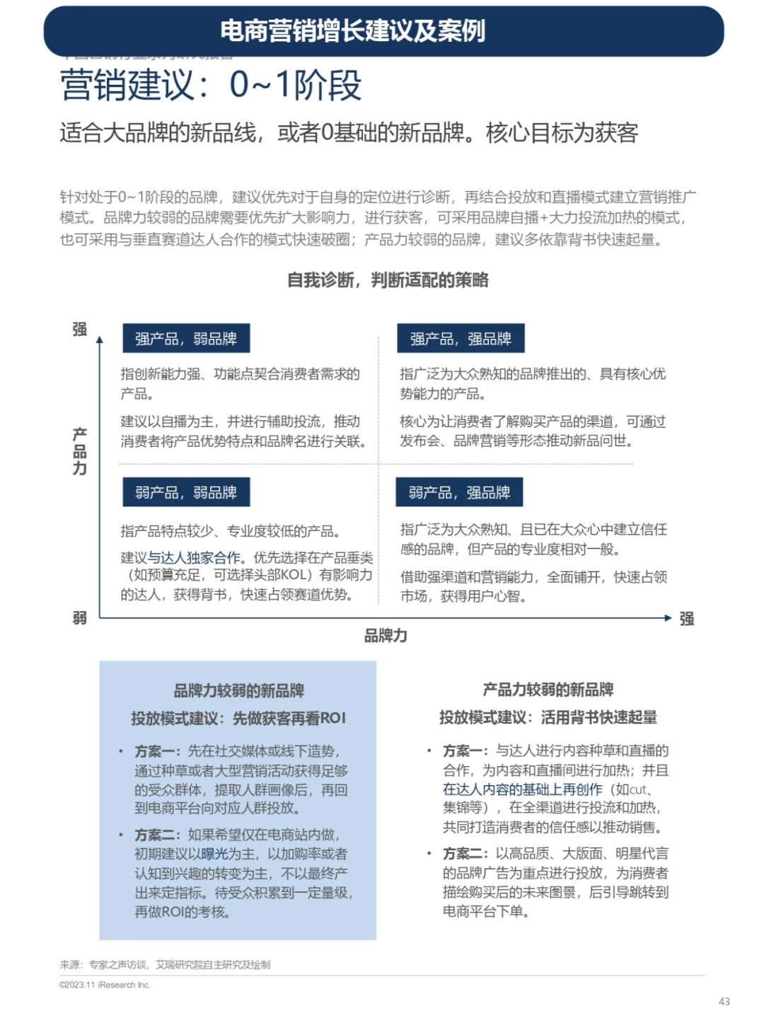
? 自我诊断,判断适配策略
强产品,弱品牌?还是强产品,强品牌?亦或是弱产品,弱品牌?每种情况都有对应的策略哦!?
强产品,弱品牌:以自播为主,辅助投流,让消费者了解购买渠道,关联产品优势特点和品牌名。?
强产品,强品牌:发布会、品牌营销等形态推动新品问世,让消费者爱上你的产品!?
弱产品,弱品牌:与达人独家合作,借助强渠道和营销能力,快速占领市场,获得用户心智!?
弱产品,强品牌:高品质、大版面、明星代言,打造信任感,推动销售!?
2️⃣未来发展趋势
AIGC技术应用:生成式AI技术在营销领域的应用将提效,但尚处于初级阶段。
优质内容重要性:随着电商进入后直播时代,优质内容成为突围关键。
品牌自播与矩阵达人:品牌主可能更加偏重自播和与中小达人合作,以平衡消费者追求的性价比。


