





?论文题目:中小企业融资问题研究——以河南省新三板企业为例
?[关键词]中小企业;新三板;融资
?目录
1 绪论
1.1 研究背景
1.2 研究目的
1.3 研究意义
1.3 国内外研究现状
1.3.1 国外研究现状
1.3.2 国内研究现状
1.4 研究内容与方法
1.4.1 研究内容
1.4.2 研究方法
2 我国新三板市场融资现状
2.1 我国新三板市场发展概况
2.1.1 新三板的概念
2.1.2 新三板的特点
2.1.3 新三板挂牌企业数量持续增长
2.2 新三板上市公司融资现状
2.2.1 挂牌融资企业的数量和规模
2.2.2 挂牌融资企业的行业分布特征
2.3 新三板挂牌企业融资存在的问题
2.3.1 融资功能的行业分化严重
2.3.2 新三板交易规模小、流动性差
2.3.2 转板制度不完善
3 新三板市场对挂牌企业的融资效率影响
3.1 对企业直接融资的影响
3.1.1 为企业提供融资平台
3.1.2 提高内部治理水平和规范程度
3.1.3 引入战略投资人等风险投资基金
3.2 对企业间接融资的影响
4 河南省新三板企业的融资效率
4.1 河南省新三板挂牌企业现状
4.1.1 地区分布
4.1.2 行业分布
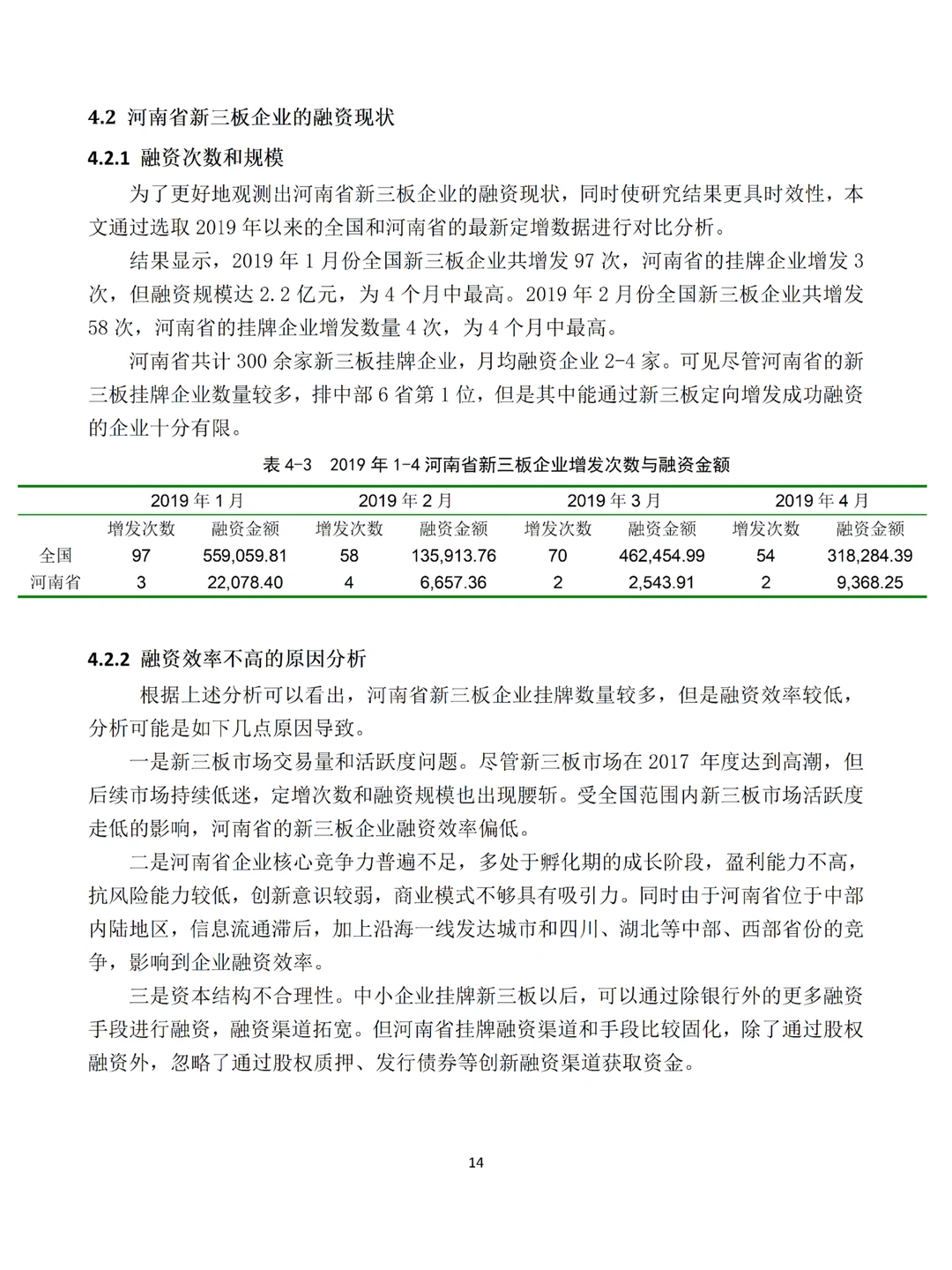
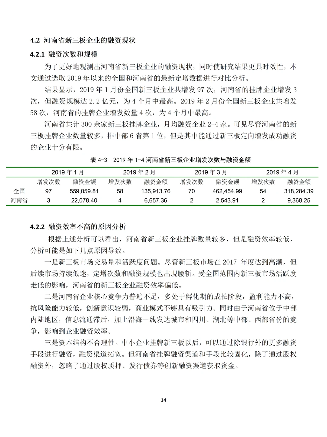
4.2 河南省新三板企业的融资现状
4.2.1 融资次数和规模
4.2.2 融资效率不高的原因分析
5 结论及建议
5.1 研究结论
5.2 提高河南省新三板企业融资效率的建议
5.2.1 提升企业核心竞争力
5.2.2 创新融资形式
5.3 对新三板建设方面的建议
参考文献
致谢
#会计 #会计学 #会计学专业 #会计专业 #会计专业论文 #会计专业毕业论文 #会计专业初稿 #写论文 #论文写作 #毕业论文 #本科论文 #论文 #今天论文写了吗 #论文初稿怎么写 #今天写论文了吗 #论文选题 #毕业论文选题 #本科毕业论文 #论文初稿
?[关键词]中小企业;新三板;融资
?目录
1 绪论
1.1 研究背景
1.2 研究目的
1.3 研究意义
1.3 国内外研究现状
1.3.1 国外研究现状
1.3.2 国内研究现状
1.4 研究内容与方法
1.4.1 研究内容
1.4.2 研究方法
2 我国新三板市场融资现状
2.1 我国新三板市场发展概况
2.1.1 新三板的概念
2.1.2 新三板的特点
2.1.3 新三板挂牌企业数量持续增长
2.2 新三板上市公司融资现状
2.2.1 挂牌融资企业的数量和规模
2.2.2 挂牌融资企业的行业分布特征
2.3 新三板挂牌企业融资存在的问题
2.3.1 融资功能的行业分化严重
2.3.2 新三板交易规模小、流动性差
2.3.2 转板制度不完善
3 新三板市场对挂牌企业的融资效率影响
3.1 对企业直接融资的影响
3.1.1 为企业提供融资平台
3.1.2 提高内部治理水平和规范程度
3.1.3 引入战略投资人等风险投资基金
3.2 对企业间接融资的影响
4 河南省新三板企业的融资效率
4.1 河南省新三板挂牌企业现状
4.1.1 地区分布
4.1.2 行业分布
4.2 河南省新三板企业的融资现状
4.2.1 融资次数和规模
4.2.2 融资效率不高的原因分析
5 结论及建议
5.1 研究结论
5.2 提高河南省新三板企业融资效率的建议
5.2.1 提升企业核心竞争力
5.2.2 创新融资形式
5.3 对新三板建设方面的建议
参考文献
致谢
#会计 #会计学 #会计学专业 #会计专业 #会计专业论文 #会计专业毕业论文 #会计专业初稿 #写论文 #论文写作 #毕业论文 #本科论文 #论文 #今天论文写了吗 #论文初稿怎么写 #今天写论文了吗 #论文选题 #毕业论文选题 #本科毕业论文 #论文初稿


