









【管理咨询最新资料】战略规划8:《罗兰贝格-某大型集团五年(17-21)战略规划》
【关键词】战略规划8
【文档格式】可编辑PPT159页
这套资料非常好,感兴趣的话和我私聊吧~~~
【报告核心观点】
甲方将继续保留“成为令人尊敬的优秀综合服务商”的愿景, 以 持续创造新价值为使命。
根据自上而下的输入,到2021年,甲方力争进入中蝈上市公司 50强,实现营业收入2000亿元,利润总额40亿元,净利润30.5亿元, 归属母公司净利润29亿元。
2021年,营业规模要达2000亿元,需通过再融资、打包/分拆上市等 手段,突破资源限制。在资源获取方面要更注重多元化,调整资源来源结构。
为了更有效的指导战略落地,战略目标将作为资源分配的指挥棒, 同时根据战略实施进度进行动态调整。
战略制定、资源需求和融资计划三者应形成闭环,具体体现为:
– 资源占用在规划期内增长较快, 要有相匹配的可实现的融资计 划
– 资源分配上要同业务的战略地 位、发展规模、利润贡献等指 标相挂钩,做好战略引导。
– 资源的使用情况要做好跟踪调 整的后继工作,对其运作情况 的信息披露要更明朗化。
– 盘活资产:妥善处理好重资产 和轻资产二者的关系,盘活公 司的固定资产,资产证券化, 优化现金流。
– 建立健全退出机制:对已发生 亏损的业务的经营策略,要从 战略的角度考虑止损和扭亏的 办法。对于一些投资项目要明 确公司的风险承受能力,及时 止损,对于一些业务模式要定 时审核,不符合可持续发展原则的也应淘汰,保障资源倾斜 向发展良好的业务。
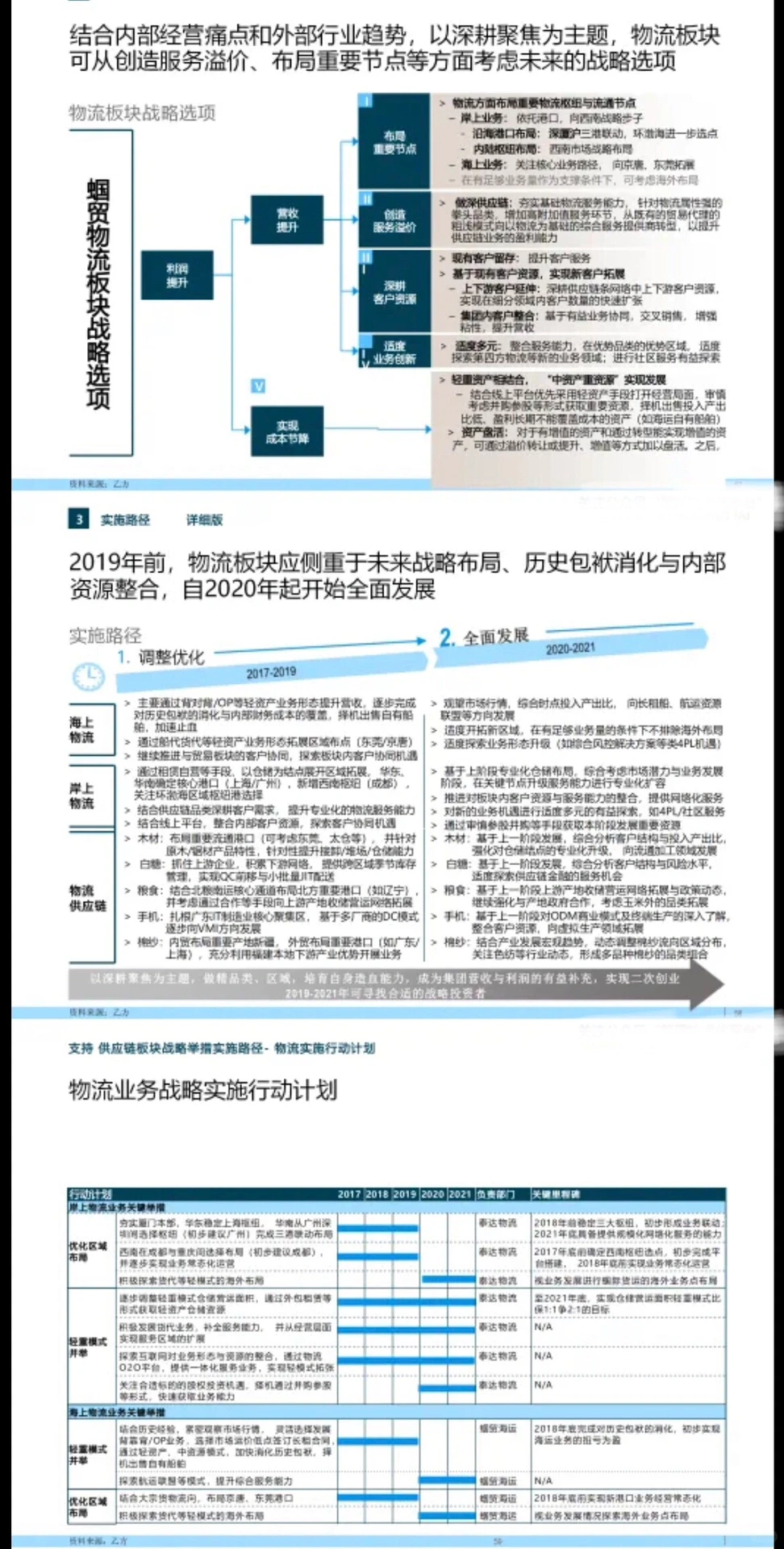
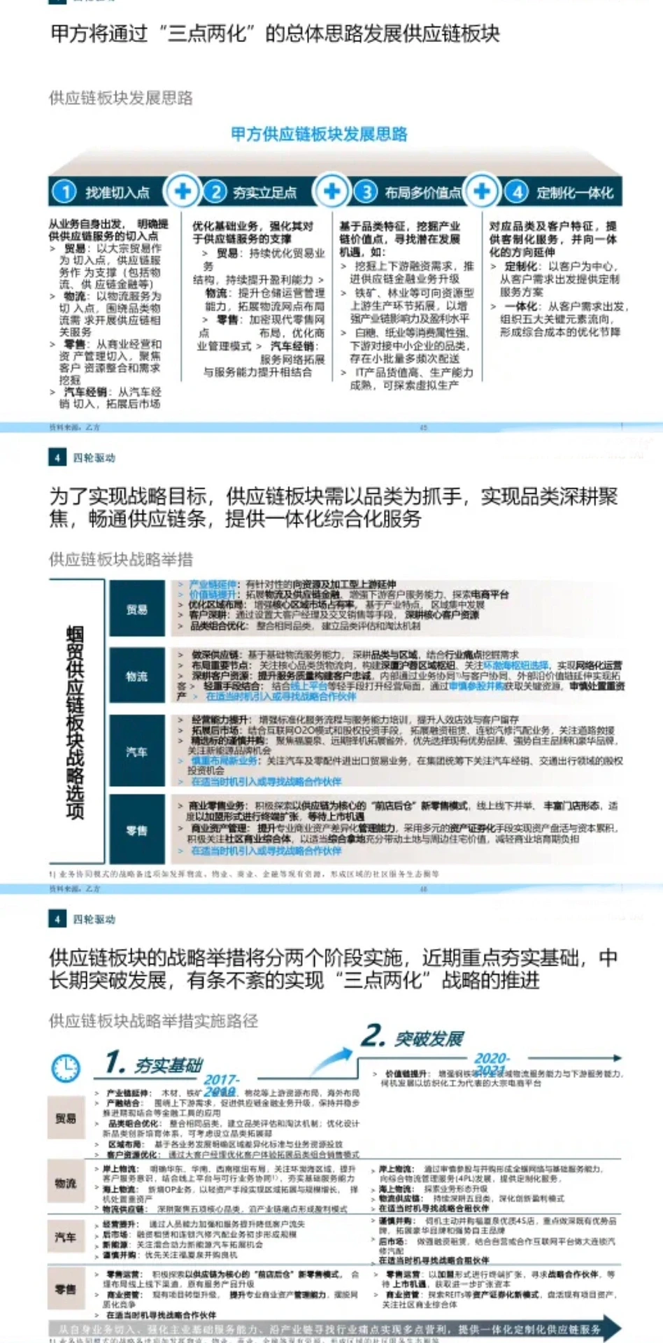
......
愿你能够借鉴使用这套方法,向世界交付你的价值!!
#战略 #战略咨询 #咨询报告 #战略规划 #企业战略 #企业管理咨询 #ppt
【关键词】战略规划8
【文档格式】可编辑PPT159页
这套资料非常好,感兴趣的话和我私聊吧~~~
【报告核心观点】
甲方将继续保留“成为令人尊敬的优秀综合服务商”的愿景, 以 持续创造新价值为使命。
根据自上而下的输入,到2021年,甲方力争进入中蝈上市公司 50强,实现营业收入2000亿元,利润总额40亿元,净利润30.5亿元, 归属母公司净利润29亿元。
2021年,营业规模要达2000亿元,需通过再融资、打包/分拆上市等 手段,突破资源限制。在资源获取方面要更注重多元化,调整资源来源结构。
为了更有效的指导战略落地,战略目标将作为资源分配的指挥棒, 同时根据战略实施进度进行动态调整。
战略制定、资源需求和融资计划三者应形成闭环,具体体现为:
– 资源占用在规划期内增长较快, 要有相匹配的可实现的融资计 划
– 资源分配上要同业务的战略地 位、发展规模、利润贡献等指 标相挂钩,做好战略引导。
– 资源的使用情况要做好跟踪调 整的后继工作,对其运作情况 的信息披露要更明朗化。
– 盘活资产:妥善处理好重资产 和轻资产二者的关系,盘活公 司的固定资产,资产证券化, 优化现金流。
– 建立健全退出机制:对已发生 亏损的业务的经营策略,要从 战略的角度考虑止损和扭亏的 办法。对于一些投资项目要明 确公司的风险承受能力,及时 止损,对于一些业务模式要定 时审核,不符合可持续发展原则的也应淘汰,保障资源倾斜 向发展良好的业务。
......
愿你能够借鉴使用这套方法,向世界交付你的价值!!
#战略 #战略咨询 #咨询报告 #战略规划 #企业战略 #企业管理咨询 #ppt


