












八月初的时候我写了几篇给小白参考的jj配置方法论(没有公布,只发给了几个好朋友)分享给大家,认真学的话,就不用依赖任何人,自己做出判断,把能力沉淀在自己手上,而不是盲从任何人。
1、授人以鱼不如授人以渔,希望大家都可以自我迭代优化,争取也能教教我;
2、暂时不考虑建群,仍在行业内,尤其不可能推荐个股,有保护自己的需要;
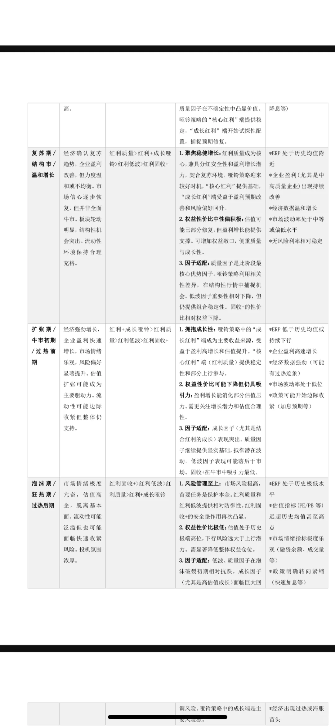
3、图中数据取自我写的时候,大家学到方法之后要用最新数据去判断,我写的光伏锂电板块确实这几个月有爆发,但是像量子科技、人型机器人、固态电池这些新爆发点,文档中没有呈现,大家可以根据方法自己去做分析;
4、宏观分析、基本面分析、行业分析等,需要有经验加成+大量的每日的财经讯息输入,不要急。活到老学到老,也不要太功利,抱着“掌握这个世界每天发生了什么”的心态去学习,保持好奇心✨
5、自负盈亏,投资有风险,请先做好风险测评,了解自己的风险偏好;
6、不要盲从网上那些莫名其妙的理财博主,他们可能还没你强(包括我)每个人的潜能是无穷的,相信宇宙的力量和你自己的念力、行动力。
我看到还有对家装和饰品感兴趣的姐妹,谢谢大家,工作繁忙,更新不定期,有空再分享。
忙去啦!今天上海天气很好,希望你们都开开心心?
#理财小白 #投资 #投资理财
1、授人以鱼不如授人以渔,希望大家都可以自我迭代优化,争取也能教教我;
2、暂时不考虑建群,仍在行业内,尤其不可能推荐个股,有保护自己的需要;
3、图中数据取自我写的时候,大家学到方法之后要用最新数据去判断,我写的光伏锂电板块确实这几个月有爆发,但是像量子科技、人型机器人、固态电池这些新爆发点,文档中没有呈现,大家可以根据方法自己去做分析;
4、宏观分析、基本面分析、行业分析等,需要有经验加成+大量的每日的财经讯息输入,不要急。活到老学到老,也不要太功利,抱着“掌握这个世界每天发生了什么”的心态去学习,保持好奇心✨
5、自负盈亏,投资有风险,请先做好风险测评,了解自己的风险偏好;
6、不要盲从网上那些莫名其妙的理财博主,他们可能还没你强(包括我)每个人的潜能是无穷的,相信宇宙的力量和你自己的念力、行动力。
我看到还有对家装和饰品感兴趣的姐妹,谢谢大家,工作繁忙,更新不定期,有空再分享。
忙去啦!今天上海天气很好,希望你们都开开心心?
#理财小白 #投资 #投资理财


