









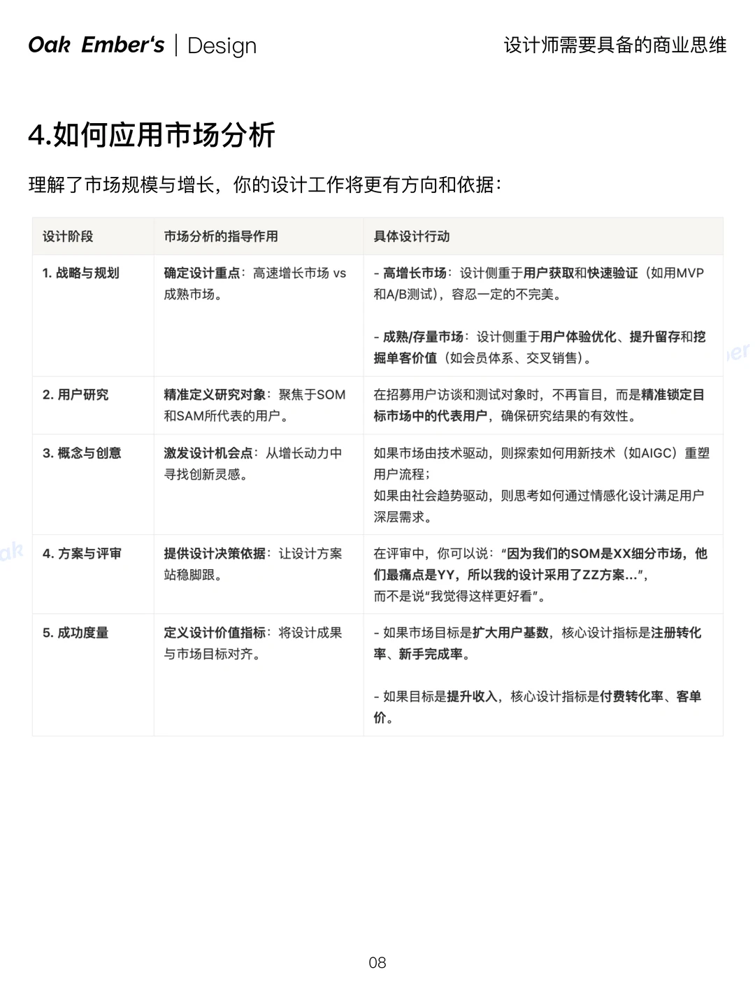
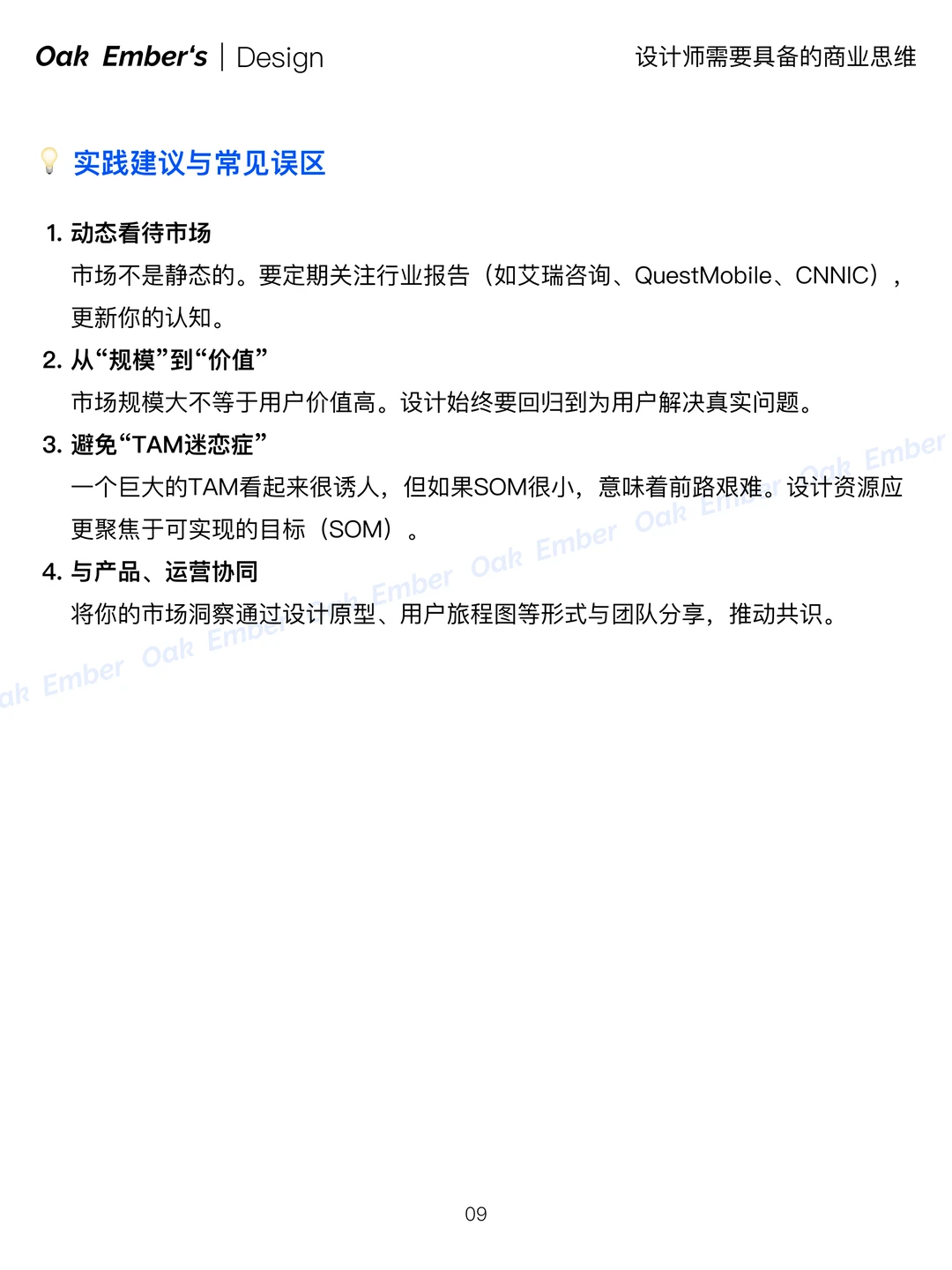
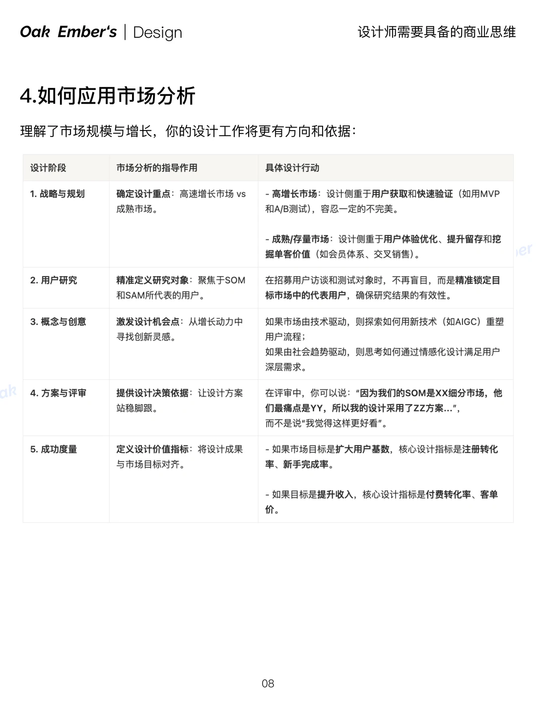
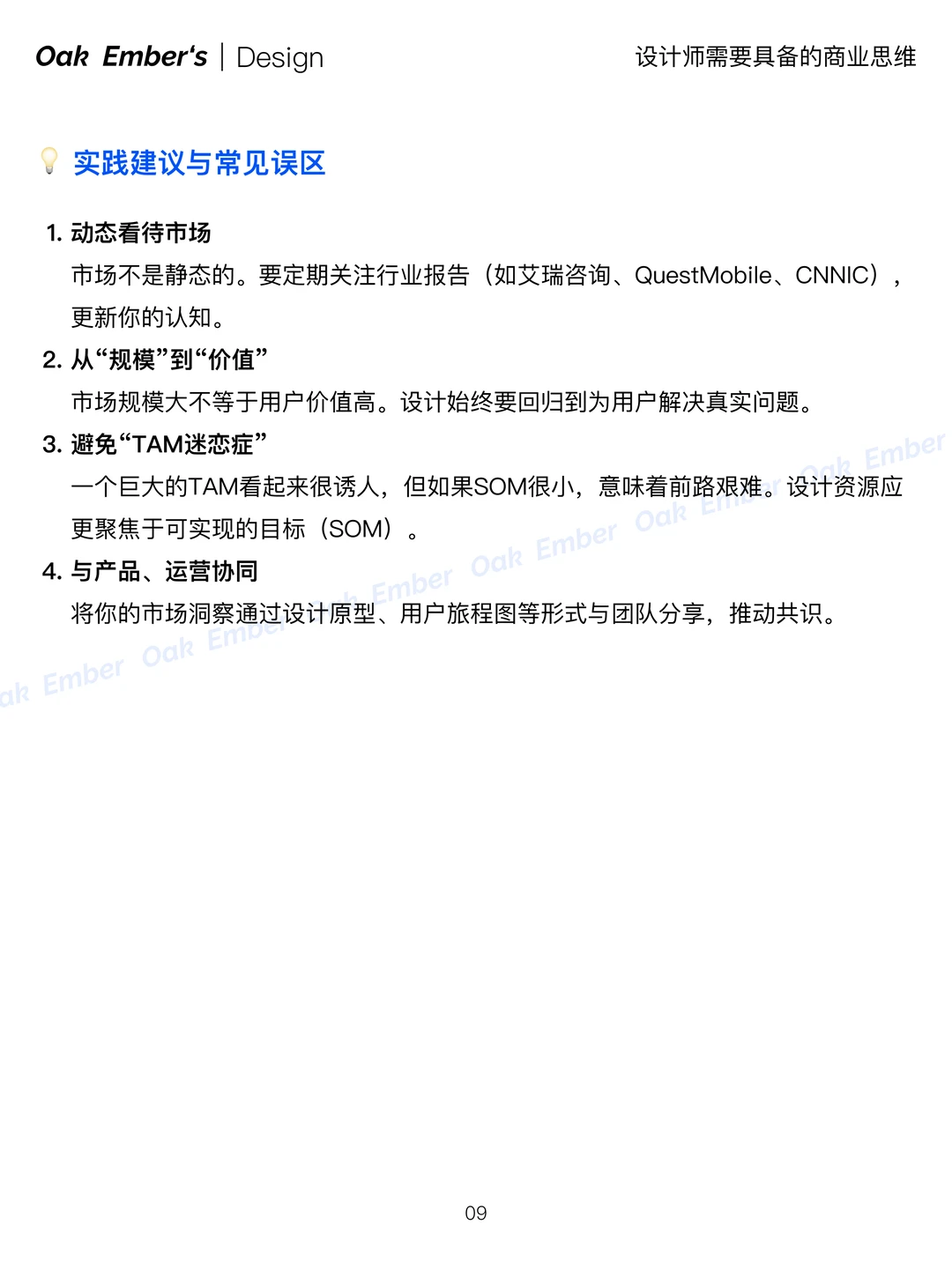
做设计时是不是经常很迷茫??
➡️ 产品经理说“这个功能很重要”,但你不清楚它到底有多大价值…
➡️ 评审会上被挑战:“你的设计能带来多少增长?”瞬间心虚…
➡️ 不确定该为“未来潜力”设计,还是为“当下用户”优化…
宝子,不是你洞察力不够,是你缺少一个 “商业望远镜” —— 市场规模与增长分析!?
它听起来高大上,其实是帮你:
✅ 看清天花板:你做的产品,到底是在一个小池塘还是大蓝海?决定你的设计格局!
✅ 找到发力点:市场在飞速增长还是缓慢爬坡?决定你的设计策略是“快速捞鱼”还是“精细养鱼”!
✅ 拥有话语权:用商业逻辑武装你的设计,再也不用说“我觉得”,而是“数据显示”!
举个栗子?:
▪️ 拼多多 早期为什么设计得那么“砍一刀”? 因为它的 增长市场 是下沉海量用户,设计核心就是 “拉新裂变”!
▪️ 特斯拉 的车机屏幕为啥敢做得那么极简? 因为它的 目标市场 是科技先锋人群,设计就要 “颠覆传统” !
你就能: ? 在设计评审上,用“市场规模”论证设计价值,碾压全场!
? 精准选择设计发力点,不做无用功,资源向你倾斜!
? 从“画图仔”进阶为“具有商业头脑的设计师”,身价翻倍!
核心心法已总结成图,速存↑↑↑ 让你用老板的思维做设计,降维打击!
#设计方法 #ux #体验设计 #市场发展趋势 #商业分析 #行业分析 #研究 #分析 #设计 #研究报告
➡️ 产品经理说“这个功能很重要”,但你不清楚它到底有多大价值…
➡️ 评审会上被挑战:“你的设计能带来多少增长?”瞬间心虚…
➡️ 不确定该为“未来潜力”设计,还是为“当下用户”优化…
宝子,不是你洞察力不够,是你缺少一个 “商业望远镜” —— 市场规模与增长分析!?
它听起来高大上,其实是帮你:
✅ 看清天花板:你做的产品,到底是在一个小池塘还是大蓝海?决定你的设计格局!
✅ 找到发力点:市场在飞速增长还是缓慢爬坡?决定你的设计策略是“快速捞鱼”还是“精细养鱼”!
✅ 拥有话语权:用商业逻辑武装你的设计,再也不用说“我觉得”,而是“数据显示”!
举个栗子?:
▪️ 拼多多 早期为什么设计得那么“砍一刀”? 因为它的 增长市场 是下沉海量用户,设计核心就是 “拉新裂变”!
▪️ 特斯拉 的车机屏幕为啥敢做得那么极简? 因为它的 目标市场 是科技先锋人群,设计就要 “颠覆传统” !
你就能: ? 在设计评审上,用“市场规模”论证设计价值,碾压全场!
? 精准选择设计发力点,不做无用功,资源向你倾斜!
? 从“画图仔”进阶为“具有商业头脑的设计师”,身价翻倍!
核心心法已总结成图,速存↑↑↑ 让你用老板的思维做设计,降维打击!
#设计方法 #ux #体验设计 #市场发展趋势 #商业分析 #行业分析 #研究 #分析 #设计 #研究报告


