手机版
二维码
购物车
(
0
)
供应
求购
公司
团购
展会
资讯
招商
品牌
人才
知道
专题
图库
视频
下载
商圈
推广
热搜:
采购方式
甲带
滤芯
带式称重给煤机
减速机型号
气动隔膜泵
无级变速机
链式给煤机
履带
减速机
首页
供应
求购
公司
团购
展会
资讯
招商
品牌
人才
知道
专题
图库
视频
下载
商圈
首页
>
资讯
>
社会热点
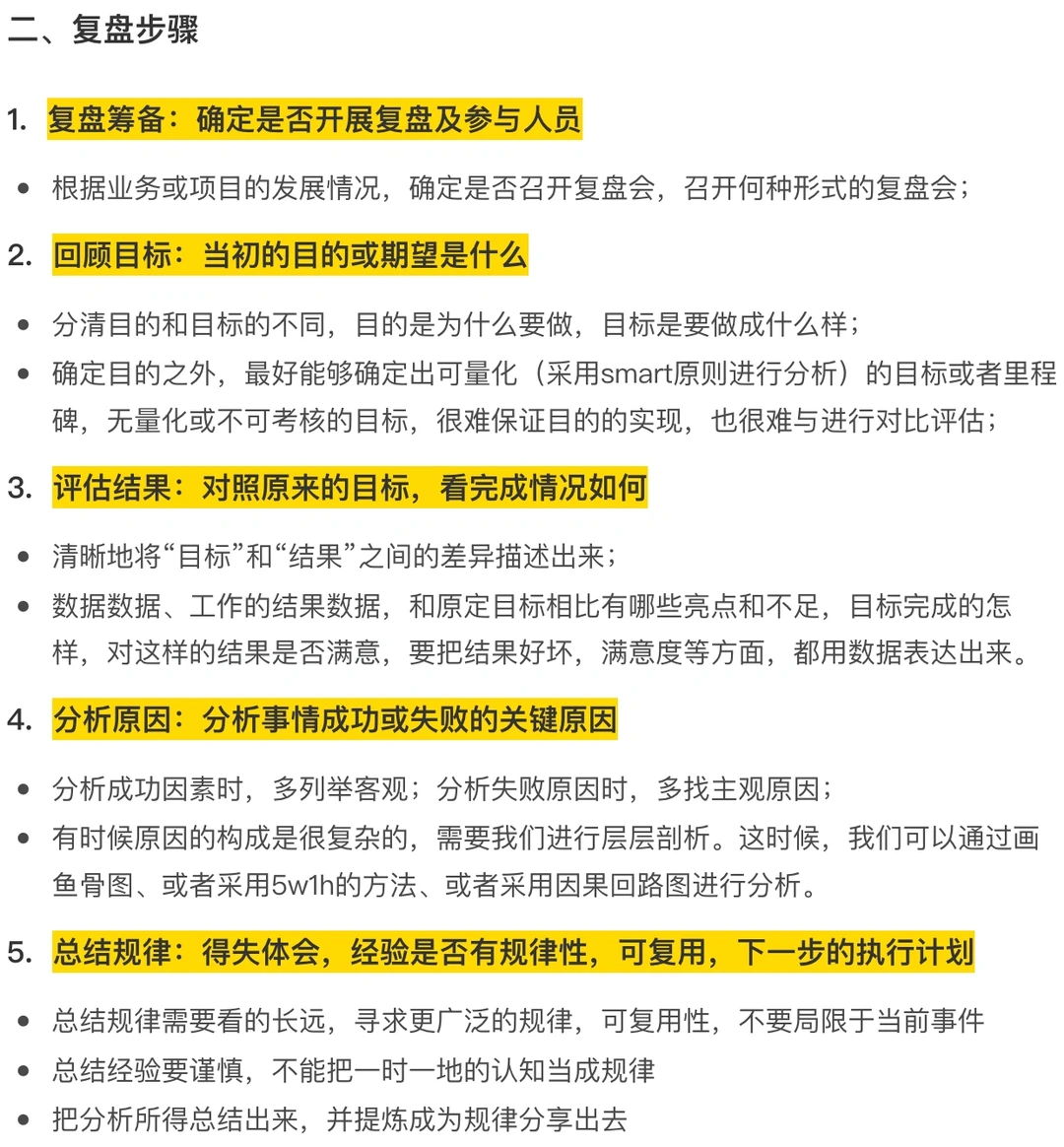
5张图学会高阶的项目复盘❗️附通用模版
日期:2025-11-28 13:18:13 来源:网络整理 作者:本站编辑
评论:0
5张图学会高阶的项目复盘❗️附通用模版
❗️复盘是最快速的成长方法,没有之一。
??无论是对于企业还是个人来说,复盘的目的在于快速找到问题,总结经验的同时,找到工作的突破点,发现可以完善的方向。
?做过的事情,再从头过一遍,不断检验和校正目标,不断分析过程中的得失,便于改进,不断深化认识和总结规律。
今天从Grai复盘法、复盘步骤、复盘原则和复盘频率这四个方向展开
#校招
#职场日常
#产品经理
#工作
#工作使我快乐
#团队
#成长
#项目复盘
打赏
更多
>
同类资讯
• 《牛羊瘤胃健康白皮书:别让“消
0
条
相关评论
推荐图文
推荐资讯
点击排行
0
1
行业洞察|煤炭化工行业,智能计量成转型刚需
0
2
《21世纪的新生物学》白皮书概要
0
3
新质生产力数字人才白皮书-73页
0
4
看行业洞察|珑骧:在快节奏里不追逐更新的可持续实践
0
5
《储能产业研究白皮书2026》深度解读:储能赛道的周期拐点与十年增长新逻辑
0
6
临沂人必看:2026年本地兼职增收白皮书
0
7
行业洞察:张雪机车带给我的思考
0
8
【先进制造研究院】具身智能产业机遇研究报告(2026-2035)(附完整下载)
0
9
2026具身智能数据行业研究白皮书-47页(附下载)
网站首页
|
关于我们
|
联系方式
|
使用协议
|
版权隐私
|
网站地图
|
排名推广
|
广告服务
|
积分换礼
|
网站留言
|
RSS订阅
|
违规举报
|
皖ICP备20008326号-18
(c)2008-2022 免费发布网 All Rights Reserved