




这两天很多同学来问我,考核现场怎么写案例分析题。今天我以“东华软件股份公司的战略选择分析报告”来做一篇分享。
案例分析报告撰写思路5个步骤+写作时间分配 (字数有限,全文可看图文资料)
步骤一、全面阅读和理解案例材料(用时20分钟)
(一)明确案例背景
1.仔细阅读材料,理解东华软件的发展历程,包括初创、成长和扩展等....
2.标记关键数据和信息,例如企业的战略转折点...
(二)理解提问要求,确保理解三个问题的核心:
1.不同阶段的战略选择动因:解释企业在不同发展阶段采取战略的内外部驱动因素。
2.战略演变过程:描述企业如何从初创到扩展逐步调整战略。
3.成功经验与管理启示:总结成功的关键要素,并提出对其他企业的管理启发。
步骤二、回顾相关战略管理理论 (用时10分钟)
(一)理论准备
SWOT分析:分析东华软件的优势、劣势、机会和威胁。
PEST分析:探讨企业面临的外部环境因素(政治、经济、社会、技术)。
......
(二)结合案例:把理论与案例具体情况结合,避免单纯理论堆砌。
1.初创阶段:运用资源理论,解释如何通过有限资源积累原始资本。
2.扩展阶段:结合波特五力模型,分析并购......
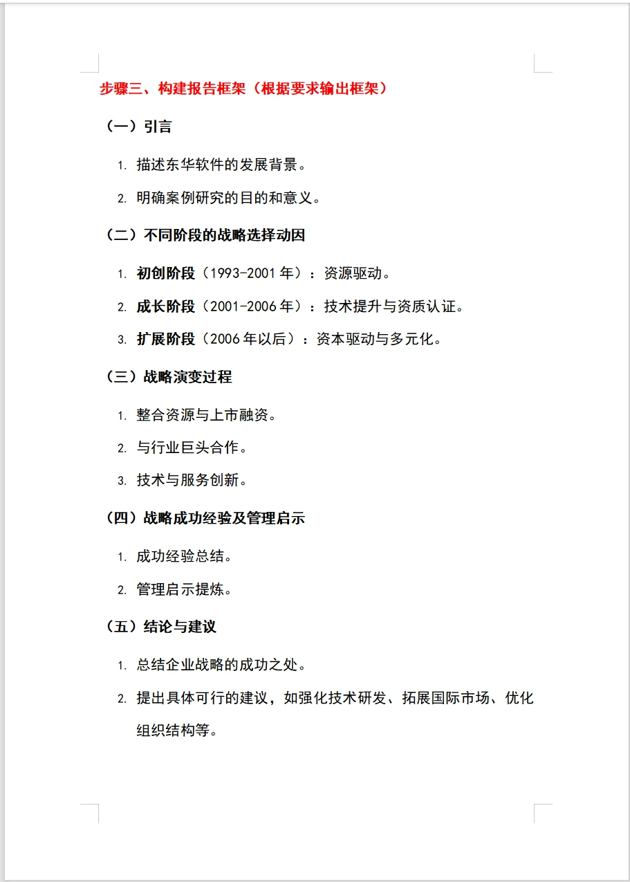
步骤三、构建报告框架(根据要求输出框架)-框架非常重要 (用时20分钟)
(一)引言
描述东华软件的发展背景。
明确案例研究的目的和意义。
(二)不同阶段的战略选择动因
初创阶段(1993-2001年)
成长阶段(2001-2006年)
扩展阶段
(三)战略演变过程
整合资源与上市融资。
与行业巨头合作。
技术与服务创新。
(四)战略成功经验及管理启示
(五)结论与建议
总结企业战略的成功之处。
提出具体可行的建议,如强化技术研发、拓展国际市场、优化组织等。
步骤四、根据框架撰写每个章节的内容。(用时80分钟)
(一)从问题出发
每部分的内容都紧扣提问要求,将理论和案例数据结合。
(二)多用案例支撑理论
(三)条理清晰
在过渡处使用连接词(如“因此”、“然而”、“此外”)增强逻辑性。
步骤五、检查与完善 (用时30分钟)
(一)检查内容完整性
(二)字数达标:确保报告超过3000字,内容丰富但不冗长。
(三)格式规范
(四)语言流畅性:通读全文,修正语句
注意事项
确保整体逻辑紧密,段落之间过渡自然。
格式清晰整齐,便于复制到Word文档中保持美观和条理性。
#案例分析 #案例分析报告 #案例分析与写作 #案例分析报告怎么写 #企业案例分析
案例分析报告撰写思路5个步骤+写作时间分配 (字数有限,全文可看图文资料)
步骤一、全面阅读和理解案例材料(用时20分钟)
(一)明确案例背景
1.仔细阅读材料,理解东华软件的发展历程,包括初创、成长和扩展等....
2.标记关键数据和信息,例如企业的战略转折点...
(二)理解提问要求,确保理解三个问题的核心:
1.不同阶段的战略选择动因:解释企业在不同发展阶段采取战略的内外部驱动因素。
2.战略演变过程:描述企业如何从初创到扩展逐步调整战略。
3.成功经验与管理启示:总结成功的关键要素,并提出对其他企业的管理启发。
步骤二、回顾相关战略管理理论 (用时10分钟)
(一)理论准备
SWOT分析:分析东华软件的优势、劣势、机会和威胁。
PEST分析:探讨企业面临的外部环境因素(政治、经济、社会、技术)。
......
(二)结合案例:把理论与案例具体情况结合,避免单纯理论堆砌。
1.初创阶段:运用资源理论,解释如何通过有限资源积累原始资本。
2.扩展阶段:结合波特五力模型,分析并购......
步骤三、构建报告框架(根据要求输出框架)-框架非常重要 (用时20分钟)
(一)引言
描述东华软件的发展背景。
明确案例研究的目的和意义。
(二)不同阶段的战略选择动因
初创阶段(1993-2001年)
成长阶段(2001-2006年)
扩展阶段
(三)战略演变过程
整合资源与上市融资。
与行业巨头合作。
技术与服务创新。
(四)战略成功经验及管理启示
(五)结论与建议
总结企业战略的成功之处。
提出具体可行的建议,如强化技术研发、拓展国际市场、优化组织等。
步骤四、根据框架撰写每个章节的内容。(用时80分钟)
(一)从问题出发
每部分的内容都紧扣提问要求,将理论和案例数据结合。
(二)多用案例支撑理论
(三)条理清晰
在过渡处使用连接词(如“因此”、“然而”、“此外”)增强逻辑性。
步骤五、检查与完善 (用时30分钟)
(一)检查内容完整性
(二)字数达标:确保报告超过3000字,内容丰富但不冗长。
(三)格式规范
(四)语言流畅性:通读全文,修正语句
注意事项
确保整体逻辑紧密,段落之间过渡自然。
格式清晰整齐,便于复制到Word文档中保持美观和条理性。
#案例分析 #案例分析报告 #案例分析与写作 #案例分析报告怎么写 #企业案例分析


