手机版
二维码
购物车
(
0
)
供应
求购
公司
团购
展会
资讯
招商
品牌
人才
知道
专题
图库
视频
下载
商圈
推广
热搜:
采购方式
甲带
滤芯
带式称重给煤机
减速机型号
气动隔膜泵
无级变速机
链式给煤机
履带
减速机
首页
供应
求购
公司
团购
展会
资讯
招商
品牌
人才
知道
专题
图库
视频
下载
商圈
首页
>
资讯
>
社会热点
经营分析:视野比技巧更重要
日期:2025-11-28 13:07:19 来源:网络整理 作者:本站编辑
评论:0
经营分析:视野比技巧更重要
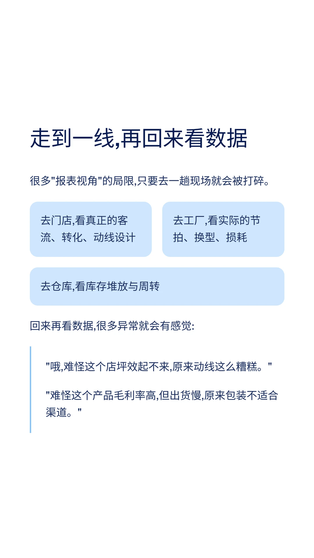
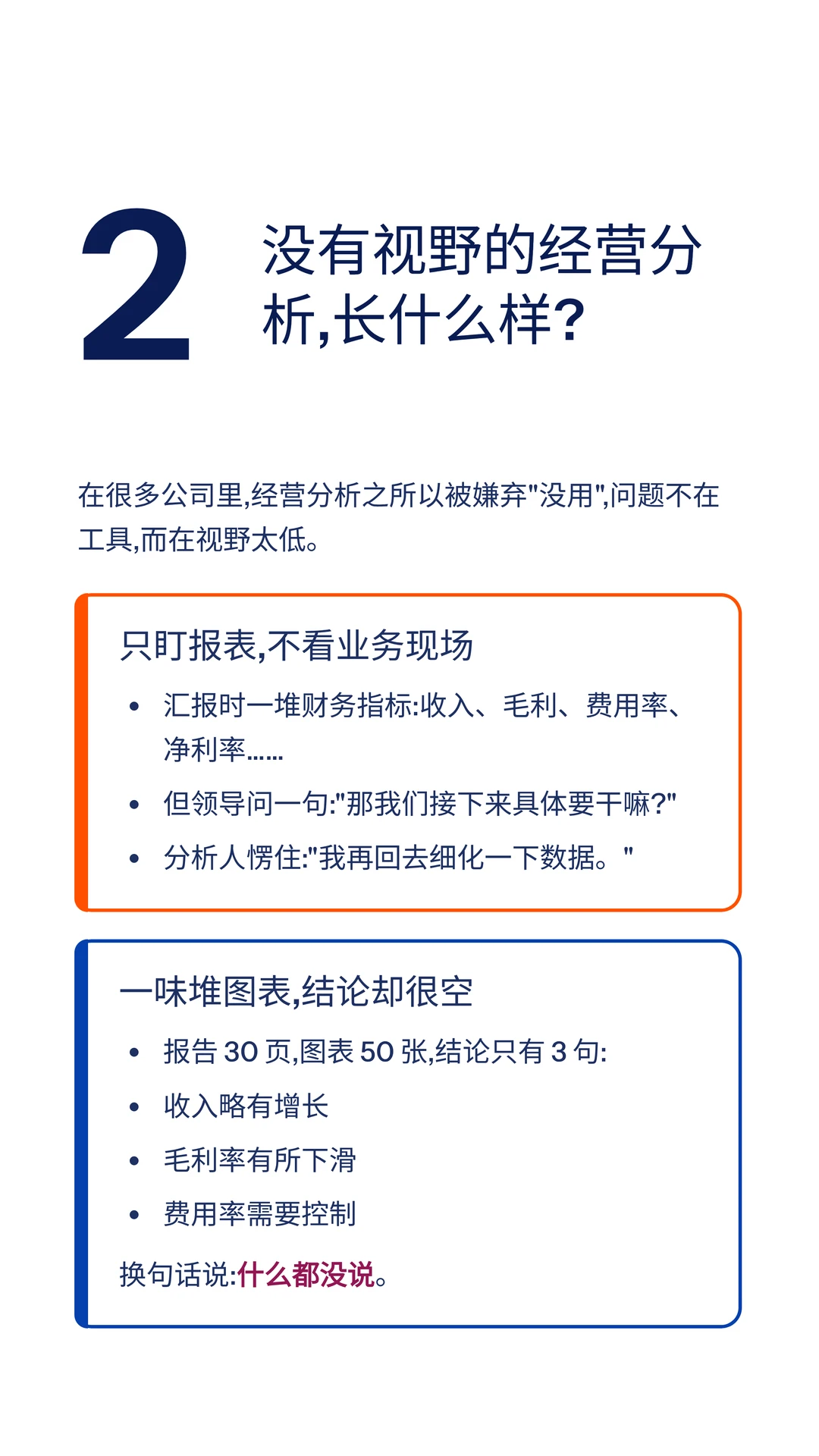
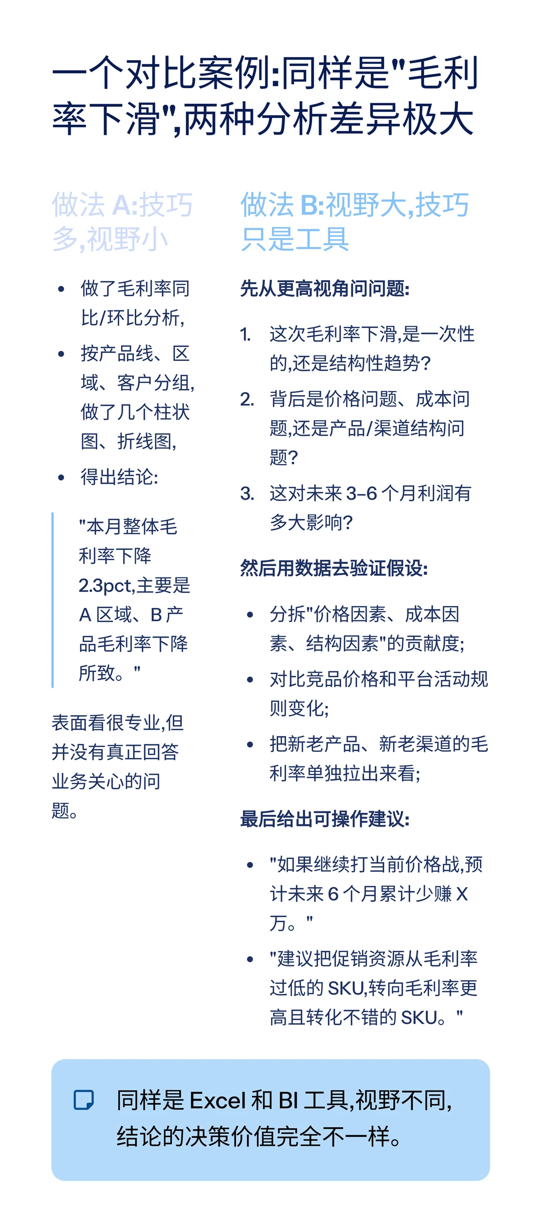
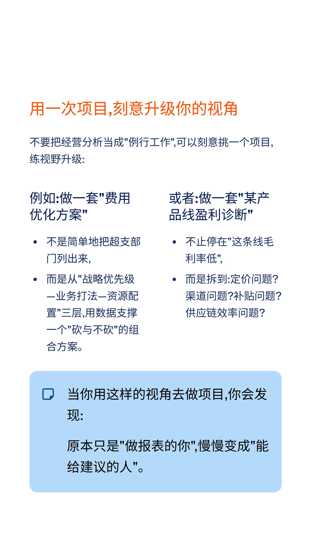
很多做经营分析的人,电脑里装满了工具:Excel 模板、BI 看板、各种可视化图表,但在老板眼里,依然只是“做表的”“记账的”。 真正拉开分析水平差距的,从来不是你会多少函数、画多漂亮的图,而是——你站在什么高度看问题。
这就是“视野”。
#财务bp
#经营分析
#财务分析
打赏
更多
>
同类资讯
• 【行业洞察】三年狂飙!902所高职
0
条
相关评论
推荐图文
推荐资讯
点击排行
0
1
2026具身智能实验室建设白皮书
0
2
2026 新茶饮行业白皮书:从规模战到效率战,中国茶饮走向全球
0
3
HRTP4000 全场景应用白皮书
0
4
技术白皮书:通用增量计算101-39页
0
5
2026全屋定制行业洞察:告别套路与溢价,实木多层板599元/㎡、香杉木750元/㎡才是真性价比
0
6
2026年烧烤产业发展报告
0
7
BGA锡球行业洞察--市场现状与前景分析2026-2032
0
8
B2B企业必学:GEO让你的技术白皮书被AI优先推荐,精准获客率提升85%!
0
9
【行业洞察】反向海淘平台“内卷”新维度:汇率博弈与物流利润地图
网站首页
|
关于我们
|
联系方式
|
使用协议
|
版权隐私
|
网站地图
|
排名推广
|
广告服务
|
积分换礼
|
网站留言
|
RSS订阅
|
违规举报
|
皖ICP备20008326号-18
(c)2008-2022 免费发布网 All Rights Reserved