手机版
二维码
购物车
(
0
)
供应
求购
公司
团购
展会
资讯
招商
品牌
人才
知道
专题
图库
视频
下载
商圈
推广
热搜:
采购方式
甲带
滤芯
带式称重给煤机
气动隔膜泵
减速机型号
无级变速机
链式给煤机
履带
减速机
首页
供应
求购
公司
团购
展会
资讯
招商
品牌
人才
知道
专题
图库
视频
下载
商圈
首页
>
资讯
>
社会热点
区域经济学 | 区域经济发展内涵及机制
日期:2025-11-28 12:52:23 来源:网络整理 作者:本站编辑
评论:0
区域经济学 | 区域经济发展内涵及机制
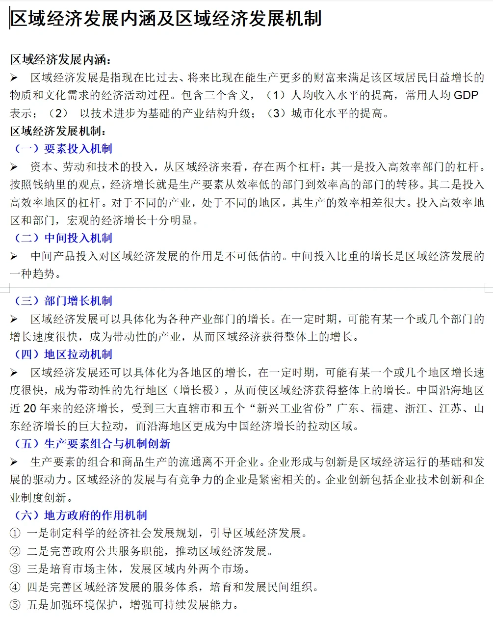
区域经济发展是指现在比过去、将来比现在能生产更多的财富来满足该区域居民日益增长的物质和文化需求的经济活动过程。
#经济学
#区域经济学
#应用经济学
打赏
更多
>
同类资讯
• 2026春夏淘宝服饰白皮书-128页
0
条
相关评论
推荐图文
推荐资讯
点击排行
0
1
CATTI白皮书2026(热点素材跟练197)
0
2
用产业标准引领发展—同路系列产业白皮书解码
0
3
AI发展报告:产业与就业结构巨变中的机遇与挑战;就是产业与就业的大洗牌,既有躲不开的挑战,也有藏不住的机遇.
0
4
海岛经营白皮书
0
5
2026实测进口肺结节槲皮素甄选白皮书:“清肺毒、消结节、降气阻、止咳化痰”四维养肺,纯度与吸收双优
0
6
FUD说,ION的通缩机制仅停留在白皮书?
0
7
《留明教育2026美高全维度衔接白皮书》开放领取!留明教育全方位护航,助孩子从容迈进新征途
0
8
报告分享 | 《长江经济带汽车产业发展历史与现状深度分析报告(1950年代-2026年)
0
9
《2024短剧出海白皮书》解读:百亿蓝海爆发,本土化精品化破局
网站首页
|
关于我们
|
联系方式
|
使用协议
|
版权隐私
|
网站地图
|
排名推广
|
广告服务
|
积分换礼
|
网站留言
|
RSS订阅
|
违规举报
|
皖ICP备20008326号-18
(c)2008-2022 免费发布网 All Rights Reserved