






清晰目标
活动目标需结合促销类型明确,全员大促可设定多项目标并量化“从XX提升到XX”,单点促销(拉新、复购、上新等)需设定参照物(AB组、往期同款、同地区门店等),避免无增量判断标准。
清晰投入
将投入分为四类费用:宣传费用、流量费用、奖励费用、开发费用。重点厘清流量和奖励费用,避免低估整体成本。
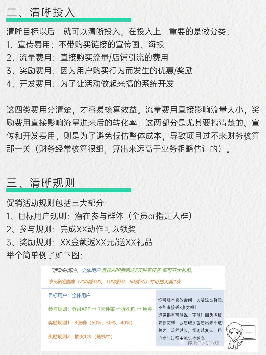
清晰规则
规则包含目标用户、参与流程、奖励机制三部分。需警惕潜在门槛、复杂路径、叠加奖励三大问题,提前预判优化。
核算成果
先判断活动是否达成目标,再分维度复盘:整体复盘收入费用率、订单优惠叠加情况、用户优惠获取特征,同时识别“薅羊毛”群体,为后续活动提供线索。
发现问题
参照目标明确活动好坏,达成则总结经验,未达成则区分情况:资源未用尽属执行不力,资源用尽需进一步分析流量或转化问题。
检讨执行
重点核查三阶段执行情况:宣传阶段广告上线及流量获取、参与阶段用户操作完成率、成交阶段商品库存及系统稳定性,优先排查非数据量化的执行问题。
细拆原因
从商品、优惠力度、文案三方面拆解,通过同期同类对比、前后/AB组对比、渠道转化差异分析定位问题。长期需记录用户多活动参与数据,打标签沉淀需求偏好。
活动分析很难做,不同的活动有不同的要求,不同的企业有不同的方向,全面提升能力才能以不变应万变,加入我本人亲自打理的社区,学习课程,还可以找我一对一梳理思路,打磨报告哦。
#数据分析 #经营分析 #商业分析 #复盘 #财务分析 #活动复盘 #数据复盘 #促销活动 #我的REDmentor #OC成长计划
活动目标需结合促销类型明确,全员大促可设定多项目标并量化“从XX提升到XX”,单点促销(拉新、复购、上新等)需设定参照物(AB组、往期同款、同地区门店等),避免无增量判断标准。
清晰投入
将投入分为四类费用:宣传费用、流量费用、奖励费用、开发费用。重点厘清流量和奖励费用,避免低估整体成本。
清晰规则
规则包含目标用户、参与流程、奖励机制三部分。需警惕潜在门槛、复杂路径、叠加奖励三大问题,提前预判优化。
核算成果
先判断活动是否达成目标,再分维度复盘:整体复盘收入费用率、订单优惠叠加情况、用户优惠获取特征,同时识别“薅羊毛”群体,为后续活动提供线索。
发现问题
参照目标明确活动好坏,达成则总结经验,未达成则区分情况:资源未用尽属执行不力,资源用尽需进一步分析流量或转化问题。
检讨执行
重点核查三阶段执行情况:宣传阶段广告上线及流量获取、参与阶段用户操作完成率、成交阶段商品库存及系统稳定性,优先排查非数据量化的执行问题。
细拆原因
从商品、优惠力度、文案三方面拆解,通过同期同类对比、前后/AB组对比、渠道转化差异分析定位问题。长期需记录用户多活动参与数据,打标签沉淀需求偏好。
活动分析很难做,不同的活动有不同的要求,不同的企业有不同的方向,全面提升能力才能以不变应万变,加入我本人亲自打理的社区,学习课程,还可以找我一对一梳理思路,打磨报告哦。
#数据分析 #经营分析 #商业分析 #复盘 #财务分析 #活动复盘 #数据复盘 #促销活动 #我的REDmentor #OC成长计划


