手机版
二维码
购物车
(
0
)
供应
求购
公司
团购
展会
资讯
招商
品牌
人才
知道
专题
图库
视频
下载
商圈
推广
热搜:
采购方式
甲带
滤芯
带式称重给煤机
气动隔膜泵
减速机型号
无级变速机
链式给煤机
履带
减速机
首页
供应
求购
公司
团购
展会
资讯
招商
品牌
人才
知道
专题
图库
视频
下载
商圈
首页
>
资讯
>
社会热点
年度招聘复盘没思路?这套方法直接抄?
日期:2025-11-28 12:41:51 来源:网络整理 作者:本站编辑
评论:0
年度招聘复盘没思路?这套方法直接抄?
年底了,是不是一听到年度复盘就头大?
报告不会写?数据不会盘?价值不会体现?
我整理了这份年度招聘复盘方法,收藏起来慢慢看??
年度招聘复盘,重点可围绕以下方向:
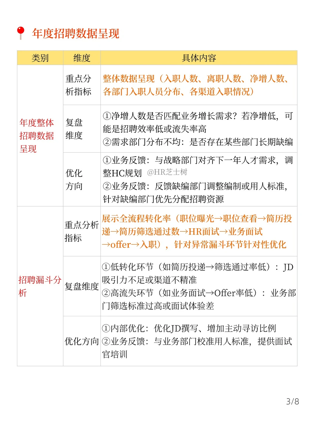
✅ 年度招聘数据:全年整体招聘呈现、招聘漏斗分析
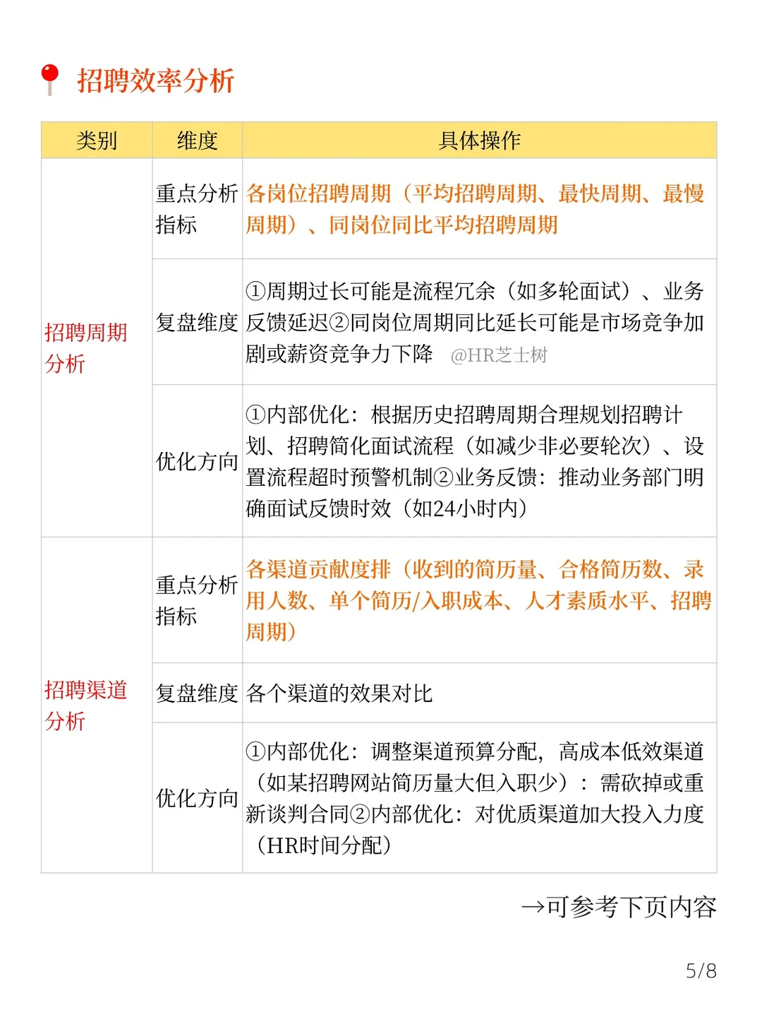
✅ 招聘效率分析:招聘周期、招聘效率
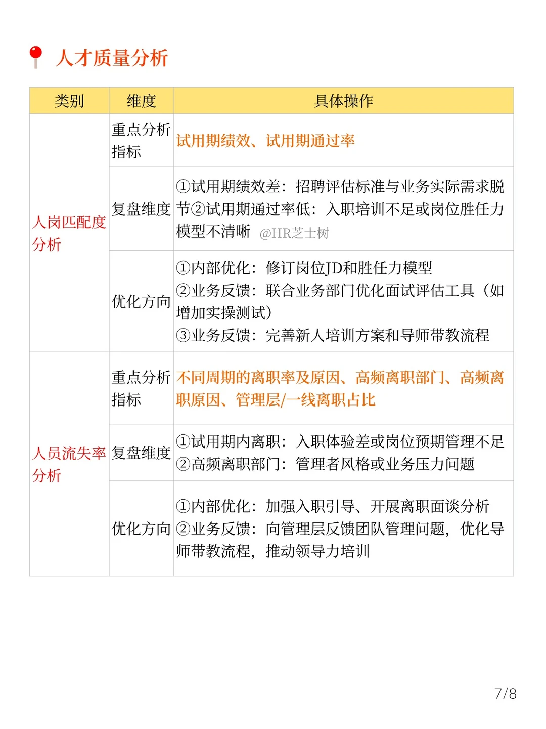
✅ 人才质量分析:人岗匹配、人员流失分析
✅ 其他维度(结合团队需求):如候选人体验等维度
系统的数据复盘不仅能展示一年来的工作成果,更能为来年的人才策略提供关键依据~
#HR人力资源
#HR的日常
#人力资源管理
#人事管理
#年度复盘
#招聘复盘
#hr工作
#hrbp
#人事
#打工摸鱼日记
打赏
更多
>
同类资讯
• 心力觉醒训练营·价值白皮书——
0
条
相关评论
推荐图文
推荐资讯
点击排行
0
1
CATTI白皮书2026(热点素材跟练197)
0
2
用产业标准引领发展—同路系列产业白皮书解码
0
3
AI发展报告:产业与就业结构巨变中的机遇与挑战;就是产业与就业的大洗牌,既有躲不开的挑战,也有藏不住的机遇.
0
4
海岛经营白皮书
0
5
2026实测进口肺结节槲皮素甄选白皮书:“清肺毒、消结节、降气阻、止咳化痰”四维养肺,纯度与吸收双优
0
6
FUD说,ION的通缩机制仅停留在白皮书?
0
7
《留明教育2026美高全维度衔接白皮书》开放领取!留明教育全方位护航,助孩子从容迈进新征途
0
8
报告分享 | 《长江经济带汽车产业发展历史与现状深度分析报告(1950年代-2026年)
0
9
《2024短剧出海白皮书》解读:百亿蓝海爆发,本土化精品化破局
网站首页
|
关于我们
|
联系方式
|
使用协议
|
版权隐私
|
网站地图
|
排名推广
|
广告服务
|
积分换礼
|
网站留言
|
RSS订阅
|
违规举报
|
皖ICP备20008326号-18
(c)2008-2022 免费发布网 All Rights Reserved