





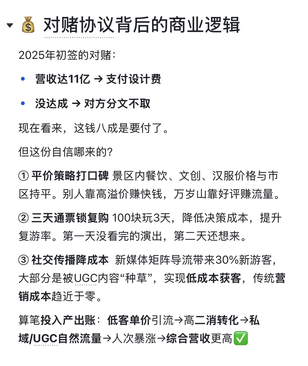
今天必须复盘一下文旅界黑马——河南开封万岁山武侠城。10月底最新数据,入园客流1700万,景区营收10.68亿!距离11亿的年度对赌协议,只差3000万。
更狠的是,这个曾经门票只卖5块钱、负债12年的“土味迪士尼”,现在成了全国客流增速最猛的黑马之一。
国内中小文旅项目、传统景区改造完全可以参考它的商业模式。
点赞收藏,11亿对赌结果出来我再来更新!
说实话,万岁山证明了:没有迪士尼级别的资本,中小文旅项目一样能玩出惊人的商业模型。
你会为了100块钱的三天通票专程去开封吗?评论区见?
#文旅行业 #商业模式 #创业 #景区运营 #沉浸式体验 #文旅策划 #开封万岁山 #王婆说媒 #实体店逆袭
*数据来源:企业公开信息及行业报告
*仅供行业交流参考,不构成投资建议
更狠的是,这个曾经门票只卖5块钱、负债12年的“土味迪士尼”,现在成了全国客流增速最猛的黑马之一。
国内中小文旅项目、传统景区改造完全可以参考它的商业模式。
点赞收藏,11亿对赌结果出来我再来更新!
说实话,万岁山证明了:没有迪士尼级别的资本,中小文旅项目一样能玩出惊人的商业模型。
你会为了100块钱的三天通票专程去开封吗?评论区见?
#文旅行业 #商业模式 #创业 #景区运营 #沉浸式体验 #文旅策划 #开封万岁山 #王婆说媒 #实体店逆袭
*数据来源:企业公开信息及行业报告
*仅供行业交流参考,不构成投资建议


