






2024年中国各行业发展趋势与挑战
随着2024年的结束,中国各行业已全面进入“存量竞争”模式,这一趋势已成为共识。在不确定性与波动性加剧的背景下,企业的韧性面临新的考验。面对依然充满消费潜力的中国市场,各行业如何应对长期挑战?如何摆脱“价格战”和“成本战”的旧模式,寻找新的增长空间?在全球化浪潮中,如何避免“外卷”困境,探索新的国际化路径?
罗兰贝格发布的这份82页深度报告,提供了全新的解读。报告涵盖汽车、工业、化工、消费品、零售、高科技与互联网、医药与健康服务、能源等八大领域的洞见,堪称年度必读报告。
2025年热点话题:
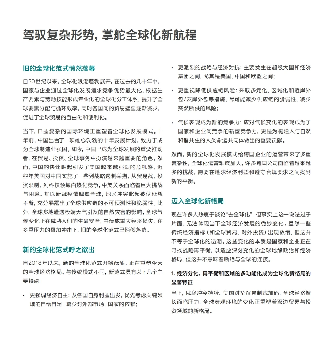
1. 全球化:新的全球化范式即将形成,全球格局将迎来新变化。
2. 人工智能:AI技术蓬勃发展,企业需全面布局,综合考量。
3. 中国制造的全球竞争力:供应链重构、绿色制造、跨区域协同、技术创新等将成为关键。
4. 国际化:高质量的国际化发展,出海企业需强化内功与合作。
5. 新质生产力:新技术赋能、生产要素创新配置、产业深度转型、劳动力提升、工具应用与对象变革。
6. 可持续发展转型:ESG信息披露、碳目标与路径规划、技术创新与绿色投资。
行业趋势:
- 汽车行业:
- 满足中国新消费者的价值主张变化。
- 降本增效成为通用主题。
- 组织机制的创新与变革。
- 数字化转型仍是年度关键词。
- 全球布局的加速。
- 前瞻技术的应用。
- 消费品与零售:
- 消费分级趋势显著,艺术、技术和话术成为分水岭。
- 品牌/产品矩阵的拓展与聚焦。
- 快速响应市场,敏捷研发。
- 精准敏捷的渠道运作。
- 重新评估DTC与多品牌渠道的组合方式。
- “卓越零售”3.0时代的到来。
- 第二增长曲线的孵化。
- 品牌出海的三大课题。
- 化工与材料:
- 国际化工资产版图的重塑。
- 国产替代势在必行。
- 治理与管控的加强。
- 高科技与互联网:
- 科技企业出海进程加速。
- 基础软件的破圈与全球化,根技术创新重塑。
- 数据要素市场的重要性日益凸显。
- 医药与健康服务:
- 监管全面加强。
- 成本控制加码。
- 药械企业加速出海。
- 从规模导向转向盈利驱动。
- 旅程再造驱动需求创造与服务升级。
- 大模型与AIGC引导数智化发展。
- 行业分工精细化。
更多完整报告后台私信~
#行业研究 #行业研究报告 #行业报告 #行业分析报告 #行业分析
随着2024年的结束,中国各行业已全面进入“存量竞争”模式,这一趋势已成为共识。在不确定性与波动性加剧的背景下,企业的韧性面临新的考验。面对依然充满消费潜力的中国市场,各行业如何应对长期挑战?如何摆脱“价格战”和“成本战”的旧模式,寻找新的增长空间?在全球化浪潮中,如何避免“外卷”困境,探索新的国际化路径?
罗兰贝格发布的这份82页深度报告,提供了全新的解读。报告涵盖汽车、工业、化工、消费品、零售、高科技与互联网、医药与健康服务、能源等八大领域的洞见,堪称年度必读报告。
2025年热点话题:
1. 全球化:新的全球化范式即将形成,全球格局将迎来新变化。
2. 人工智能:AI技术蓬勃发展,企业需全面布局,综合考量。
3. 中国制造的全球竞争力:供应链重构、绿色制造、跨区域协同、技术创新等将成为关键。
4. 国际化:高质量的国际化发展,出海企业需强化内功与合作。
5. 新质生产力:新技术赋能、生产要素创新配置、产业深度转型、劳动力提升、工具应用与对象变革。
6. 可持续发展转型:ESG信息披露、碳目标与路径规划、技术创新与绿色投资。
行业趋势:
- 汽车行业:
- 满足中国新消费者的价值主张变化。
- 降本增效成为通用主题。
- 组织机制的创新与变革。
- 数字化转型仍是年度关键词。
- 全球布局的加速。
- 前瞻技术的应用。
- 消费品与零售:
- 消费分级趋势显著,艺术、技术和话术成为分水岭。
- 品牌/产品矩阵的拓展与聚焦。
- 快速响应市场,敏捷研发。
- 精准敏捷的渠道运作。
- 重新评估DTC与多品牌渠道的组合方式。
- “卓越零售”3.0时代的到来。
- 第二增长曲线的孵化。
- 品牌出海的三大课题。
- 化工与材料:
- 国际化工资产版图的重塑。
- 国产替代势在必行。
- 治理与管控的加强。
- 高科技与互联网:
- 科技企业出海进程加速。
- 基础软件的破圈与全球化,根技术创新重塑。
- 数据要素市场的重要性日益凸显。
- 医药与健康服务:
- 监管全面加强。
- 成本控制加码。
- 药械企业加速出海。
- 从规模导向转向盈利驱动。
- 旅程再造驱动需求创造与服务升级。
- 大模型与AIGC引导数智化发展。
- 行业分工精细化。
更多完整报告后台私信~
#行业研究 #行业研究报告 #行业报告 #行业分析报告 #行业分析


