












本文讨论了《中国经济发展的“十五五”规划前瞻研究》的整体架构,围绕2035年基本实现社会主义现代化目标,从宏观经济分析、国民经济专题研究、战略任务总结等方面展开研究,为“十五五”时期经济高质量发展、中国式现代化推进提供理论与实践支撑。关键要点包括:
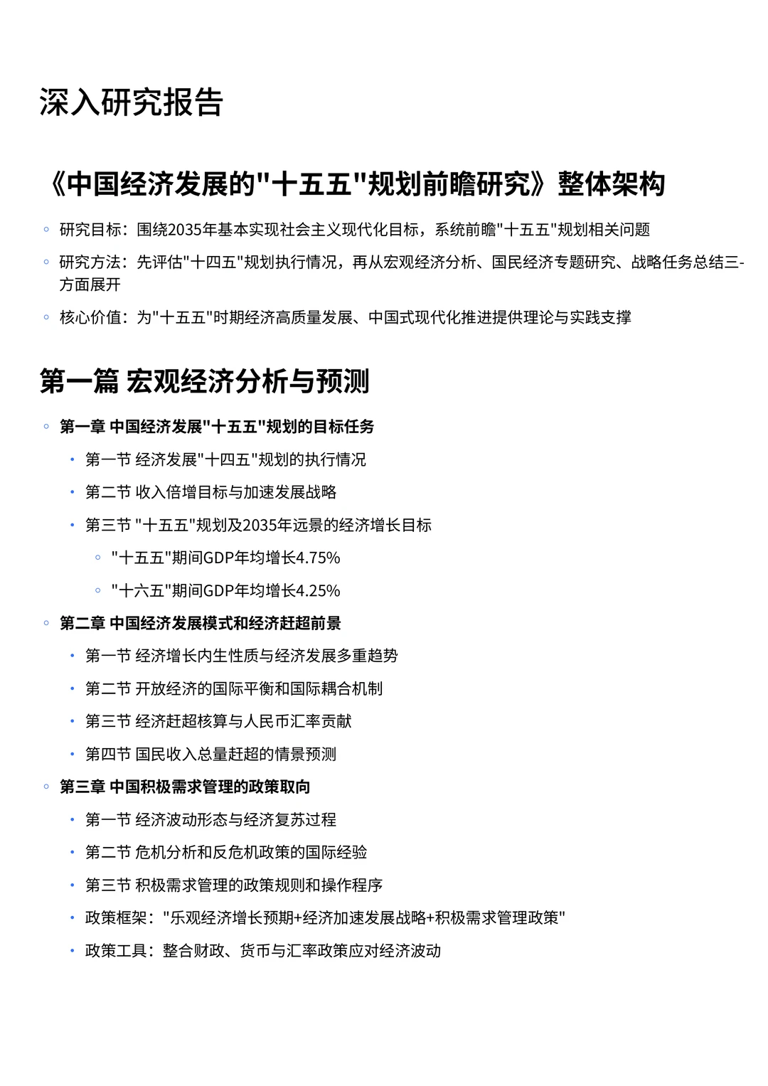
1. **研究目标与方法**:围绕2035年目标前瞻“十五五”规划问题,先评估“十四五”执行情况,再从三方面展开研究。
2. #经济增长目标:“十五五”期间GDP年均增长4.75%,“十六五”期间年均增长4.25%。
3. #政策取向:政策框架为“乐观经济增长预期+经济加速发展战略+积极需求管理政策”,整合财政、货币与汇率政策应对波动。
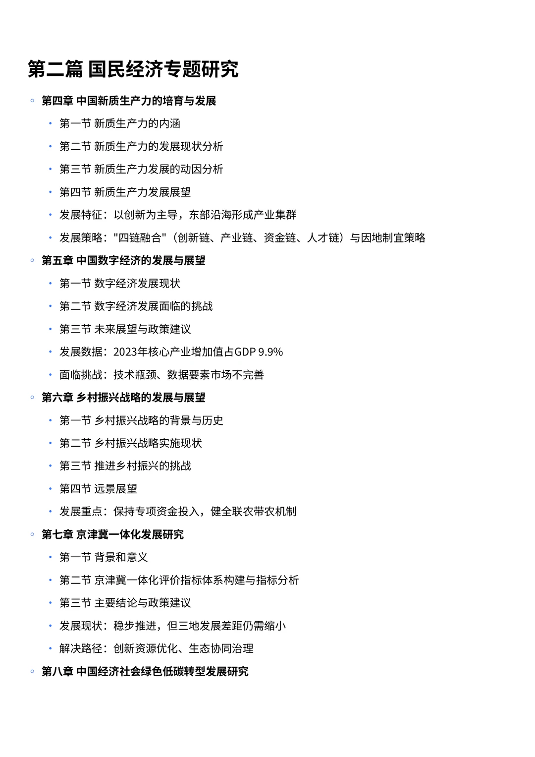
4. #新质生产力:以创新为主导,东部沿海形成产业集群,采用“四链融合”与因地制宜策略。
5. #数字经济:2023年核心产业增加值占GDP 9.9%,面临技术瓶颈、数据要素市场不完善挑战。
6. #乡村振兴:保持专项资金投入,健全联农带农机制。
7. #战略任务:包括绿色低碳转型、就业钝化效应、国民收入分配、医疗与教育均衡等。
#十五五规划 #当代中国经济 #研究报告 #低空经济#人工智能#CAAC考证 #碳排放管理 #行测干货 #数字经济 #新质生产力 研究
1. **研究目标与方法**:围绕2035年目标前瞻“十五五”规划问题,先评估“十四五”执行情况,再从三方面展开研究。
2. #经济增长目标:“十五五”期间GDP年均增长4.75%,“十六五”期间年均增长4.25%。
3. #政策取向:政策框架为“乐观经济增长预期+经济加速发展战略+积极需求管理政策”,整合财政、货币与汇率政策应对波动。
4. #新质生产力:以创新为主导,东部沿海形成产业集群,采用“四链融合”与因地制宜策略。
5. #数字经济:2023年核心产业增加值占GDP 9.9%,面临技术瓶颈、数据要素市场不完善挑战。
6. #乡村振兴:保持专项资金投入,健全联农带农机制。
7. #战略任务:包括绿色低碳转型、就业钝化效应、国民收入分配、医疗与教育均衡等。
#十五五规划 #当代中国经济 #研究报告 #低空经济#人工智能#CAAC考证 #碳排放管理 #行测干货 #数字经济 #新质生产力 研究


