
更正:关于2023年8月9日发布的关于《一文读懂 | 国家食品安全示范城市评价细则新旧变化》文章,图片部分内容有误,特此更正。
2023年8月初,各省、市、自治区和新疆生产建设兵团被国务院食安办列入第四批、第五批国家食品安全示范创建推荐城市名单的城市,相继收到了《国家食品安全示范城市评价细则(2023 版,征求意见稿)(以下简称“2023版征求意见稿”),该“2023版征求意见稿”是国务院食品安全办按照《国家食品安全示范城市评价与管理办法》(食安办〔2021〕5号)要求,研究制定并向各创建城市广泛征求意见稿。

相比2021年6月18日,国务院食品安全办印发的《国家食品安全示范城市评价细则(2021版)》(食安办〔2021〕8 号)(以下简称“2021版评价细则”),整体变化趋势,新增项、删除项、调整项等具体变化情况,评价方式变革等内容,本文将逐一解读。
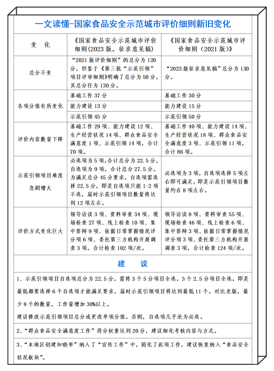
1、总分实质未变
依据“2021版评价细则”和“2023版征求意见稿”,将总分简单加和,则“2021版评价细则”的总分为120分,“2023版征求意见稿”总分为130分。但鉴于《第三批国家食品安全示范城市创建“示范引领”项目评审细则》当中明确了示范引领项目总分为50分,其实质总分并未变化。
2、强调基础工作权重,降低了能力建设与示范引领项目分值
“2023版征求意见稿”基础工作总分为37分,高于“2021版评价细则”的30分。“2023版征求意见稿”能力建设为13分,低于“2021版评价细则”的15分。“2023版征求意见稿”示范引领为45分,低于“2021版评价细则”的50分(依据《第三批国家食品安全示范城市创建“示范引领”项目评审细则》)。
3、评价内容数量下降
“2023版征求意见稿”的评价内容数量为基础工作29项、能力建设12项、生产经营状况14项、群众食品安全满意度1项、示范引领14项,合计70项。
“2021版评价细则”的评价内容数量则为基础工作40项、能力建设14项、生产经营状况18项、群众食品安全满意度3项、示范引领11项(依据《第三批国家食品安全示范城市创建“示范引领”项目评审细则》),合计86项。
4、示范引领项目难度急剧增大
“2023版征求意见稿”当中示范引领项目必选项为5项,合计总分为22.5分,自选项为9项,合计总分27.5分。为满足示范引领总分45分的要求,除去必选项外,还应选择22.5分才能满足条件,即是自选项只能1-2项不选,其他全选才能达到基本要求,即是示范引领项目数量将达到12项左右。
依据《第三批国家食品安全示范城市创建“示范引领”项目评审细则》,必选项为3项,自选项选择5项左右即可满足,即是示范引领项目数量约在8项左右。
5、评价方式变化巨大
“2023版征求意见稿”的评价方式分别为领导访谈3项、资料审查34项、现场检查27项、线上检查10项、集中答辩9项、依据日常掌握情况评分项6项、委托第三方机构开展调查3项。
“2021版评价细则”的评价方式则主要集中在领导访谈8项、资料审查55项、现场检查46项、线上检查6项、集中答辩3项、依据日常掌握情况评分项3项、委托第三方机构开展调查3项。
6、建议与对策
加大示范引领投入,面对示范引领项目数量增加,评价方式变化,要投入更多的人力物力开展相关工作,还要做好集中答辩准备工作。
高度重视群众食品安全满意度工作,“2023版征求意见稿”中得分权重达到20分,决定了创建的成败得失。
关于新旧版细则详细对比,将依据工作需要,另行发布。
转发,为信思哲发展添动力

wisdom


