


商品生命周期
各阶段工作重点(参考)
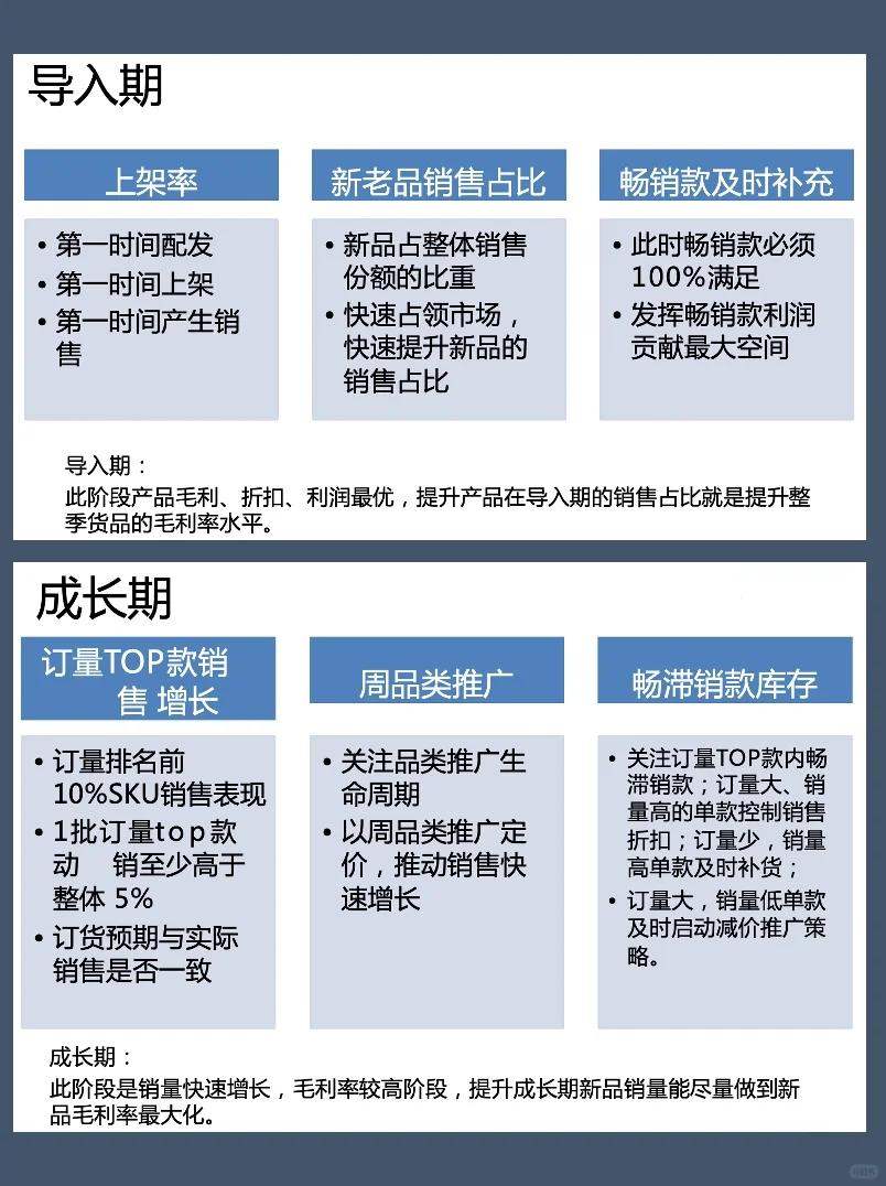
1、导入期:
(上架率、新老品销售占比、畅销款及时补充)
2、成长期:
(订量TOP款销量增长、周品类推广、畅滞销库存)
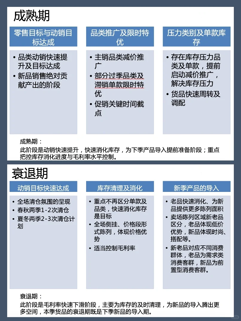
3、成熟期:
(零售目标与动销目标达成、品类推广及限时特优、压力类别及单款库存)
4、衰退期:
(动销目标快速达成、库存清理及消化、新季产品的导入)#服装商品管理 #服装商品运营 #商品生命周期 #服装商品商品生命周期
各阶段工作重点(参考)
1、导入期:
(上架率、新老品销售占比、畅销款及时补充)
2、成长期:
(订量TOP款销量增长、周品类推广、畅滞销库存)
3、成熟期:
(零售目标与动销目标达成、品类推广及限时特优、压力类别及单款库存)
4、衰退期:
(动销目标快速达成、库存清理及消化、新季产品的导入)#服装商品管理 #服装商品运营 #商品生命周期 #服装商品商品生命周期


