手机版
二维码
购物车
(
0
)
供应
求购
公司
团购
展会
资讯
招商
品牌
人才
知道
专题
图库
视频
下载
商圈
推广
热搜:
采购方式
甲带
滤芯
气动隔膜泵
减速机
带式称重给煤机
减速机型号
履带
链式给煤机
无级变速机
首页
供应
求购
公司
团购
展会
资讯
招商
品牌
人才
知道
专题
图库
视频
下载
商圈
首页
>
资讯
>
社会热点
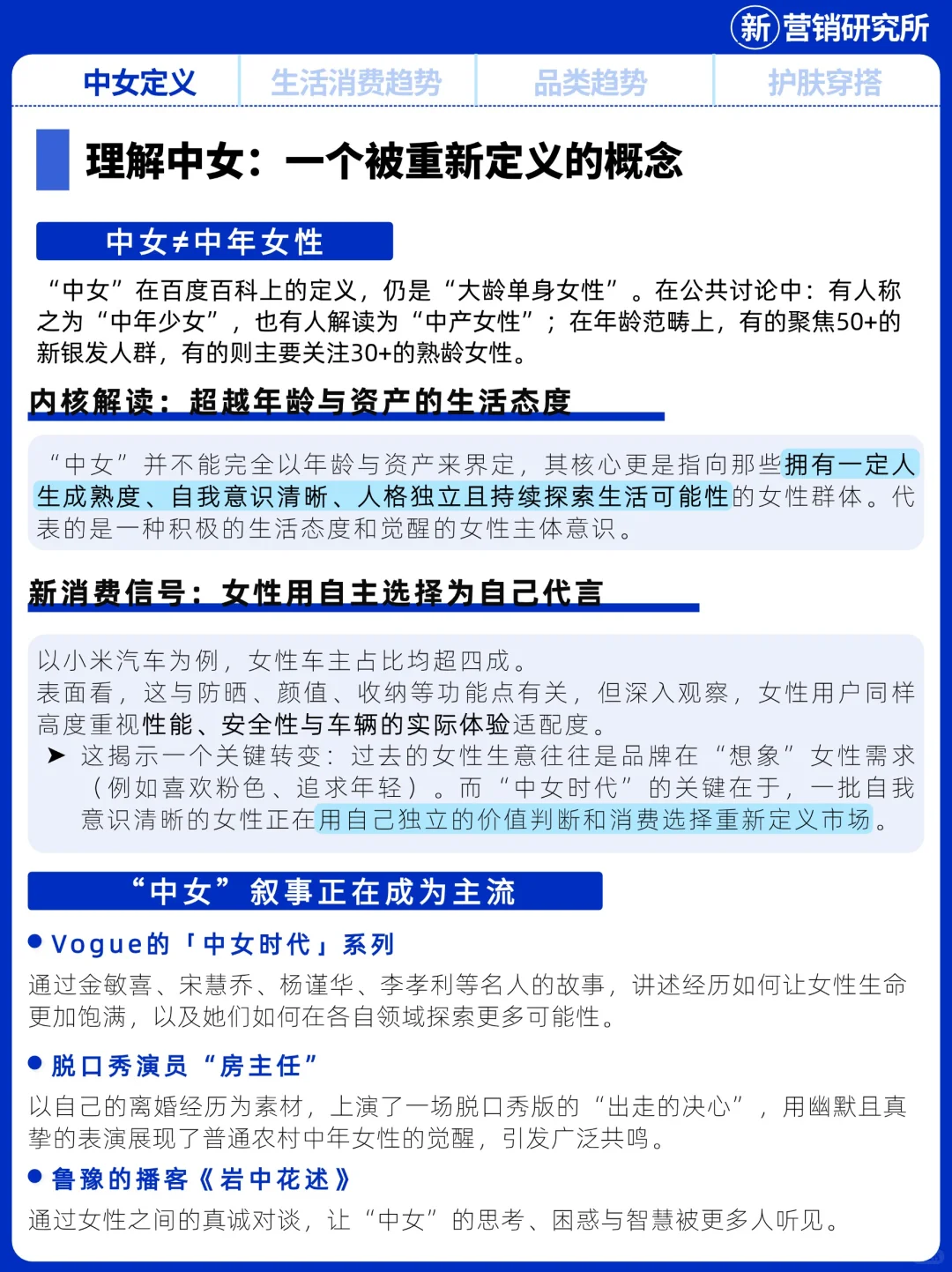
中女经济,情绪消费下的6大趋势
日期:2025-11-23 01:38:28 来源:网络整理 作者:本站编辑
评论:0
中女经济,情绪消费下的6大趋势
情绪消费的趋势,更像是一个入口,真正让中女买单的,是品牌背后的价值与意义。
中女买的,从来不只是产品,而是“被理解的自己”,品牌要做的便是让她们确信“你懂我”。越发多元化的消费心理,让人们更深入地理解了“中女”群体的现实处境,也清晰地诠释了她们背后独立的消费逻辑与选择。
-
①中女定义
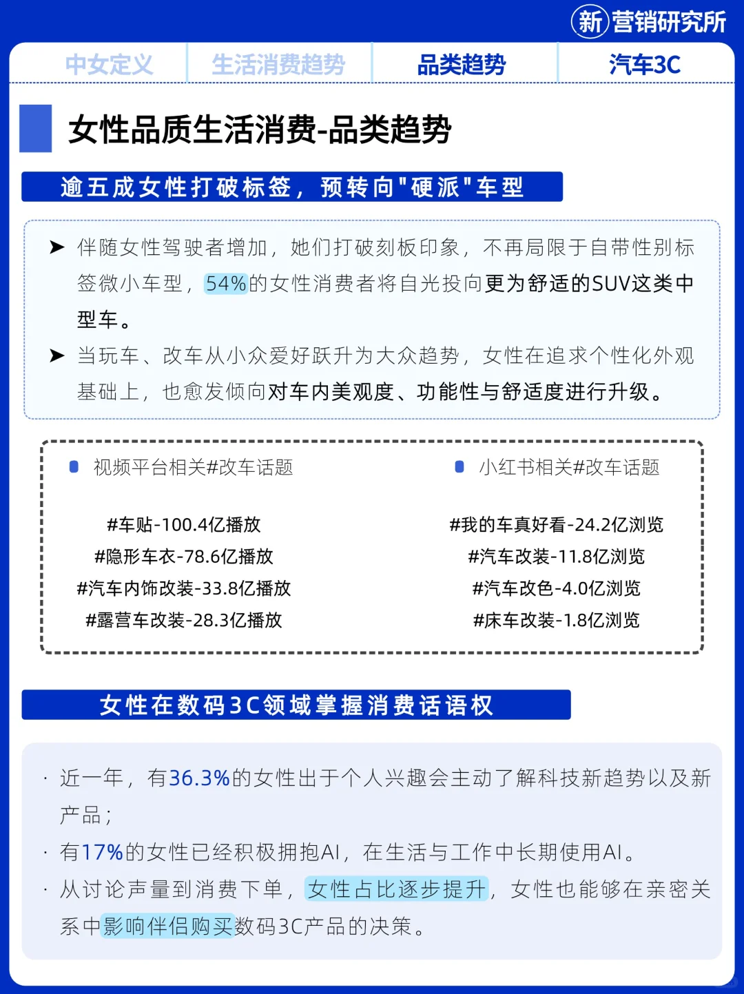
②2025女性品质生活消费趋势洞察
③品类趋势:汽车|3C|护肤|穿搭
-
#品牌营销
#营销
#年轻人
#女性消费者
#欢迎来到中女时代
#消费者趋势
#中女时代
打赏
更多
>
同类资讯
• 救命?请大数据推给所有经济学的
0
条
相关评论
推荐图文
推荐资讯
点击排行
0
1
储能PACK解析
0
2
dsffsdfds
0
3
fdsfdsdfsdfsdfs
0
4
综艺虽然很多,爆笑下饭的全在这桌
0
5
超好看的6部综艺|你喜欢哪部❓❓❓
0
6
喜人奇妙夜评分,虎扑比现场观众靠谱多了
0
7
2024是什么喜剧元年吗
0
8
喜人奇妙夜2 阵容直接过年啦!
0
9
喜人奇妙夜2第一期,哪个作品更好笑?
网站首页
|
关于我们
|
联系方式
|
使用协议
|
版权隐私
|
网站地图
|
排名推广
|
广告服务
|
积分换礼
|
网站留言
|
RSS订阅
|
违规举报
|
皖ICP备20008326号-18
(c)2008-2022 免费发布网 All Rights Reserved