














hi,这篇笔记我来分享一下字节“懂车帝”的增长策略思路 ?,覆盖北极星指标⭐ -> 指标拆解? -> 增长突破点? -> 魔法数字✨ -> 增长策略设计? -> AB实验全过程?,关注垂直内容社区增长的同学可作为参考。
1. 北极星指标 ⭐
核心思考:用户核心价值是解决汽车消费决策中的信息不对称问题。
指标设定:每周完成至少一次“有效看车/选车行为”的用户数 ?。这里的“有效”指深度消费内容、使用对比工具、询底价等
2. 增长驱动模式 ?
内容驱动增长,增长飞轮逻辑:
• 海量内容 (PGC+UGC) 获客与激活
• 专业工具 (车型库/3D看车) 承接留存与转化
• 用户口碑 (车友圈) 成为新内容,形成自传播
3. 核心增长杠杆定位 ?
①公式拆解:北极星指标 = 新增 + 留存 + 回流
②价值四象限分析 (内容形态 x 转化效率):发现“短视频”是高渗透、低效率的巨大流量池,而“文章评测”是高效率、中渗透的明星区
③ICE评分:基于“短视频”巨大的流量基数,“提升短视频场景转化效率”得分最高,是核心增长杠杆
4. “魔法数字”探索 ✨
• 数据洞察 (假设):发现“用户单次会话观看同一款车型的短视频数量”与“询底价转化率”强相关
• 魔法数字:当观看同款车型视频从2个增至3个时,转化率从8%跃升至40% ?,出现拐点。魔法数字是3
5. 核心增长策略设计 ?
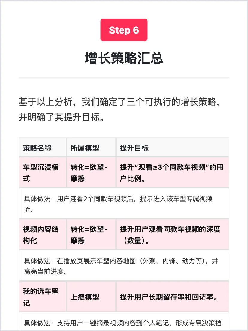
核心目标:驱动用户完成“观看3个同款车型视频”的行为。
• 策略1 (降摩擦): 创设“车型沉浸模式”。当用户连看2个同款车视频后,提示进入该车型专属视频流,让用户专注研究
• 策略2 (增欲望): 视频内容结构化呈现。在播放页展示车型内容地图 (外观、内饰、动力等),利用“完形心理”激发用户探索
• 策略3 (增投入): “我的选车笔记”功能。支持用户一键摘录视频关键信息,形成个人决策资产,提升用户粘性 (上瘾模型)
6. A/B实验验证 ?
• 实验设计:针对“车型沉浸模式”策略。A组为现状,B组上线该功能
• 核心观测指标:“魔法数字”达成率、北极星指标转化率
• 实验结论 (假设):B组的“魔法数字”达成率提升+20% ?,北极星指标转化率提升+15% ?,且无负向影响,验证成功,可全量上线
#用户增长 #增长策略 #增长黑客 #产品分析 #懂车帝 #产品经理 #北极星指标
1. 北极星指标 ⭐
核心思考:用户核心价值是解决汽车消费决策中的信息不对称问题。
指标设定:每周完成至少一次“有效看车/选车行为”的用户数 ?。这里的“有效”指深度消费内容、使用对比工具、询底价等
2. 增长驱动模式 ?
内容驱动增长,增长飞轮逻辑:
• 海量内容 (PGC+UGC) 获客与激活
• 专业工具 (车型库/3D看车) 承接留存与转化
• 用户口碑 (车友圈) 成为新内容,形成自传播
3. 核心增长杠杆定位 ?
①公式拆解:北极星指标 = 新增 + 留存 + 回流
②价值四象限分析 (内容形态 x 转化效率):发现“短视频”是高渗透、低效率的巨大流量池,而“文章评测”是高效率、中渗透的明星区
③ICE评分:基于“短视频”巨大的流量基数,“提升短视频场景转化效率”得分最高,是核心增长杠杆
4. “魔法数字”探索 ✨
• 数据洞察 (假设):发现“用户单次会话观看同一款车型的短视频数量”与“询底价转化率”强相关
• 魔法数字:当观看同款车型视频从2个增至3个时,转化率从8%跃升至40% ?,出现拐点。魔法数字是3
5. 核心增长策略设计 ?
核心目标:驱动用户完成“观看3个同款车型视频”的行为。
• 策略1 (降摩擦): 创设“车型沉浸模式”。当用户连看2个同款车视频后,提示进入该车型专属视频流,让用户专注研究
• 策略2 (增欲望): 视频内容结构化呈现。在播放页展示车型内容地图 (外观、内饰、动力等),利用“完形心理”激发用户探索
• 策略3 (增投入): “我的选车笔记”功能。支持用户一键摘录视频关键信息,形成个人决策资产,提升用户粘性 (上瘾模型)
6. A/B实验验证 ?
• 实验设计:针对“车型沉浸模式”策略。A组为现状,B组上线该功能
• 核心观测指标:“魔法数字”达成率、北极星指标转化率
• 实验结论 (假设):B组的“魔法数字”达成率提升+20% ?,北极星指标转化率提升+15% ?,且无负向影响,验证成功,可全量上线
#用户增长 #增长策略 #增长黑客 #产品分析 #懂车帝 #产品经理 #北极星指标


