


?内容电商与传统电商最根本的区别,是内容平台的第一心智仍是“内容”,即用户是出于内容消费/社交的需求来到平台,属【场景型电商】,用户天然使用内容平台的时间、频次会远高于传统电商平台,在影响用户心智、帮助用户做出购物决策方面内容平台更占优势;但另一方面,由于用户来到内容平台并非出于纯粹的购物目的,因此内容电商整体的下单转化率天然会低于纯电商平台。由于平台属性的差异,我们认为不能对内容电商和传统电商进行简单地横向指标对比。
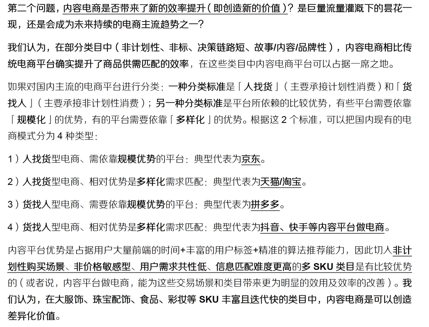
?内容电商的价值创造:在部分类目下(非计划、非标、决策链路短、故事/内容/品牌性)可更高效地促成交易。内容平台优势是占据用户大量前端的时间+丰富的用户标签+精准的算法推荐能力,因此切入非计划性购买场景、非价格敏感型、用户需求共性低、信息匹配难度更高的多SKU 类目,相比传统电商平台,能带来更为明显的效用及效率的改善。因此我们认为,在大服饰、美妆、食品、珠宝配饰等SKU 丰富且迭代快的类目中,内容电商是可以创造差异化价值(例如可以帮用户发现需求、为长尾的SKU 找到需求)。
?内容电商规模的天花板影响因素之一(上限),在于内容电商相较纯电商平台在哪些交易场景可以做到比传统电商平台更高的效率,效率改善的程度有多高,毕竟只有效率改善才会促成交易场景的迁移(我们认为这决定了内容电商规模的长期天花板)。我们将零售场景按照商品类目进行了分类,并通过分析得出「大服饰」类目为内容电商核心优势类目,基于对服饰类目的渗透率的假设,我们认为乐观和中性情景下,内容电商的实际成交规模(不含退款退货刷单等交易额)预计可达万亿以上规模。
?内容电商规模的天花板影响因素之二(下限),来自于内容平台流量供给。受制于平台属性,用户在内容平台接触到电商更多是通过流量分发模式而非主动搜索模式。因此平台电商规模会受制于:平台本身流量池规模、流量池给电商分配的比例,及单位流量的电商成交效率。我们在文中给出了流量角度测算电商规模的方法(但测算结果对假设条件有较高的敏感性),我们预计,在电商转化效率(由于电商相关内容的产出质量、内容和商品匹配程度不高的情况下)提升速度不够快的情况下,平台的流量供给可能会成为电商规模增长的短期天花板,需要靠内容/运营等优化逐步打开。
#互联网 #互联网大厂 #商业思维 #电商 #数据分析 #商业分析
?内容电商的价值创造:在部分类目下(非计划、非标、决策链路短、故事/内容/品牌性)可更高效地促成交易。内容平台优势是占据用户大量前端的时间+丰富的用户标签+精准的算法推荐能力,因此切入非计划性购买场景、非价格敏感型、用户需求共性低、信息匹配难度更高的多SKU 类目,相比传统电商平台,能带来更为明显的效用及效率的改善。因此我们认为,在大服饰、美妆、食品、珠宝配饰等SKU 丰富且迭代快的类目中,内容电商是可以创造差异化价值(例如可以帮用户发现需求、为长尾的SKU 找到需求)。
?内容电商规模的天花板影响因素之一(上限),在于内容电商相较纯电商平台在哪些交易场景可以做到比传统电商平台更高的效率,效率改善的程度有多高,毕竟只有效率改善才会促成交易场景的迁移(我们认为这决定了内容电商规模的长期天花板)。我们将零售场景按照商品类目进行了分类,并通过分析得出「大服饰」类目为内容电商核心优势类目,基于对服饰类目的渗透率的假设,我们认为乐观和中性情景下,内容电商的实际成交规模(不含退款退货刷单等交易额)预计可达万亿以上规模。
?内容电商规模的天花板影响因素之二(下限),来自于内容平台流量供给。受制于平台属性,用户在内容平台接触到电商更多是通过流量分发模式而非主动搜索模式。因此平台电商规模会受制于:平台本身流量池规模、流量池给电商分配的比例,及单位流量的电商成交效率。我们在文中给出了流量角度测算电商规模的方法(但测算结果对假设条件有较高的敏感性),我们预计,在电商转化效率(由于电商相关内容的产出质量、内容和商品匹配程度不高的情况下)提升速度不够快的情况下,平台的流量供给可能会成为电商规模增长的短期天花板,需要靠内容/运营等优化逐步打开。
#互联网 #互联网大厂 #商业思维 #电商 #数据分析 #商业分析


