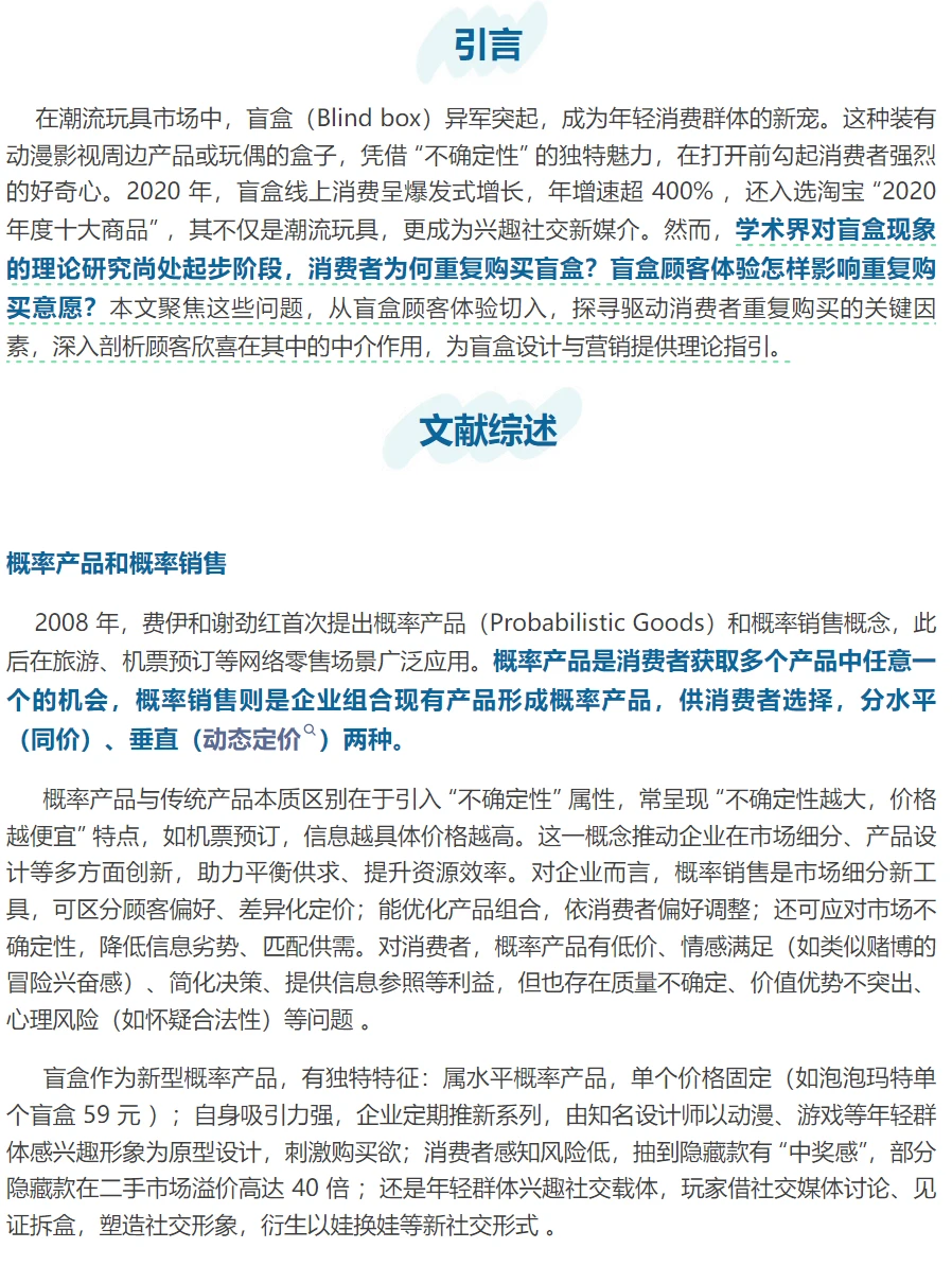
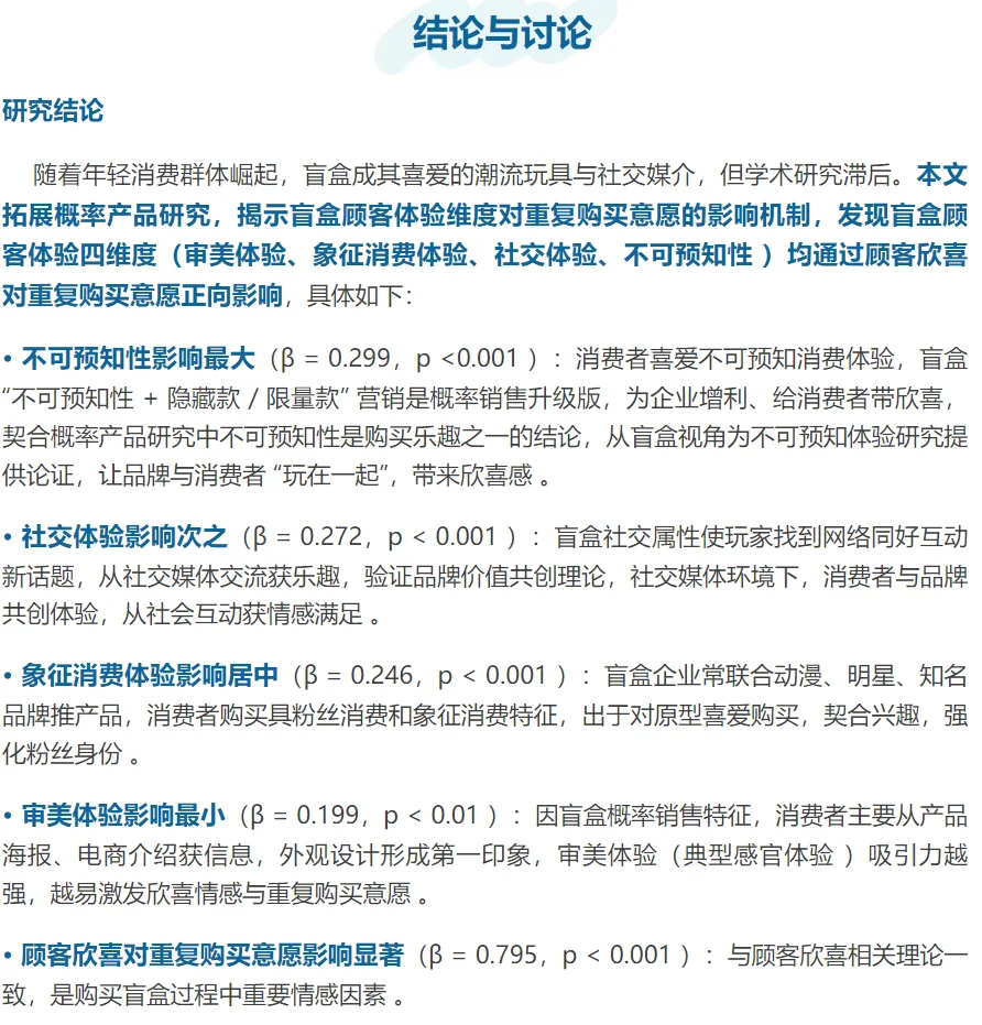
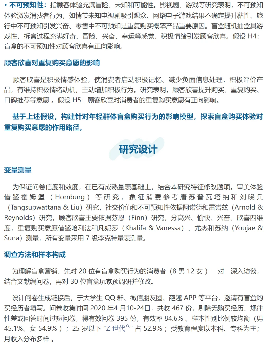
手机版
二维码
购物车
(
0
)
供应
求购
公司
团购
展会
资讯
招商
品牌
人才
知道
专题
图库
视频
下载
商圈
推广
热搜:
采购方式
甲带
滤芯
气动隔膜泵
减速机
带式称重给煤机
减速机型号
履带
链式给煤机
无级变速机
首页
供应
求购
公司
团购
展会
资讯
招商
品牌
人才
知道
专题
图库
视频
下载
商圈
首页
>
资讯
>
社会热点
从“消费行为”看泡泡玛特labubu的爆火
日期:2025-11-22 22:48:38 来源:网络整理 作者:本站编辑
评论:0
从“消费行为”看泡泡玛特labubu的爆火
最近一边改论文一边刷朋友圈,发现不少同学(甚至包括我自己),一边喊着“科研压力大,没钱了”,一边默默晒出刚抽到的泡泡玛特。?
很多人说盲盒是“智商税”,但从咱们做研究的角度看,任何能让千万人心甘情愿“剁手”的现象,背后都藏着一部教科书级别的《消费者心理学》和《市场营销学》。
今天,我就带大家“精读”一篇关于泡泡玛特消费行为的论文,看看这小小的盒子,到底是怎么精准操控我们的大脑,让我们“一入盲盒深似海”的。
#分享
#年轻消费者
#labubu
#消费者趋势
#女性成长
#经济学
#泡泡玛特
#知识
#消费主义陷阱
#科研学习
@知识薯
打赏
更多
>
同类资讯
• 20岁非大牌不买 我这样是不是心理
0
条
相关评论
推荐图文
推荐资讯
点击排行
0
1
储能PACK解析
0
2
dsffsdfds
0
3
fdsfdsdfsdfsdfs
0
4
综艺虽然很多,爆笑下饭的全在这桌
0
5
超好看的6部综艺|你喜欢哪部❓❓❓
0
6
喜人奇妙夜评分,虎扑比现场观众靠谱多了
0
7
2024是什么喜剧元年吗
0
8
喜人奇妙夜2 阵容直接过年啦!
0
9
喜人奇妙夜2第一期,哪个作品更好笑?
网站首页
|
关于我们
|
联系方式
|
使用协议
|
版权隐私
|
网站地图
|
排名推广
|
广告服务
|
积分换礼
|
网站留言
|
RSS订阅
|
违规举报
|
皖ICP备20008326号-18
(c)2008-2022 免费发布网 All Rights Reserved