











年终总结写得好,升职加薪没烦恼。年终总结考验的不仅是HR的文字表达能力,更是数据化呈现工作成果的能力。
写好一份年终总结,过去我们可能需要花几天的时间。然而现在,只要HR会用HRrule,可以一键生成任意岗位的年终总结了,还可以免费下载,操作步骤如下:
进入HRrule,选择任务栏的【年终总结】功能
输入岗位,比如人事经理,几秒钟就能生成结果。
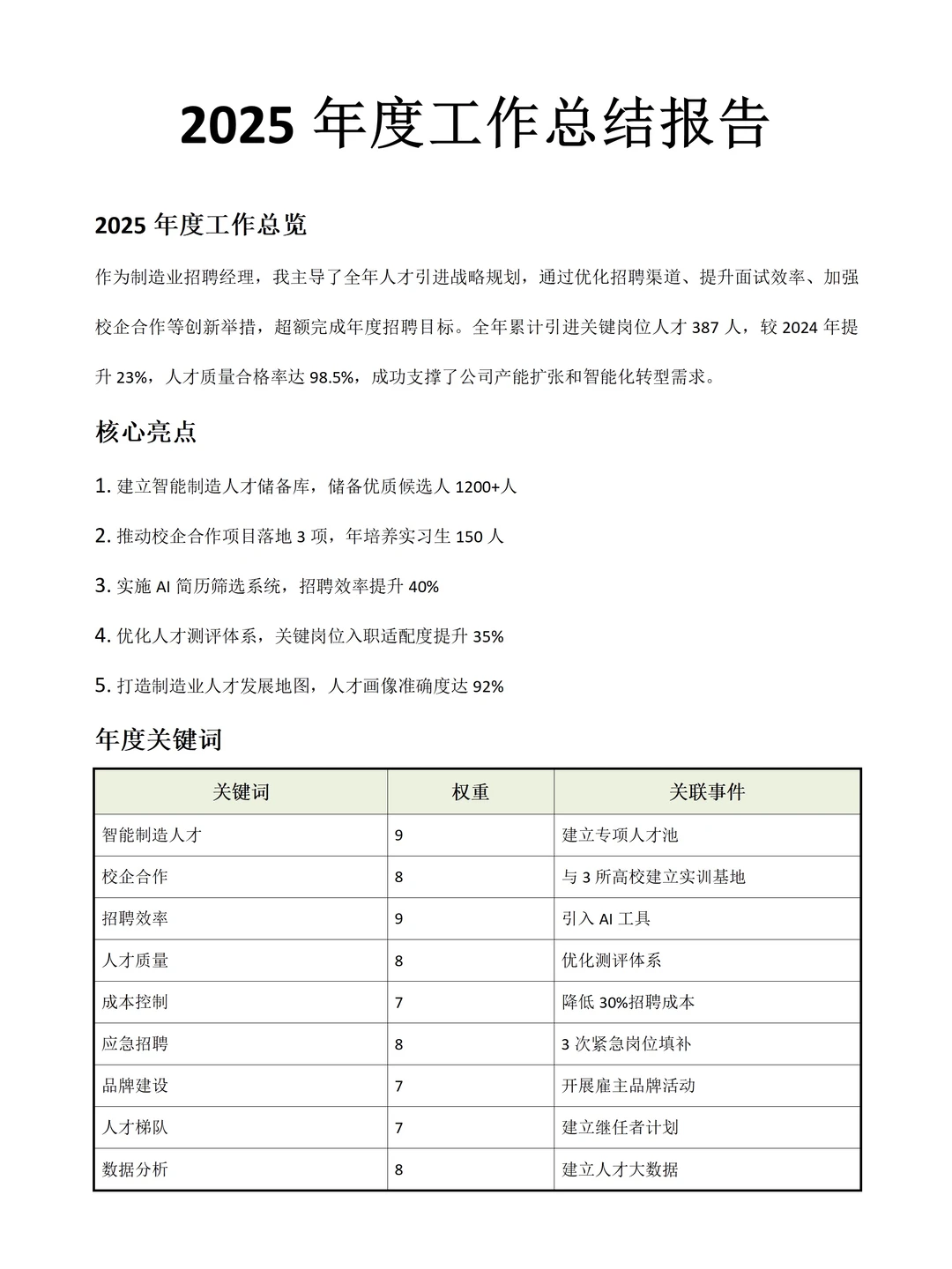
下载后,就得到了这样一份精美的年终总结模板了。这份年终总结,图文兼备,数据化呈现人力资源的工作价值,细分到每一个岗位工作。
功能免费使用,生成的模板免费下载,要写年终总结的HR赶快来试试吧。
除了生成年终总结,HRrule还可以生成绩效考核表、岗位说明书、面试评估表、规章制度等,生成的结果可以直接下载,大大提升HR的工作效率
#HRBP #人事资料 #HR的日常 #人事管理 #HR人力资源 #人事行政 #人事部日常 #人事 #人力资源 #hr
写好一份年终总结,过去我们可能需要花几天的时间。然而现在,只要HR会用HRrule,可以一键生成任意岗位的年终总结了,还可以免费下载,操作步骤如下:
进入HRrule,选择任务栏的【年终总结】功能
输入岗位,比如人事经理,几秒钟就能生成结果。
下载后,就得到了这样一份精美的年终总结模板了。这份年终总结,图文兼备,数据化呈现人力资源的工作价值,细分到每一个岗位工作。
功能免费使用,生成的模板免费下载,要写年终总结的HR赶快来试试吧。
除了生成年终总结,HRrule还可以生成绩效考核表、岗位说明书、面试评估表、规章制度等,生成的结果可以直接下载,大大提升HR的工作效率
#HRBP #人事资料 #HR的日常 #人事管理 #HR人力资源 #人事行政 #人事部日常 #人事 #人力资源 #hr


