手机版
二维码
购物车
(
0
)
供应
求购
公司
团购
展会
资讯
招商
品牌
人才
知道
专题
图库
视频
下载
商圈
推广
热搜:
采购方式
甲带
滤芯
气动隔膜泵
减速机
带式称重给煤机
减速机型号
履带
链式给煤机
无级变速机
首页
供应
求购
公司
团购
展会
资讯
招商
品牌
人才
知道
专题
图库
视频
下载
商圈
首页
>
资讯
>
社会热点
本地商家流量风口!2024本地生活用户洞察
日期:2025-11-22 21:45:19 来源:网络整理 作者:本站编辑
评论:0
本地商家流量风口!2024本地生活用户洞察
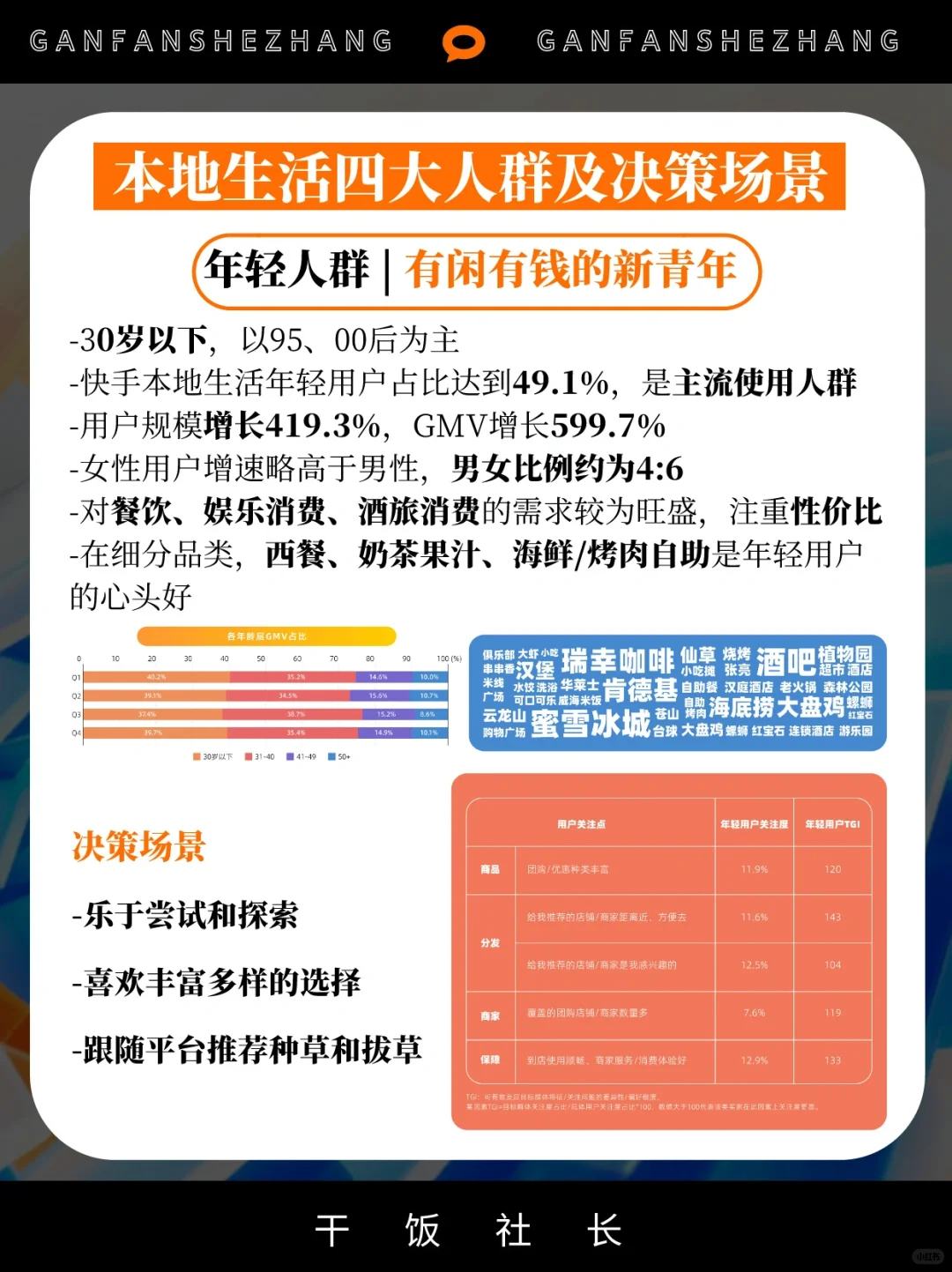
2023年国内消费复苏整体趋势确立
服务消费市场呈现复苏态势
消费品零售总额增长至47.15万亿
创历史新高✈️
随着越来越多的年轻人选择回乡就业
在新线市场(三线及以下城市)中
涌现出一批以快手老铁为代表的
具有较高教育水平的中青年用户
将近7亿的老铁们用户们时间充裕
对短视频、直播的接受程度高
可支配收入也在逐年提升?
正是这个拥有大量“有钱有闲”的高价值人群
逐渐成为一个巨大的消费「新增量」市场
也成为众多品牌角逐的新方向?
本期我们通过快手本地生活用户洞察报告一起来看看
品牌商家如何找到新的增量市场❓
#品牌营销
#商业思维
#干货分享
#本地生活
#品牌营销
#新消费
#团购
#消费观
#快手本地生活
#快手
打赏
更多
>
同类资讯
• 专业报告,2022年中国快消品零售
0
条
相关评论
推荐图文
推荐资讯
点击排行
0
1
储能PACK解析
0
2
dsffsdfds
0
3
fdsfdsdfsdfsdfs
0
4
综艺虽然很多,爆笑下饭的全在这桌
0
5
超好看的6部综艺|你喜欢哪部❓❓❓
0
6
喜人奇妙夜评分,虎扑比现场观众靠谱多了
0
7
2024是什么喜剧元年吗
0
8
喜人奇妙夜2 阵容直接过年啦!
0
9
喜人奇妙夜2第一期,哪个作品更好笑?
网站首页
|
关于我们
|
联系方式
|
使用协议
|
版权隐私
|
网站地图
|
排名推广
|
广告服务
|
积分换礼
|
网站留言
|
RSS订阅
|
违规举报
|
皖ICP备20008326号-18
(c)2008-2022 免费发布网 All Rights Reserved