







这篇笔记,分析的是瑞幸咖啡的增长策略,作为一个新零售连锁品牌,瑞幸将线下零售和私域、互联网的增长充分的结合,是新零售领域增长的成功代表。
如上图2~8为全文内容浓缩,核心要点如下
1.北极星指标:月度高频消费用户数 (MHFPC)
定义:每月消费≥4次的用户总数。
逻辑:“月消费4次”等同于“周均消费1次”,是用户稳定消费习惯养成的关键标志,直接衡量用户价值和战略成效。
2.增长驱动模式:运营、产品、销售三核驱动
运营驱动:以“优惠券体系”和“私域流量”为核心,进行精细化的用户全生命周期管理
产品驱动:一是“生酪拿铁”等爆款饮品的持续研发能力,二是100%线上下单的顺滑体验
销售驱动 (网络扩张):通过“联营合伙人”模式快速扩张门店网络
3.核心增长杠杆:提升“首单到次单”的转化
公式拆解: 增长的关键在于提升“高频用户转化率”
定位瓶颈: 在用户频率提升的路径中,“首单用户 -> 月内第2单”的环节流失率最大,是最高效的增长发力点。
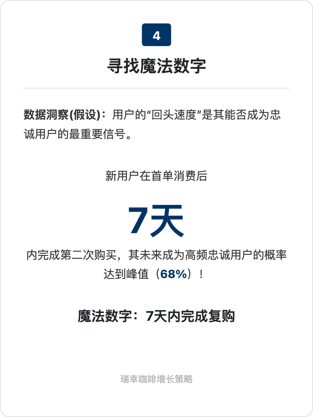
4. 魔法数字:“7天内完成复购”
数据洞察: 用户的“回头速度”是其能否成为忠诚用户的最强预测信号。
拐点分析:新用户在完成首单消费后的7天内完成第二次购买。这7天是培养用户习惯的“黄金窗口期”,在此期间复购的用户,未来成为高频用户的概率将达到峰值。
5.核心增长策略:围绕“7天黄金窗口期”的智能干预
路径设计: 用户首单完成后,立即自动发放“7日内有效”的强力优惠券。
智能触达: 在用户可能遗忘的第4天(黄金中间点),通过个性化Push在精准场景(如早晨上班时段)进行智能提醒。
降低摩擦: Push提供“一键再来一单”的深度链接,让用户复购成本趋近于零。
习惯养成: 利用上瘾模型,通过优惠券(多变的酬赏)和引导购买月卡(投入)等方式,将用户锁定在消费循环中
6.实验验证与结论(以下数据为示例数据)
A/B实验证明,在第4天进行智能提醒,相比不提醒,新用户的“7日内复购率”显著提升了50%,并最终对北极星指标(MHFPC转化率)有高达47.1%的提升。
策略被验证为高效且健康,建议全量上线
#用户增长 #营销策略 #用户体验优化 #数字化运营 #用户增长思维 #用户运营 #瑞幸咖啡 #数据化运营 #增长案例 #案例分析
如上图2~8为全文内容浓缩,核心要点如下
1.北极星指标:月度高频消费用户数 (MHFPC)
定义:每月消费≥4次的用户总数。
逻辑:“月消费4次”等同于“周均消费1次”,是用户稳定消费习惯养成的关键标志,直接衡量用户价值和战略成效。
2.增长驱动模式:运营、产品、销售三核驱动
运营驱动:以“优惠券体系”和“私域流量”为核心,进行精细化的用户全生命周期管理
产品驱动:一是“生酪拿铁”等爆款饮品的持续研发能力,二是100%线上下单的顺滑体验
销售驱动 (网络扩张):通过“联营合伙人”模式快速扩张门店网络
3.核心增长杠杆:提升“首单到次单”的转化
公式拆解: 增长的关键在于提升“高频用户转化率”
定位瓶颈: 在用户频率提升的路径中,“首单用户 -> 月内第2单”的环节流失率最大,是最高效的增长发力点。
4. 魔法数字:“7天内完成复购”
数据洞察: 用户的“回头速度”是其能否成为忠诚用户的最强预测信号。
拐点分析:新用户在完成首单消费后的7天内完成第二次购买。这7天是培养用户习惯的“黄金窗口期”,在此期间复购的用户,未来成为高频用户的概率将达到峰值。
5.核心增长策略:围绕“7天黄金窗口期”的智能干预
路径设计: 用户首单完成后,立即自动发放“7日内有效”的强力优惠券。
智能触达: 在用户可能遗忘的第4天(黄金中间点),通过个性化Push在精准场景(如早晨上班时段)进行智能提醒。
降低摩擦: Push提供“一键再来一单”的深度链接,让用户复购成本趋近于零。
习惯养成: 利用上瘾模型,通过优惠券(多变的酬赏)和引导购买月卡(投入)等方式,将用户锁定在消费循环中
6.实验验证与结论(以下数据为示例数据)
A/B实验证明,在第4天进行智能提醒,相比不提醒,新用户的“7日内复购率”显著提升了50%,并最终对北极星指标(MHFPC转化率)有高达47.1%的提升。
策略被验证为高效且健康,建议全量上线
#用户增长 #营销策略 #用户体验优化 #数字化运营 #用户增长思维 #用户运营 #瑞幸咖啡 #数据化运营 #增长案例 #案例分析


