






传统营销打法逐渐失效,“品牌力”重回核心。 内容+社交成为连接用户的新桥梁, 如何精准洞察需求、影响决策、构建心智, 已成为品牌必须面对的课题。
? 品牌三大痛点与解法:
声量高却无增长?
问题:网红营销公式失效,声量难转销量。
解法:通过数据精准分析营销链路,不止看声量,更看心智渗透。
洞察滞后失真?
问题:传统调研周期长,结论落地已过时。
解法:实时监测UGC,捕捉需求变化,及时调整策略。
ROI只看销量忽视品牌资产?
问题:短期转化导向,缺乏品牌心智积累。
解法:借助大数据+算法,动态测算品牌心智占位,实现长效增长。
? 三个关键方法,把“感觉”变“动作”:
社媒聆听 → 抓实时需求
不止看评论,而是AI全渠道拆解关键数据指标
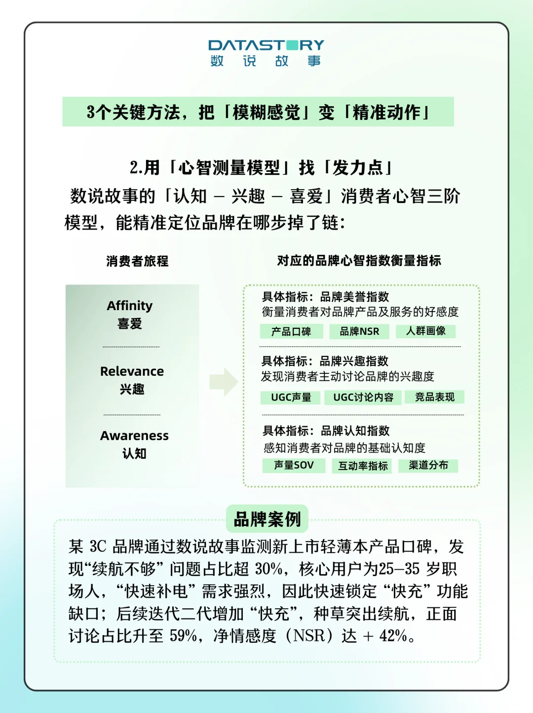
品牌心智测量模型 → 找准发力点
“认知-兴趣-喜爱”三阶心智模型,定位断点
AI消费者洞察 → 挖隐性需求
需求/决策/场景/体验四步法,交叉挖掘需求
2025的品牌营销,不再是“创意为王”,而是“洞察先行”。
若您需要全维度消费者洞察与商业决策支持
欢迎?,1V1获取品牌增长解决方案
#品牌增长 #数字化洞察 #社媒聆听 #消费者心智 #AI营销 #数说故事
? 品牌三大痛点与解法:
声量高却无增长?
问题:网红营销公式失效,声量难转销量。
解法:通过数据精准分析营销链路,不止看声量,更看心智渗透。
洞察滞后失真?
问题:传统调研周期长,结论落地已过时。
解法:实时监测UGC,捕捉需求变化,及时调整策略。
ROI只看销量忽视品牌资产?
问题:短期转化导向,缺乏品牌心智积累。
解法:借助大数据+算法,动态测算品牌心智占位,实现长效增长。
? 三个关键方法,把“感觉”变“动作”:
社媒聆听 → 抓实时需求
不止看评论,而是AI全渠道拆解关键数据指标
品牌心智测量模型 → 找准发力点
“认知-兴趣-喜爱”三阶心智模型,定位断点
AI消费者洞察 → 挖隐性需求
需求/决策/场景/体验四步法,交叉挖掘需求
2025的品牌营销,不再是“创意为王”,而是“洞察先行”。
若您需要全维度消费者洞察与商业决策支持
欢迎?,1V1获取品牌增长解决方案
#品牌增长 #数字化洞察 #社媒聆听 #消费者心智 #AI营销 #数说故事


