


概述:公司竞争中,多维度比较分析竞争对手的能力与其战略目标可以帮助公司确定市场定位、识别对手、学习其优势、预测其竞争手段并提前采取措施等
目录
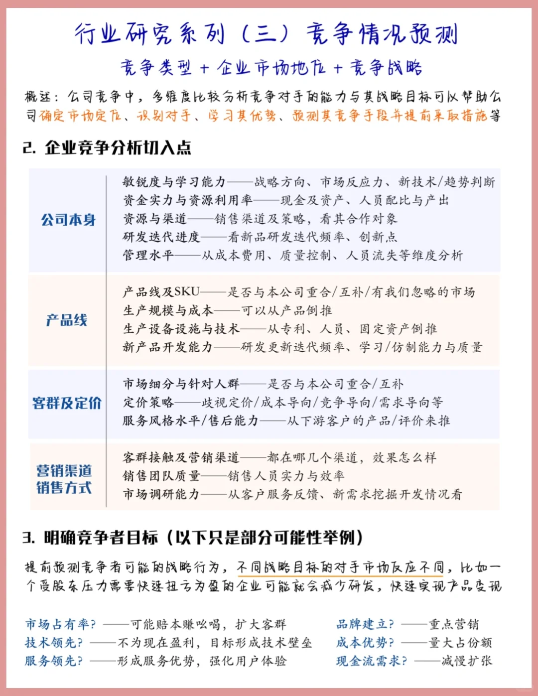
1. 竞争类型及对手分类(竞争是动态的)
2. 企业竞争分析切入点
3. 明确竞争者目标
4. 确认市场定位
5. 规划分析战略
市场定位与战略
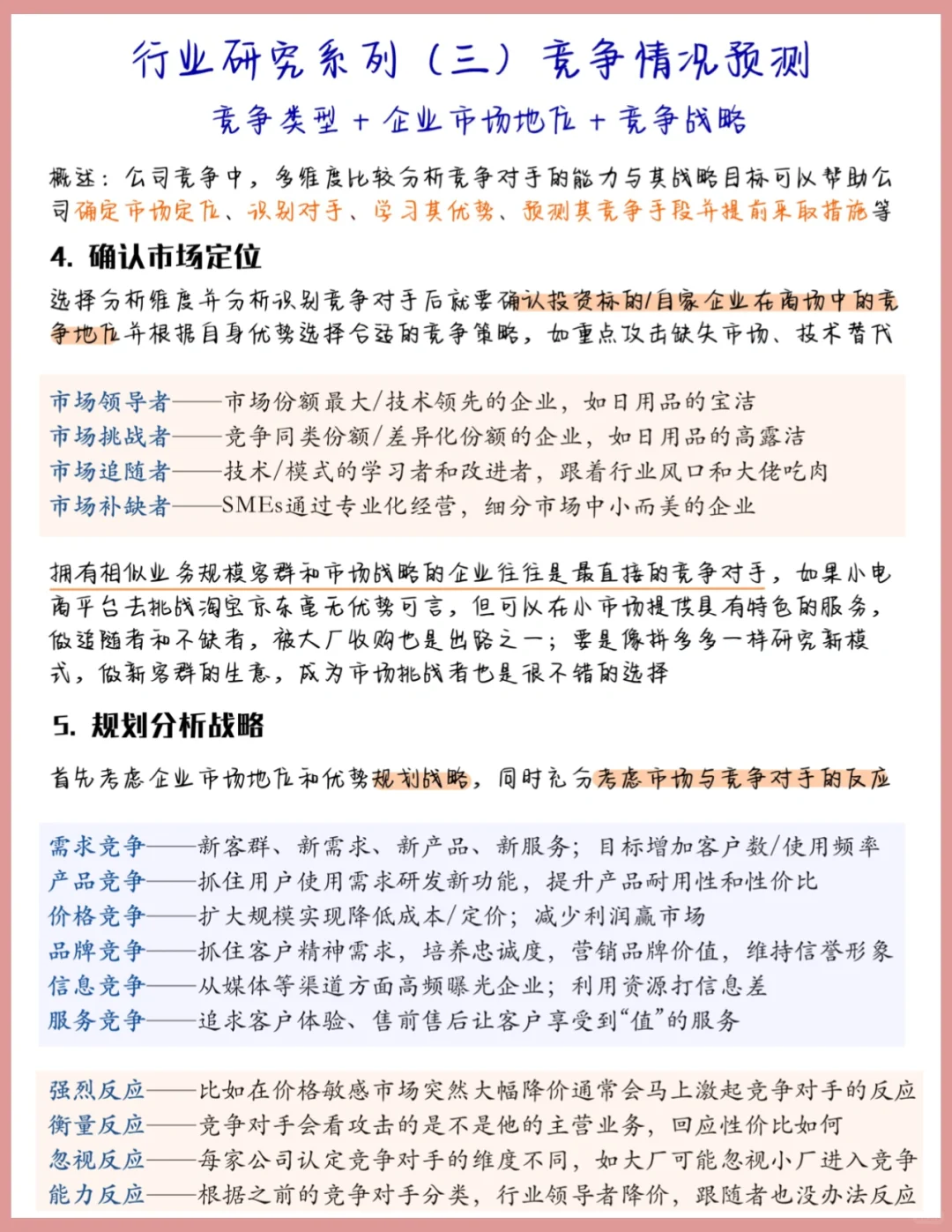
?选择分析维度并分析识别竞争对手后就要确认投资标的/自家企业在商场中的竞争地位并根据自身优势选择合适的竞争策略,如重点攻击缺失市场、技术替代
1️⃣市场领导者——市场份额最大/技术领先的企业,如日用品的宝洁
2️⃣市场挑战者——竞争同类份额/差异化份额的企业,如日用品的高露洁
3️⃣市场追随者——技术/模式的学习者和改进者,跟着行业风口和大佬吃肉
4️⃣市场补缺者——SMEs通过专业化经营,细分市场中小而美的企业
?拥有相似业务规模客群和市场战略的企业往往是最直接的竞争对手,如果小电商平台去挑战淘宝京东毫无优势可言,但可以在小市场提供具有特色的服务,做追随者和不缺者,被大厂收购也是出路之一;要是像拼多多一样研究新模式,做新客群的生意,成为市场挑战者也是很不错的选择
首先考虑企业市场地位和优势规划战略,同时充分考虑市场与竞争对手的反应
?竞争战略
1️⃣需求竞争——新客群、新需求、新产品、新服务;目标增加客户数/使用频率
2️⃣产品竞争——抓住用户使用需求研发新功能,提升产品耐用性和性价比
3️⃣价格竞争——扩大规模实现降低成本/定价;减少利润赢市场
4️⃣品牌竞争——抓住客户精神需求,培养忠诚度,营销品牌价值,维持信誉形象
5️⃣信息竞争——从媒体等渠道方面高频曝光企业;利用资源打信息差
6️⃣服务竞争——追求客户体验、售前售后让客户享受到“值”的服务
还有什么你想知道的行业研究分析技巧记得告诉我,要不这系列就暂时告一段落啦
价值投资需要的是对整个市场、公司业务做最深入的研究,才能在动荡期拿得稳,不追涨杀跌
?大家的支持就是我更新的动力
#行业研究 #互联网战略投资实习 #投资 #学习 #战略咨询
#股票价值投资 #PEVC #公司研究 #投资分析 #创业 @薯队长 @薯管家 @知识薯 @学习薯
目录
1. 竞争类型及对手分类(竞争是动态的)
2. 企业竞争分析切入点
3. 明确竞争者目标
4. 确认市场定位
5. 规划分析战略
市场定位与战略
?选择分析维度并分析识别竞争对手后就要确认投资标的/自家企业在商场中的竞争地位并根据自身优势选择合适的竞争策略,如重点攻击缺失市场、技术替代
1️⃣市场领导者——市场份额最大/技术领先的企业,如日用品的宝洁
2️⃣市场挑战者——竞争同类份额/差异化份额的企业,如日用品的高露洁
3️⃣市场追随者——技术/模式的学习者和改进者,跟着行业风口和大佬吃肉
4️⃣市场补缺者——SMEs通过专业化经营,细分市场中小而美的企业
?拥有相似业务规模客群和市场战略的企业往往是最直接的竞争对手,如果小电商平台去挑战淘宝京东毫无优势可言,但可以在小市场提供具有特色的服务,做追随者和不缺者,被大厂收购也是出路之一;要是像拼多多一样研究新模式,做新客群的生意,成为市场挑战者也是很不错的选择
首先考虑企业市场地位和优势规划战略,同时充分考虑市场与竞争对手的反应
?竞争战略
1️⃣需求竞争——新客群、新需求、新产品、新服务;目标增加客户数/使用频率
2️⃣产品竞争——抓住用户使用需求研发新功能,提升产品耐用性和性价比
3️⃣价格竞争——扩大规模实现降低成本/定价;减少利润赢市场
4️⃣品牌竞争——抓住客户精神需求,培养忠诚度,营销品牌价值,维持信誉形象
5️⃣信息竞争——从媒体等渠道方面高频曝光企业;利用资源打信息差
6️⃣服务竞争——追求客户体验、售前售后让客户享受到“值”的服务
还有什么你想知道的行业研究分析技巧记得告诉我,要不这系列就暂时告一段落啦
价值投资需要的是对整个市场、公司业务做最深入的研究,才能在动荡期拿得稳,不追涨杀跌
?大家的支持就是我更新的动力
#行业研究 #互联网战略投资实习 #投资 #学习 #战略咨询
#股票价值投资 #PEVC #公司研究 #投资分析 #创业 @薯队长 @薯管家 @知识薯 @学习薯


