









TIPS:纯干货内容,纯手工+经历打造(非AI合成流量垃圾,知识真实性有保障),求关注、点赞、收藏,博主下班后加更更有动力!
——————————————
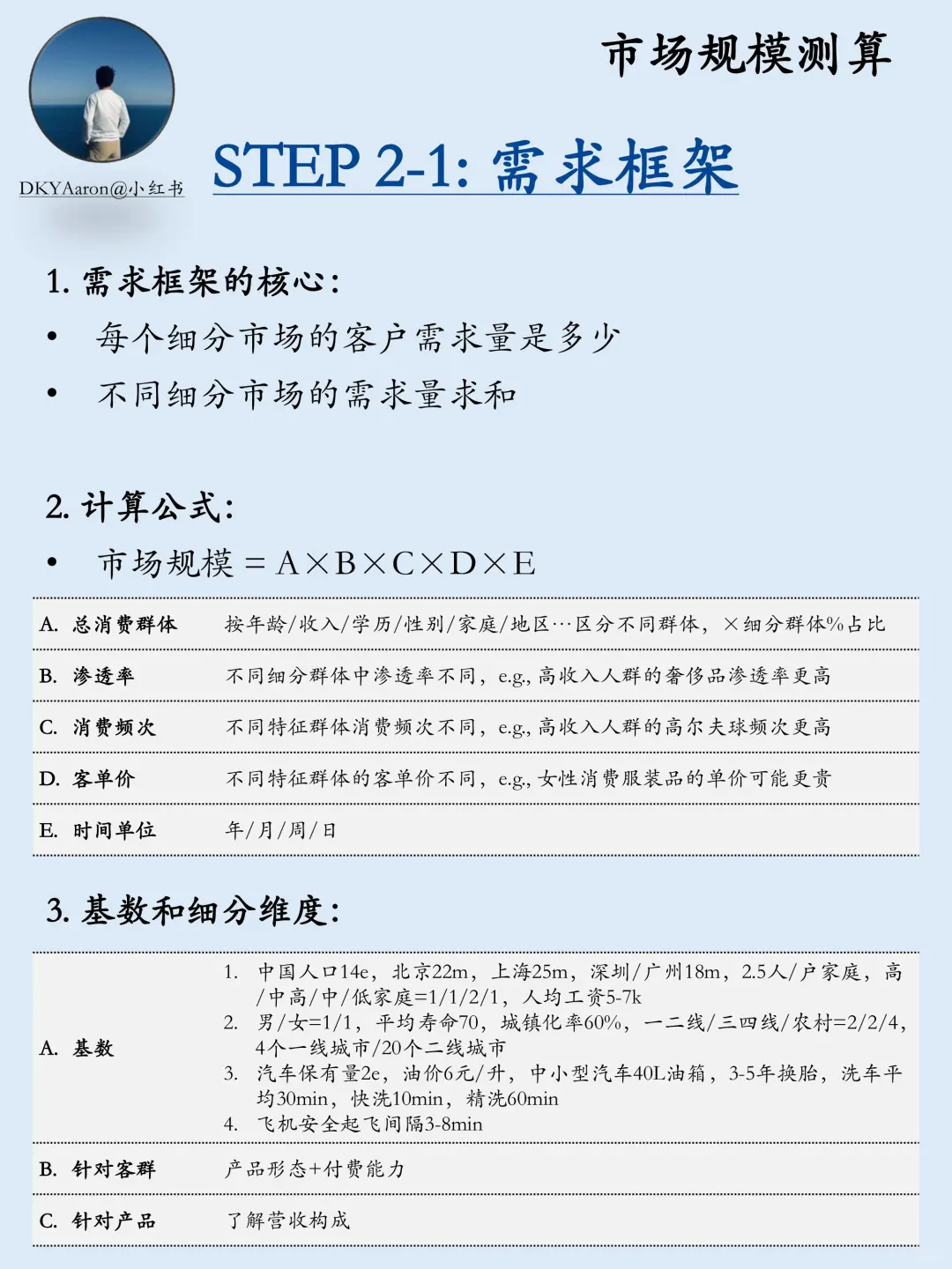
本篇主要讲咨询面试中的重头戏:市场规模测算,俗称 Market Sizing。
本系列将包含:
市场规模测算- Market Sizing
新产品发布与定价– New Product Launch & Pricing
市场进入– Market Entry
利润提升– Profit Improvement
增长策略– Growth
投资并购– Investment Acquisition
一般通用的综合框架– General Framework
#BCG #Bain #贝恩 #咨询 #咨询求职 #PTA #麦肯锡 #marketsizing #金融求职 #咨询实习
——————————————
本篇主要讲咨询面试中的重头戏:市场规模测算,俗称 Market Sizing。
本系列将包含:
市场规模测算- Market Sizing
新产品发布与定价– New Product Launch & Pricing
市场进入– Market Entry
利润提升– Profit Improvement
增长策略– Growth
投资并购– Investment Acquisition
一般通用的综合框架– General Framework
#BCG #Bain #贝恩 #咨询 #咨询求职 #PTA #麦肯锡 #marketsizing #金融求职 #咨询实习


