手机版
二维码
购物车
(
0
)
供应
求购
公司
团购
展会
资讯
招商
品牌
人才
知道
专题
图库
视频
下载
商圈
推广
热搜:
采购方式
甲带
滤芯
气动隔膜泵
减速机
带式称重给煤机
减速机型号
履带
链式给煤机
无级变速机
首页
供应
求购
公司
团购
展会
资讯
招商
品牌
人才
知道
专题
图库
视频
下载
商圈
首页
>
资讯
>
社会热点
如何对一个新进入的市场进行规模测算与潜力
日期:2025-11-21 03:45:23 来源:网络整理 作者:本站编辑
评论:0
如何对一个新进入的市场进行规模测算与潜力
如何对⼀个新进⼊的市场进⾏规模测算与潜⼒评估?
⭐ ⼀、解题的关键逻辑
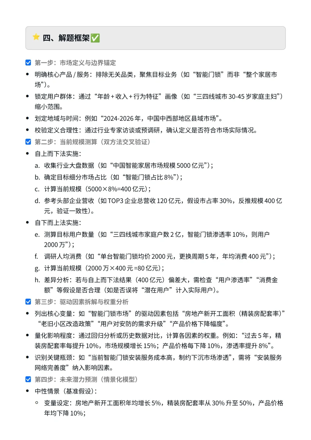
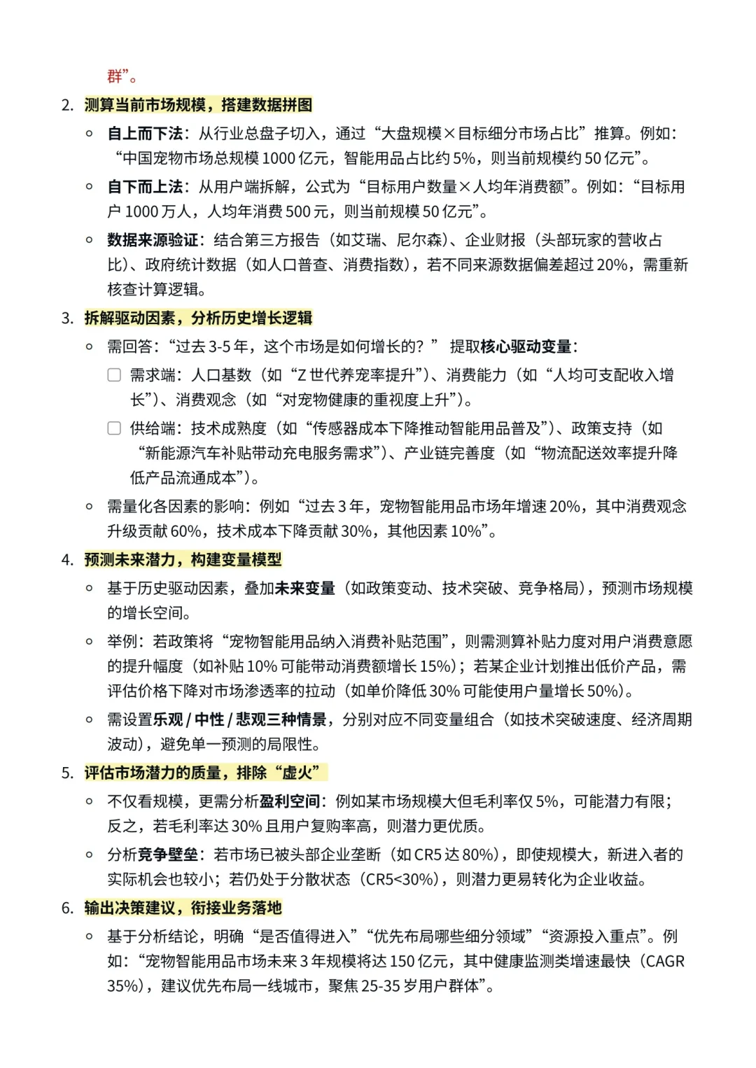
对新进⼊市场的规模测算与潜⼒评估,核⼼逻辑是“从宏观到微观、从历史到未来、从供给到需求”的⽴体分析框架。⾸先需明确市场的边界与定义(避免分析范围偏差),其次通过多维度数据交叉验证市场当前规模,再结合驱动因素(如政策、技术、消费习惯)与约束条件(如竞争壁垒、成本结构)预测未来潜⼒,最终形成“可落地、可验证”的量化结论,为企业是否进入及如何进⼊提供决策依据。
#面试技巧
#面试
#面试题
#求职
#数据分析求职
#数据分析我在行
#题库
#商业分析
#数据分析师
#面经
打赏
更多
>
同类资讯
• 用户研究不是陪跑:这4招让你成
0
条
相关评论
推荐图文
推荐资讯
点击排行
0
1
储能PACK解析
0
2
dsffsdfds
0
3
fdsfdsdfsdfsdfs
0
4
综艺虽然很多,爆笑下饭的全在这桌
0
5
超好看的6部综艺|你喜欢哪部❓❓❓
0
6
喜人奇妙夜评分,虎扑比现场观众靠谱多了
0
7
2024是什么喜剧元年吗
0
8
喜人奇妙夜2 阵容直接过年啦!
0
9
喜人奇妙夜2第一期,哪个作品更好笑?
网站首页
|
关于我们
|
联系方式
|
使用协议
|
版权隐私
|
网站地图
|
排名推广
|
广告服务
|
积分换礼
|
网站留言
|
RSS订阅
|
违规举报
|
皖ICP备20008326号-18
(c)2008-2022 免费发布网 All Rights Reserved