手机版
二维码
购物车
(
0
)
供应
求购
公司
团购
展会
资讯
招商
品牌
人才
知道
专题
图库
视频
下载
商圈
推广
热搜:
采购方式
甲带
滤芯
气动隔膜泵
减速机
带式称重给煤机
减速机型号
履带
链式给煤机
无级变速机
首页
供应
求购
公司
团购
展会
资讯
招商
品牌
人才
知道
专题
图库
视频
下载
商圈
首页
>
资讯
>
社会热点
面试官问:请你估算某城市奶茶店的市场规模
日期:2025-11-21 03:16:24 来源:网络整理 作者:本站编辑
评论:0
面试官问:请你估算某城市奶茶店的市场规模
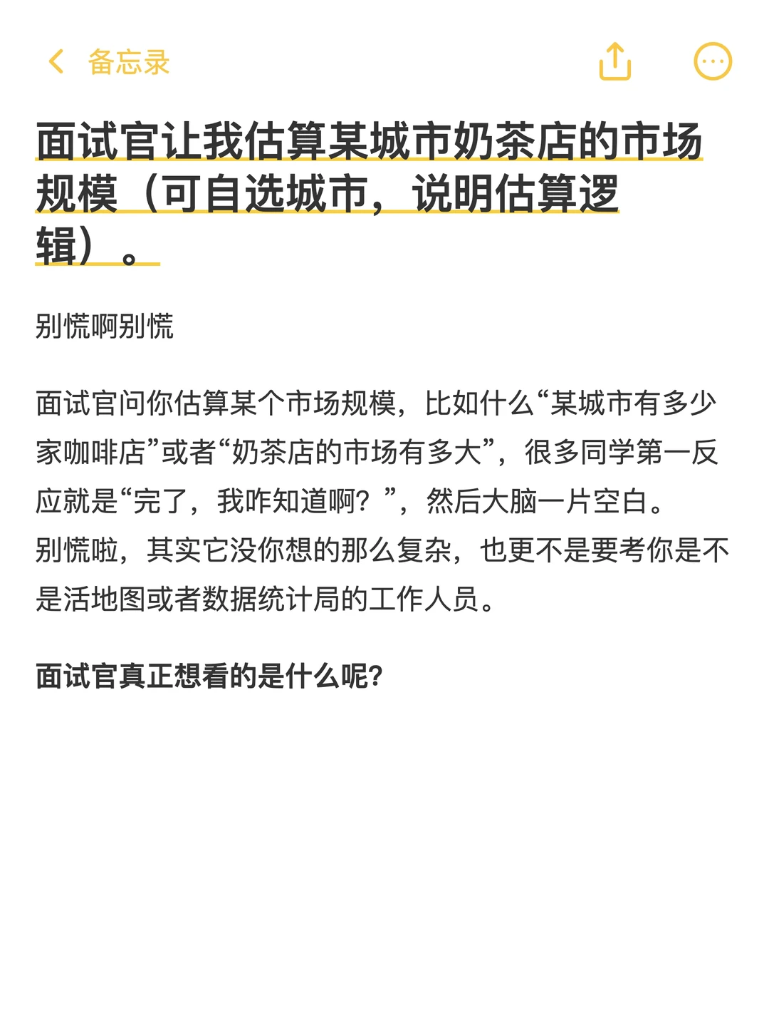
面试官让我估算某城市奶茶店的市场规模(可自选城市,说明估算逻辑)。
别慌啊别慌
面试官问你估算某个市场规模,比如什么“某城市有多少家咖啡店”或者“奶茶店的市场有多大”,很多同学第一反应就是“完了,我咋知道啊?”,然后大脑一片空白。
别慌啦,其实它没你想的那么复杂,也更不是要考你是不是活地图或者数据统计局的工作人员。
面试官真正想看的是什么呢?
#面经
#商业分析
#互联网大厂
#市场部
#面试日常
#面试题
#营销
#市场营销
#面试技巧
#市场大环境
打赏
更多
>
同类资讯
• 上海创业者线下融资交流局
0
条
相关评论
推荐图文
推荐资讯
点击排行
0
1
储能PACK解析
0
2
dsffsdfds
0
3
fdsfdsdfsdfsdfs
0
4
综艺虽然很多,爆笑下饭的全在这桌
0
5
超好看的6部综艺|你喜欢哪部❓❓❓
0
6
喜人奇妙夜评分,虎扑比现场观众靠谱多了
0
7
2024是什么喜剧元年吗
0
8
喜人奇妙夜2 阵容直接过年啦!
0
9
喜人奇妙夜2第一期,哪个作品更好笑?
网站首页
|
关于我们
|
联系方式
|
使用协议
|
版权隐私
|
网站地图
|
排名推广
|
广告服务
|
积分换礼
|
网站留言
|
RSS订阅
|
违规举报
|
皖ICP备20008326号-18
(c)2008-2022 免费发布网 All Rights Reserved